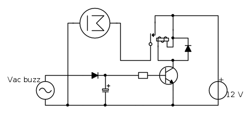
Dunque prenderei la mia sveglia elettronica e cerco la cassa sonora e la stacco e l'energia che era servita per alimentare quella mini cassa la uso per alimentare un minuscolo motorino (che io ho) o un vibratore del cellulare con sopra attaccato una strisciolina rigida di rame e quando il motorino prenderà corrente farà abbassare il pezzo di rame che farà contatto con altri 2 pezzi e quindi facendo partire il circuito.infatti avrò a disposizione una batteria da 4,5 v di qui il negativo andra dritto verso il motore che muovera la persiana e il positivo sarà interrotto ma verrà chiuso quindi unito a l'ora prestabilita quando il pezzo di rama farà contatto e chiuderà il circuito dando corrente a un altro motorino piu grande che arrotolerà una corda che aprirà la mia persiana interna.
materili:
cavi
sveglia elettronica
interruttore
pannello per il posizionamento dei pezzi
motorino piccolissimo o vibratore cellulare
filo di rame
cordina
e gli attrezzi di un appasionato di elettronica( colla a caldo, stagnatore, nastro isolante ecc. ecc.)
che ne dite puo funzionare? cerco il vostro aiuto
ho gia esperimentato che il motorino(quello grosso) riesce con 4,5 v ad aprire la persiana interna
il circuito è simile a questo video .....bè ....non proprio io non devo fare un detonatore con cellulare....comunque una parte del circuito è simile a quella del video:
http://www.youtube.com/watch?v=_jW8w75UH4A

Elettrotecnica e non solo (admin)
Un gatto tra gli elettroni (IsidoroKZ)
Esperienza e simulazioni (g.schgor)
Moleskine di un idraulico (RenzoDF)
Il Blog di ElectroYou (webmaster)
Idee microcontrollate (TardoFreak)
PICcoli grandi PICMicro (Paolino)
Il blog elettrico di carloc (carloc)
DirtEYblooog (dirtydeeds)
Di tutto... un po' (jordan20)
AK47 (lillo)
Esperienze elettroniche (marco438)
Telecomunicazioni musicali (clavicordo)
Automazione ed Elettronica (gustavo)
Direttive per la sicurezza (ErnestoCappelletti)
EYnfo dall'Alaska (mir)
Apriamo il quadro! (attilio)
H7-25 (asdf)
Passione Elettrica (massimob)
Elettroni a spasso (guidob)
Bloguerra (guerra)








