Scacciazanzare elettronico
Moderatori:
carloc,
g.schgor,
BrunoValente,
IsidoroKZ
0
voti
È la frase che dico sempre, che si impara in mezz'ora. E' il mio spot per lo strumento. Mezz'ora sta per poco tempo, ma quel che è importante è che in quel poco tempo si ha la possibilità di mettere a disposizione uno schema immediatamente utilizzabile da chi interagisce con te nel forum.
0
voti
quella cambia tramite il potenziometro
Spiega come, io ho seri dubbi. Anzi, ti dico che è impossibile visto che il potenziometro é solo un regolatore di ampiezza del segnale.
Ti avevo corretto parecchio lo schema dal punto di vista grafico. e non solo per bellezza. Noto che non hai considerato la cosa. Basta prendere il codice sorgente dal post e incollare in fidocaj.
-

Candy
32,5k 7 10 13 - CRU - Account cancellato su Richiesta utente
- Messaggi: 10123
- Iscritto il: 14 giu 2010, 22:54
0
voti
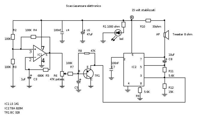
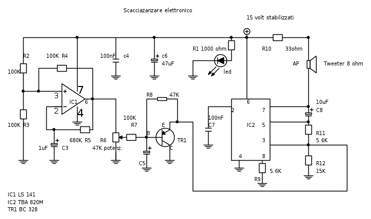
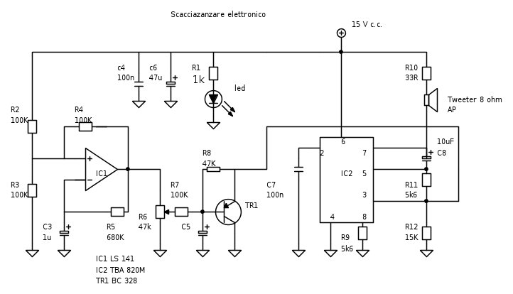
La frequenza generata da IC2 viene determinata dal valore della capacità del condensatore C7 e dal valore ohmico della resistenza R12. Con i valori scelti, tenendo presente le tolleranze dei componenti, l'oscillatore genera una frequenza che si aggira sui 10 kHz.
Per aumentare il valore della frequenza sarà sufficiente ridurre il valore della resistenza R12 in quanto in questa resistenza è collegato in parallelo il transistor. Polarizzando la base di questo transistor con una tensione positiva varierà la sua resistenza Emettitore/collettore e poiché questa risulta collegata in parallelo alla resistenza R12 automaticamente il suo valore si ridurrà. Per far swippare la frequenza generata da IC2 anzichè polarizzare la base del transistor con una tensione di valore fisso, verrà polarizzata con una tensione variabile che preleveremo sull'uscita dell'operazionale IC1.
Questo operazionale viene utilizzato come oscillatore ad onda quadra in grado di fornire in uscita una frequenza di circa 1 Hertz con un'ampiezza di circa 15 volt picco/picco.Ruotando il cursore del potenziometro verso l'uscita di IC1 questa onda quadra verrà convertita in onda triangolare dal condensatore elettrolitico C5 e così facendo sulla base del transistor giungerà una tensione positiva che partendo da un valore 0 salirà verso i 15 volt, per poi nuovamente scendere da 15 a 0 volt quando la semionda dell'onda quadra passerà dal livello logico 1 al livello logico 0.La frequenza ultrasonica generata dall'integrato IC2 viene applicata a un piccolo tweeter.
Per aumentare il valore della frequenza sarà sufficiente ridurre il valore della resistenza R12 in quanto in questa resistenza è collegato in parallelo il transistor. Polarizzando la base di questo transistor con una tensione positiva varierà la sua resistenza Emettitore/collettore e poiché questa risulta collegata in parallelo alla resistenza R12 automaticamente il suo valore si ridurrà. Per far swippare la frequenza generata da IC2 anzichè polarizzare la base del transistor con una tensione di valore fisso, verrà polarizzata con una tensione variabile che preleveremo sull'uscita dell'operazionale IC1.
Questo operazionale viene utilizzato come oscillatore ad onda quadra in grado di fornire in uscita una frequenza di circa 1 Hertz con un'ampiezza di circa 15 volt picco/picco.Ruotando il cursore del potenziometro verso l'uscita di IC1 questa onda quadra verrà convertita in onda triangolare dal condensatore elettrolitico C5 e così facendo sulla base del transistor giungerà una tensione positiva che partendo da un valore 0 salirà verso i 15 volt, per poi nuovamente scendere da 15 a 0 volt quando la semionda dell'onda quadra passerà dal livello logico 1 al livello logico 0.La frequenza ultrasonica generata dall'integrato IC2 viene applicata a un piccolo tweeter.
2
voti
Be', a me pare ti sia sfuggita la cosa più importante: cosa vuoi da noi?
Il circuito pare ti sia familiare e sai come funziona, sai quale potrebbe essere il trasduttore idoneo...forse mi sbaglio ma leggendo non ho trovato alcuna richiesta di aiuto.
Il circuito pare ti sia familiare e sai come funziona, sai quale potrebbe essere il trasduttore idoneo...forse mi sbaglio ma leggendo non ho trovato alcuna richiesta di aiuto.
-

BrunoValente
39,6k 7 11 13 - G.Master EY

- Messaggi: 7796
- Iscritto il: 8 mag 2007, 14:48
0
voti
Io resto curioso e voglio approfondire.
IC2, lo conosco come operazionale e, tolto che ha un terminale, il 7, "bootstrap" che non conosco, non vedo come possa oscillare. C7, collegato al terminale 2, cosa farebbe ?
Ho letto che oscilla grazie a C7 ed R12 ? Perché? Con che relazione?
IC2, lo conosco come operazionale e, tolto che ha un terminale, il 7, "bootstrap" che non conosco, non vedo come possa oscillare. C7, collegato al terminale 2, cosa farebbe ?
Ho letto che oscilla grazie a C7 ed R12 ? Perché? Con che relazione?
-

Candy
32,5k 7 10 13 - CRU - Account cancellato su Richiesta utente
- Messaggi: 10123
- Iscritto il: 14 giu 2010, 22:54
-1
voti
BrunoValente ha scritto:Be', a me pare ti sia sfuggita la cosa più importante: cosa vuoi da noi?![]()
Il circuito pare ti sia familiare e sai come funziona, sai quale potrebbe essere il trasduttore idoneo...forse mi sbaglio ma leggendo non ho trovato alcuna richiesta di aiuto.
è vero ! :-D che ci sto a fare qui? :-D
Chi c’è in linea
Visitano il forum: Nessuno e 195 ospiti

Elettrotecnica e non solo (admin)
Un gatto tra gli elettroni (IsidoroKZ)
Esperienza e simulazioni (g.schgor)
Moleskine di un idraulico (RenzoDF)
Il Blog di ElectroYou (webmaster)
Idee microcontrollate (TardoFreak)
PICcoli grandi PICMicro (Paolino)
Il blog elettrico di carloc (carloc)
DirtEYblooog (dirtydeeds)
Di tutto... un po' (jordan20)
AK47 (lillo)
Esperienze elettroniche (marco438)
Telecomunicazioni musicali (clavicordo)
Automazione ed Elettronica (gustavo)
Direttive per la sicurezza (ErnestoCappelletti)
EYnfo dall'Alaska (mir)
Apriamo il quadro! (attilio)
H7-25 (asdf)
Passione Elettrica (massimob)
Elettroni a spasso (guidob)
Bloguerra (guerra)







