Cos'è ElectroYou | Login Iscriviti

ElectroYou - la comunità dei professionisti del mondo elettrico

Timer azionante relè dopo 30 s

Elettronica lineare e digitale: didattica ed applicazioni

Moderatori: Foto Utentecarloc, Foto Utenteg.schgor, Foto UtenteBrunoValente, Foto UtenteIsidoroKZ

0
voti

[11] Re: timer azionante relè dopo 30sec

Messaggioda Foto Utentesimo85 » 1 set 2011, 23:11

Il carico di un PNP, come per un NPN, andrebbe al collettore. Comunque manca una resistenza di base ed una di pull-up, in quanto la tensione sulla base deve essere negativa di \approx 0,7mV rispetto all'emettitore quindi V_{BE} \approx -0,7V(qui è spiegato facilmente), e l'uscita del 555 è sempre di circa 1,5V al di sotto dell'alimentazione quindi il transistore è sempre acceso. Io userei un NPN, limitando l'eccitazione del relè solo alla temporizzazione così consuma meno, gestionando la connessione del carico sui contatti a dovere. È una mia opinione..
Avatar utente
Foto Utentesimo85
30,9k 7 12 13
Disattivato su sua richiesta
 
Messaggi: 9927
Iscritto il: 30 ago 2010, 4:59

0
voti

[12] Re: timer azionante relè dopo 30sec

Messaggioda Foto UtenteIsidoroKZ » 1 set 2011, 23:41

Secondo me funziona. L'unica cosa strana e` che il rele` e sempre attratto, tranne quando il 555 si attiva e allora viene rilasciato.

Non ho verificato la logica di funzionamento del 555, non lo conosco.
Per usare proficuamente un simulatore, bisogna sapere molta più elettronica di lui
Plug it in - it works better!
Il 555 sta all'elettronica come Arduino all'informatica! (entrambi loro malgrado)
Se volete risposte rispondete a tutte le mie domande
Avatar utente
Foto UtenteIsidoroKZ
121,2k 1 3 8
G.Master EY
G.Master EY
 
Messaggi: 21059
Iscritto il: 17 ott 2009, 0:00

0
voti

[13] Re: timer azionante relè dopo 30sec

Messaggioda Foto Utentesimo85 » 1 set 2011, 23:57

Comparando i valori tra V_{DD} e V_{Out}, un 555 CMOS (datasheet) secondo me sarebbe preferibile rispetto a quello fabbricato con BJT (datasheet). Resto comunque dell'idea che usare un NPN sarebbe meglio.

PS: Al precedente schema manca il solito diodo di protezione.
Avatar utente
Foto Utentesimo85
30,9k 7 12 13
Disattivato su sua richiesta
 
Messaggi: 9927
Iscritto il: 30 ago 2010, 4:59

0
voti

[14] Re: timer azionante relè dopo 30sec

Messaggioda Foto UtenteIsidoroKZ » 2 set 2011, 2:15

Se guardi lo schema interno del 555 vedi che la tensione di drop sul livello alto viene ridotta dall'effetto di pull-up del transistore esterno, potrebbe andare bene anche un bipolare.

Sul diodo non sono sicuro che serva, il carico e` sull'emettitore e il transistore non puo` spegnersi finche' il carico non ha esaurito la sua corrente. Potrebbero entrare in funzione i diodi di clamp dell'uscita (se ci sono) oppure Q24 e Q27 del 555 (schema National), ma niente extratensioni tipiche di quando il carico induttivo e` sul collettore.
Per usare proficuamente un simulatore, bisogna sapere molta più elettronica di lui
Plug it in - it works better!
Il 555 sta all'elettronica come Arduino all'informatica! (entrambi loro malgrado)
Se volete risposte rispondete a tutte le mie domande
Avatar utente
Foto UtenteIsidoroKZ
121,2k 1 3 8
G.Master EY
G.Master EY
 
Messaggi: 21059
Iscritto il: 17 ott 2009, 0:00

0
voti

[15] Re: timer azionante relè dopo 30sec

Messaggioda Foto Utentesimo85 » 2 set 2011, 6:27

IsidoroKZ ha scritto:Sul diodo non sono sicuro che serva, il carico e` sull'emettitore...

Ammetto che il dubbio era venuto pure a me dopo aver scritto. Poi però non potevo editare, la pappa era ormai fatta ma almeno mi sono chiarito le idee a riguardo. Grazie.
Avatar utente
Foto Utentesimo85
30,9k 7 12 13
Disattivato su sua richiesta
 
Messaggi: 9927
Iscritto il: 30 ago 2010, 4:59

0
voti

[16] Re: timer azionante relè dopo 30sec

Messaggioda Foto Utentesebasera » 4 set 2011, 13:02

Dunque vorrei chiarire sulla questione del PNP perché sarebbe utile se volessi utilizzare il timer in un circuito in cui non devo utilizzare per forza un relè. Poi a casa mia non ho alcun transistor PNP per fare delle prove e il negozio di elettronica più vicino a casa mia non è un granché vicino. Quindi chiedo a voi.

Analizzando il funzionamento del timer, quando gli viene data l'alimentazione, all'inizio è presente una tensione positiva sul piedino 3 (perché se metto un carico tra il + di alimentazione e l'uscita questo non funziona, perché la d.d.p. ai capi del carico è 0), poi appena passa la durata impostata, la tensione diventa negativa e ci rimane.
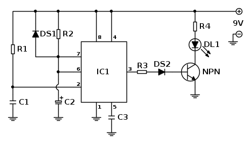
Ho fatto una prova con un NPN: ho collegato la base tramite un diodo e una resistenza all'uscita dell'integrato, inoltre ho collegato come carico un led al collettore (vedi questo schema).

Quando fornisco alimentazione al timer, il led si accende, poi quando passa il tempo impostato, si spegne, quindi è confermato che quello che ho detto prima è vero.

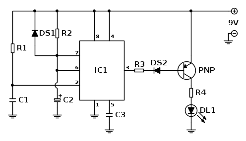
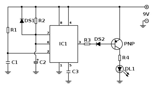
Se invece facessi la stessa cosa con un PNP e inverto il diodo collegato alla base (schema sotto)

Dovrebbe succedere l'inverso, giusto? Cioè quando fornisco alimentazione al timer il led è spendo, poi quando passa il tempo impostato dovrebbe accendersi perché ci sarà una tensione negativa sulla base del PNP. E' giusto quello che ho appena detto?
Avatar utente
Foto Utentesebasera
53 1 1 7
Frequentatore
Frequentatore
 
Messaggi: 153
Iscritto il: 22 ago 2010, 9:44

0
voti

[17] Re: timer azionante relè dopo 30sec

Messaggioda Foto Utentesimo85 » 4 set 2011, 16:56

Il primo circuito va bene, il diodo non ti serve.
Del secondo non mi fido molto e non sono sveglio da molto in più ho dormito poco..
Piuttosto una resistenza di pull-up non ci starebbe male alla base del transistore.

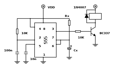
Tuttavia, per attivare i contatti dopo 30s, seguendo i valori consigliati da Foto Utenteg.schgor (io Rx la metterei da 280K) al post #2, questo schema ha le carte in regola per funzionare

Il transistore è ON per tutti i 30s della temporizzazione quindi il consumo del relè è limitato per questa frazione di tempo (un piccolo relè può consumare fra i 30mA ed i 60mA, di più non credo). Il carico sui contatti lo puoi quindi gestire e collegare secondo il funzionamento..
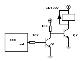
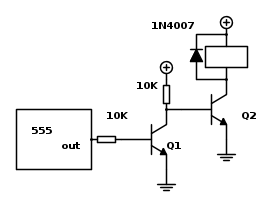
Tuttavia, se tu vuoi tenere il relè acceso per tutta la durata del tempo dopo la temporizzazione, aggiungi un transistore così

Quando Q1 è attivo, Q2 è spento quindi il relè non è eccitato. Passati i 30s, Q1 è spento, bensì è Q2 ad essere acceso ed il relè è così eccitato per tutto il resto del tempo ma il circuito consuma di più.
O_/
Avatar utente
Foto Utentesimo85
30,9k 7 12 13
Disattivato su sua richiesta
 
Messaggi: 9927
Iscritto il: 30 ago 2010, 4:59

0
voti

[18] Re: timer azionante relè dopo 30sec

Messaggioda Foto Utented4n183 » 26 apr 2014, 18:37

Ciao. Dato che interessa anche a me questo tipo di circuito e per non creare una nuova discussione, avevo una domanda sull'utilizzo dei due transistor per far sì che il relè si azioni dopo il tempo stabilito.
Q1 è attivo quando il segnale è alto perché la tensione sulla base supera gli 0,7 V? Mentre Q2 nel frattempo è spento perché dal collettore di Q1 arriva una tensione inferiore agli 0,7 V? Mentre quando il segnale è basso nella base di Q1 entra una tensione inferiore e così non si attiva, ma sulla base di Q2 arriva una tensione più elevata che lo attiva?

Non ho capito se il ragionamento è corretto. :roll:
Avatar utente
Foto Utented4n183
0 2
 
Messaggi: 23
Iscritto il: 7 nov 2007, 22:04

Precedente

Torna a Elettronica generale

Chi c’è in linea

Visitano il forum: Nessuno e 43 ospiti