Cos'è ElectroYou | Login Iscriviti

ElectroYou - la comunità dei professionisti del mondo elettrico

Moltiplicatore Di frequenza

Elettronica lineare e digitale: didattica ed applicazioni

Moderatori: Foto Utentecarloc, Foto Utenteg.schgor, Foto UtenteBrunoValente, Foto UtenteIsidoroKZ

0
voti

[31] Re: Moltiplicatore Di frequenza

Messaggioda Foto Utentelion989 » 4 set 2011, 11:50

Tornando al mio moltiplicatore di Frequenza



Valutando le uscite di ogni moltiplicatore ottengo:

Immagine

Immagine

Immagine

Possono essere risultati veritieri?
Avatar utente
Foto Utentelion989
0 4
Frequentatore
Frequentatore
 
Messaggi: 126
Iscritto il: 8 lug 2011, 15:04

-1
voti

[32] Re: Moltiplicatore Di frequenza

Messaggioda Foto Utentegrigione » 4 set 2011, 12:42

Cappuccino...proviene da una laurea in ingegneria informatica....ed anche se si è convertito successivamente con un dottorato in elettronica di elettronica ne sa ben poca...basta che guardi il programma e i suoi compiti di elettronica 2 (elementari)...in cui si considerano solo ed esclusivamente BJT e non vengono considerate per nulla risposte in frequenza,calcoli di frequenze di taglio inf e sup,analisi di stadi in reazione (che poi sono le cose piu importanti)....roba che se le sapessero studenti di altri atenei si mangerebbero le mani....per quanto riguarda Pace è un altro dei professori bravi assieme a Crupi..infatti hanno lavorato insieme su diverse pubblicazioni con illustri professori di altri atenei....in poche parole se esci da Cosenza non sai progettare...a menocchè studi da solo ed impari da solo ed utilizzi il pezzo di carta come titolo per trovare lavoro
Avatar utente
Foto Utentegrigione
-62 6
New entry
New entry
 
Messaggi: 72
Iscritto il: 26 giu 2010, 9:52

0
voti

[33] Re: Moltiplicatore Di frequenza

Messaggioda Foto Utentelion989 » 4 set 2011, 13:01

Chissà perché ma nn sei il primo che mi dice di andar via!!! Infatti per la specialistica avevo intenzione di salire al nord!!!
Avatar utente
Foto Utentelion989
0 4
Frequentatore
Frequentatore
 
Messaggi: 126
Iscritto il: 8 lug 2011, 15:04

0
voti

[34] Re: Moltiplicatore Di frequenza

Messaggioda Foto Utentelion989 » 5 set 2011, 10:39

lion989 ha scritto:Tornando al mio moltiplicatore di Frequenza



Valutando le uscite di ogni moltiplicatore ottengo:

Immagine

Immagine

Immagine

Possono essere risultati veritieri?
Avatar utente
Foto Utentelion989
0 4
Frequentatore
Frequentatore
 
Messaggi: 126
Iscritto il: 8 lug 2011, 15:04

0
voti

[35] Re: Moltiplicatore Di frequenza

Messaggioda Foto Utentelion989 » 6 set 2011, 1:09

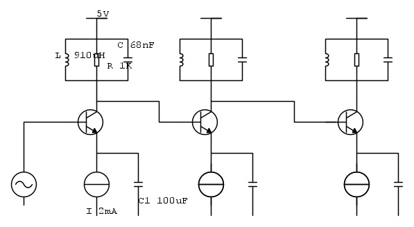
qualcuno sà dirmi perché:

Nella mia analisi nel tempo del primo stadio ho inizialmente un picco di corrente di -30 A -_-..

Nel mio circuito utilizzo un segnale sinusoidale di ampizza di 9V
capacità di emettitore di 100uF
resistenza di 1Kohm
capacità di 68nF
induttanza di 910uH
alimentazione di 5V

Sicuramente è dovuto al segnale di ingresso che è troppo ampio, però se inizio a diminuirne l'ampiezza non riesco a vedere più le armoniche come se il mio BJT non distorcesse!!

Qualcuno può aiutarmi?Grazie :?
Avatar utente
Foto Utentelion989
0 4
Frequentatore
Frequentatore
 
Messaggi: 126
Iscritto il: 8 lug 2011, 15:04

0
voti

[36] Re: Moltiplicatore Di frequenza

Messaggioda Foto UtenteIsidoroKZ » 6 set 2011, 1:38

Ho provato con il tuo schema e mi sembra che funzioni. Per la tensione di ingresso guarda i grafici, ma siamo dalle parti della frazione di volt.

In una prova rapida, che poi mi sono perso :(, avevo la corrente che esce dal transistore con la seconda armonica 3 dB sotto la fondamentale, ma con il filtro LC passava a circa 30 dB sopra la fondamentale.
Per usare proficuamente un simulatore, bisogna sapere molta più elettronica di lui
Plug it in - it works better!
Il 555 sta all'elettronica come Arduino all'informatica! (entrambi loro malgrado)
Se volete risposte rispondete a tutte le mie domande
Avatar utente
Foto UtenteIsidoroKZ
121,2k 1 3 8
G.Master EY
G.Master EY
 
Messaggi: 21059
Iscritto il: 17 ott 2009, 0:00

0
voti

[37] Re: Moltiplicatore Di frequenza

Messaggioda Foto Utentelion989 » 6 set 2011, 10:37

Per prima cosa ti ringrazio per il tempo che mi stai dedicando :)

Quindi secondo te l'ampiezza del segnale d'ingresso è ok? Il picco di corrente di -30A non è un problema da risolvere?
Avatar utente
Foto Utentelion989
0 4
Frequentatore
Frequentatore
 
Messaggi: 126
Iscritto il: 8 lug 2011, 15:04

0
voti

[38] Re: Moltiplicatore Di frequenza

Messaggioda Foto UtenteIsidoroKZ » 6 set 2011, 10:44

I simulatori sono dei GIGO, garbage in garbage out. Non so da dove saltino fuori quei 30A, a me sembrava che il circuito fosse ragionevole. Ho provato con tensioni di ingresso di qualche centinaio di millivolt. Probabilmente stai usando male il simulatore. Prova a postare lo schema e la simulazione in cui ci sono i 30A.
Per usare proficuamente un simulatore, bisogna sapere molta più elettronica di lui
Plug it in - it works better!
Il 555 sta all'elettronica come Arduino all'informatica! (entrambi loro malgrado)
Se volete risposte rispondete a tutte le mie domande
Avatar utente
Foto UtenteIsidoroKZ
121,2k 1 3 8
G.Master EY
G.Master EY
 
Messaggi: 21059
Iscritto il: 17 ott 2009, 0:00

0
voti

[39] Re: Moltiplicatore Di frequenza

Messaggioda Foto Utentelion989 » 6 set 2011, 11:23

ok.. questa è la netlist

----------------------------
Moltiplicatore Di Frequenza

Vin 1 0 AC 1 SIN(0 9 10KHz)
I1 2 0 2mA
Ce 2 0 CMOD 100uF
R1 3 4 RMOD 1K
C1 3 4 CMOD 68nF
L1 3 4 LMOD 910uH
Vdd 4 0 5

Q1 3 1 2 BC107

I2 5 0 2mA
Ce2 5 0 CMOD 100uF
R2 6 7 RMOD 100
C2 6 7 CMOD 68nF
L2 6 7 LMOD 910uH
Vdd1 7 0 5

Q2 6 3 5 BC107

I3 8 0 2mA
Ce3 8 0 CMOD 100uF
R3 9 10 RMOD 100
C3 9 10 CMOD 68nF
L3 9 10 LMOD 910uH
Vdd2 10 0 5

Q3 9 6 8 BC107

.MODEL BC107 NPN BF=50
.MODEL RMOD RES(R=1 DEV=1%)
.MODEL CMOD CAP(C=1 DEV=1%)
.MODEL LMOD IND(L=1 DEV=1%)
.OPTION RELTOL=0.01

.PROBE
.TRAN 10u 1ms
.AC DEC 20 1 100MEG
.FOUR 10KHz V(3) V(6) V(9)
*.MC 100 TRAN V(9) MAX OUTPUT ALL
.END
------------------------------------------

simulazione .tran della corrente Ic(Q1):

Immagine

Se riduco l'ampiezza del segnale in ingresso, nn vedo le armoniche come ti ho illustrato nelle immagini precedenti!
Avatar utente
Foto Utentelion989
0 4
Frequentatore
Frequentatore
 
Messaggi: 126
Iscritto il: 8 lug 2011, 15:04

0
voti

[40] Re: Moltiplicatore Di frequenza

Messaggioda Foto Utentelion989 » 6 set 2011, 15:06

se invece mando in ngresso il seguente segnale Vin 1 0 AC 1 SIN(0 1 10KHz) dal primo stadio ottengo il seguente risultato:


Immagine

In poche parole nn vedo le armoniche, come se nn distorcesse!!
Avatar utente
Foto Utentelion989
0 4
Frequentatore
Frequentatore
 
Messaggi: 126
Iscritto il: 8 lug 2011, 15:04

PrecedenteProssimo

Torna a Elettronica generale

Chi c’è in linea

Visitano il forum: Nessuno e 233 ospiti