Ciao a tutti, ho un dubbio su una possibile realizzazione di un timer
Voglio realizzarlo con un NE555 montato in configurazione monostabile
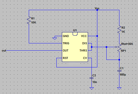
Il circuito deve prevedere un potenziometro in quanto voglio che il mio intervallo di temporizzazione vari da circa 0 a circa 40 secondi
Ora, sapendo che Ton=1.1RC e scegliendo un potenziomentro R = 56 K e una C =680uF dovrei riuscirci..
mi hanno detto pero di mettere in serie al potenziometro un'altra Resistenza ad es di valore pari ad 1K...perché??
lo schema è il seguente
Dubbio sul timer 555
Moderatori:
carloc,
g.schgor,
BrunoValente,
IsidoroKZ
12 messaggi
• Pagina 1 di 2 • 1, 2
0
voti
Gia1988 ha scritto:mi hanno detto pero di mettere in serie al potenziometro un'altra Resistenza ad es di valore pari ad 1K...
Non ne vedo la necessità, il circuito funzionerebbe ugualmente.
Se proprio vuoi aggiungere qualcosa, metti un 47-100uF vicino al pin 8 (bypass di alimentazione)
Ciao
Giorgio
-

giorgio25760
2.310 1 3 5 - G.Master EY

- Messaggi: 1700
- Iscritto il: 6 dic 2009, 17:02
- Località: Brescia
0
voti
Io credevo che quella resistenza da 1K in serie al mio potenziometro fosse davuta al fatto che se metto al minimo il potenziometro (resistenza circa 0 ) la mia Vcc (5 V) cadrebbero sul pin 6 e 7 e il pin 7 è il collettore di un BJT....
Cioe del tipo metto 1k come resistenza di pull- up.....mmh puo essere?
Cioe del tipo metto 1k come resistenza di pull- up.....mmh puo essere?
0
voti
Non sarebbe una resistenza di opull-up, ma evita di bruciare il transistor di scarica, al terminale 7. Non lo vedi che senza resistenza il positivo di alimentazione si porta diretto al terminale 7? Cosa farebbe il transistor in questa condizione?
-

Candy
32,5k 7 10 13 - CRU - Account cancellato su Richiesta utente
- Messaggi: 10123
- Iscritto il: 14 giu 2010, 22:54
0
voti
mmh...il collettore del transistor andrebbe a Vcc mettiamo 5 V.
L'emettitore è a massa...
la base collegata all' uscita invertente del flip flop...se do un impulso di trigger negativo l uscita non invertente è bassa, viceversa è alta....
mmh....quindi...??:D:D o my good!
L'emettitore è a massa...
la base collegata all' uscita invertente del flip flop...se do un impulso di trigger negativo l uscita non invertente è bassa, viceversa è alta....
mmh....quindi...??:D:D o my good!
0
voti
@
Candy
Yes, ho fatto qualche piccola confusione
, scusa. Qui comunque viene fatto un piccolo accenno riguardo all'assorbimento dato che cercavo info a riguardo.
Gia1988, il funzionamento è un altro discorso, qui è spiegato come altrettanto qui.. Comunque, a prescindere dalla corrente di collettore al pin 7, se devi lavorare con la configurazione monostabile, una resistenza minima ci deve pur essere..
Yes, ho fatto qualche piccola confusione
, scusa. Qui comunque viene fatto un piccolo accenno riguardo all'assorbimento dato che cercavo info a riguardo.0
voti
SI quello l ho capito...ma non riesco a comprendere perché devo avere pur sempre una resistenza minima....perché se metto il potenziometro a 0 ohm brucio il transistor di scarica...? perché?...
12 messaggi
• Pagina 1 di 2 • 1, 2
Chi c’è in linea
Visitano il forum: Nessuno e 104 ospiti

Elettrotecnica e non solo (admin)
Un gatto tra gli elettroni (IsidoroKZ)
Esperienza e simulazioni (g.schgor)
Moleskine di un idraulico (RenzoDF)
Il Blog di ElectroYou (webmaster)
Idee microcontrollate (TardoFreak)
PICcoli grandi PICMicro (Paolino)
Il blog elettrico di carloc (carloc)
DirtEYblooog (dirtydeeds)
Di tutto... un po' (jordan20)
AK47 (lillo)
Esperienze elettroniche (marco438)
Telecomunicazioni musicali (clavicordo)
Automazione ed Elettronica (gustavo)
Direttive per la sicurezza (ErnestoCappelletti)
EYnfo dall'Alaska (mir)
Apriamo il quadro! (attilio)
H7-25 (asdf)
Passione Elettrica (massimob)
Elettroni a spasso (guidob)
Bloguerra (guerra)

del potenziometro, ossia per avere una resistenza minima.
.