mi servirebbe un circuito che ecciti un relè da 12V dopo 10 secondi e lo mantenga eccitato fino a quando non viene interrotta l'alimentazione.
In giro ho trovato questo:

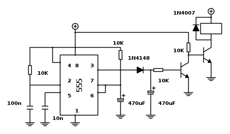
Ho montato il circuito su breadboard ma non funziona. Ho controllato il circuito più volte ma i collegamenti sono uguali allo schema. Ho misurato e sul pin 3 ho 0.77V.
Sapreste aiutarmi?
Grazie

Elettrotecnica e non solo (admin)
Un gatto tra gli elettroni (IsidoroKZ)
Esperienza e simulazioni (g.schgor)
Moleskine di un idraulico (RenzoDF)
Il Blog di ElectroYou (webmaster)
Idee microcontrollate (TardoFreak)
PICcoli grandi PICMicro (Paolino)
Il blog elettrico di carloc (carloc)
DirtEYblooog (dirtydeeds)
Di tutto... un po' (jordan20)
AK47 (lillo)
Esperienze elettroniche (marco438)
Telecomunicazioni musicali (clavicordo)
Automazione ed Elettronica (gustavo)
Direttive per la sicurezza (ErnestoCappelletti)
EYnfo dall'Alaska (mir)
Apriamo il quadro! (attilio)
H7-25 (asdf)
Passione Elettrica (massimob)
Elettroni a spasso (guidob)
Bloguerra (guerra)








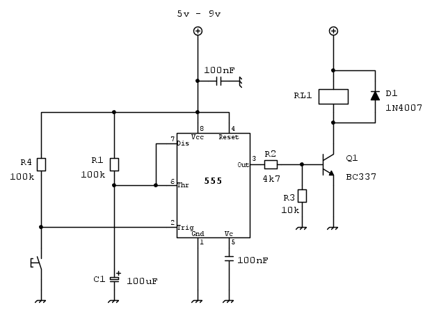
, per quello io ho messo la R da 10K ed il condensatore da 470us all'uscita, ed ho preferito non mettere lo switch per lasciare tutto automatico all'accensione.
e basta.
con
, ed il solo transistore esterno con la resistenza alla base.. Prima avevo fatto i calcoli troppo in fretta.. 