Ciao a tutti volevo chiedere una cosa..
Mi hanno fatto realizzare un termostato per controllare che la temperatura di un certo led di potenza nn superi 60 gradi .
A tale scopo ho utilizzato un termistore NTC e un comparatore .
Mi hanno detto che e meglio pero usare un ntc in un comparatore a finestra mettendo come due soglie una temperatura minima di 10gradi e una massima di 60 gradi....ma nn ho capito il perché...qualcuno sa come mai è meglio utilizzare una finestra che un solo comparatore...
Realizzazione sensore di temperatura
8 messaggi
• Pagina 1 di 1
0
voti
Se utilizzi un LM35
http://www.national.com/ds/LM/LM35.pdf
Ti semplifichi la vita e .... ci guadagni in precisione !
Ciao
Giorgio
http://www.national.com/ds/LM/LM35.pdf
Ti semplifichi la vita e .... ci guadagni in precisione !
Ciao
Giorgio
-

giorgio25760
2.310 1 3 5 - G.Master EY

- Messaggi: 1700
- Iscritto il: 6 dic 2009, 17:02
- Località: Brescia
0
voti
se per esempio usassi il tuo comparatore per accendere delle ventole, potrebbe capitare che queste si accendano e si spengano in continuazione, dato che compari il segnale del termistore con un soglia, se usi invecie un'isteresi, le ventole si accenderebbero stabilmente per un periodo di tempo necessario a fare cadere le temperatura e poi si spegnerebbero per un tempo necessario a riprendere la temperatura.
se si tratta di indicare l'avvenuto raggiungimento della soglia non trovo valide motivazioni, se non appunto la possibilità di vedere lampeggiare il led o vederlo accendere con luce variabile per effetto appunto delle possibili oscillazioni.
?
per ottenere l'isteresi si usa comunque un solo comparatore.
se si tratta di indicare l'avvenuto raggiungimento della soglia non trovo valide motivazioni, se non appunto la possibilità di vedere lampeggiare il led o vederlo accendere con luce variabile per effetto appunto delle possibili oscillazioni.
...qualcuno sa come mai è meglio utilizzare una finestra che un solo comparatore...
?
per ottenere l'isteresi si usa comunque un solo comparatore.
-

lelerelele
4.899 3 7 9 - Master

- Messaggi: 5505
- Iscritto il: 8 giu 2011, 8:57
- Località: Reggio Emilia
0
voti
Si, nel mio caso il led è acceso se tutto funziona correttamente, cioè quando la temperatura è tra i 10 e i 60, altrimenti si spegne.
Credo che l'unica spiegazione sia come hai detto tu...nel senso che mi hanno fatto mettere due soglie per un motivo di stabilità...
nel mio caso l'isteresi non andrebbe bene...(per me..) perché comunque la larghezza dell'isteresi sarebbe molto ampia e inoltre devo verificare che il mio led resti nell intervallo detto non che si mantenga pressocche' ad una temperatura costante...
Credo che l'unica spiegazione sia come hai detto tu...nel senso che mi hanno fatto mettere due soglie per un motivo di stabilità...
nel mio caso l'isteresi non andrebbe bene...(per me..) perché comunque la larghezza dell'isteresi sarebbe molto ampia e inoltre devo verificare che il mio led resti nell intervallo detto non che si mantenga pressocche' ad una temperatura costante...
0
voti
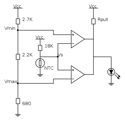
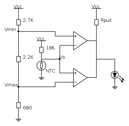
Lo schema circuitale del sensore realizzato è il seguente..
8 messaggi
• Pagina 1 di 1
Chi c’è in linea
Visitano il forum: Nessuno e 0 ospiti

Elettrotecnica e non solo (admin)
Un gatto tra gli elettroni (IsidoroKZ)
Esperienza e simulazioni (g.schgor)
Moleskine di un idraulico (RenzoDF)
Il Blog di ElectroYou (webmaster)
Idee microcontrollate (TardoFreak)
PICcoli grandi PICMicro (Paolino)
Il blog elettrico di carloc (carloc)
DirtEYblooog (dirtydeeds)
Di tutto... un po' (jordan20)
AK47 (lillo)
Esperienze elettroniche (marco438)
Telecomunicazioni musicali (clavicordo)
Automazione ed Elettronica (gustavo)
Direttive per la sicurezza (ErnestoCappelletti)
EYnfo dall'Alaska (mir)
Apriamo il quadro! (attilio)
H7-25 (asdf)
Passione Elettrica (massimob)
Elettroni a spasso (guidob)
Bloguerra (guerra)


