Lo schema che ho copiato è questo:
http://postimage.org/image/1sbilwrwk/ ( linco immagine perché larga)
L'ho spedito all'autore e mi ha detto ch' è corretto, i collegamenti dell' AT90S2313 l'ho fatti così:
http://postimage.org/image/1t89g4eqs/
bho!
Programmatore per WinPic800
Moderatori:
carloc,
g.schgor,
BrunoValente,
IsidoroKZ
49 messaggi
• Pagina 4 di 5 • 1, 2, 3, 4, 5
0
voti
0
voti
Ho le tensioni VDDU e VPPU sballate, le altre facendo in test HW vanno bene..
La linea in questione è questa nelle foto
La linea in questione è questa nelle foto
- Allegati
-
- Taglia333.jpg (53.65 KiB) Osservato 3501 volte
Ultima modifica di
cb900f il 12 ott 2011, 0:56, modificato 1 volta in totale.
0
voti
Non arriva ai 13 volt ne VDDU ne VPPU possono essere i transist che ho usato? Presi sulla baya. Sono siglati C557B
- Allegati
-
- bc557.jpg (29.52 KiB) Osservato 3493 volte
0
voti
Quello è un PNP BC557.
Ho riletto velocemente il thread fin dall'inizio.
Secondo me è una richiesta troppo esigente...
Non si capisce esattamente cosa vuoi fare. Vuoi un programmatore che ti permetta di caricare il file esadecimale su un AVR o su un PIC? Dal titolo sembra quest'ultimo.
Se vuoi fartene uno da te, non dico che sia facile, ma secondo me la miglior cosa è sempre studiarsi un momento le documentazioni del fabbricante. Per un programmatore ISCP puoi dare una occhiata alla ISCP Guide della Microchip, ma anche osservare il datasheet del microcontrollore non è male.
Non tutti gli schemi che trovi in rete sono sempre affidabili, o è meglio dire che non vanno d'accordo con le tue necessità.
Ho riletto velocemente il thread fin dall'inizio.
Quale altro schema potrei realizzare senza impazzire tanto?
Che programmi sia PIC 18Fxx 16Fxx
Che gli Atmel AVR 8515 2313 ecc
Secondo me è una richiesta troppo esigente...
Non si capisce esattamente cosa vuoi fare. Vuoi un programmatore che ti permetta di caricare il file esadecimale su un AVR o su un PIC? Dal titolo sembra quest'ultimo.
Se vuoi fartene uno da te, non dico che sia facile, ma secondo me la miglior cosa è sempre studiarsi un momento le documentazioni del fabbricante. Per un programmatore ISCP puoi dare una occhiata alla ISCP Guide della Microchip, ma anche osservare il datasheet del microcontrollore non è male.
Non tutti gli schemi che trovi in rete sono sempre affidabili, o è meglio dire che non vanno d'accordo con le tue necessità.
0
voti
Per programmare i PIC ho il clone del PICkit2.
Questa mi serviva per gli Atmel possibilmete gestibile da WInPic800, ho optato per quello open così da avere sia i PIC che gli atmel.
comunque erano i 2 transistors cinesi che non andavano, quelli PNP, al multimetro andava bene, ma si vede che ...
Adesso ho le tensioni corrette come da programma test, però ho sempre il medesimo errore "Errore di sincronizzazione" nel programmare l' ATtiny2313
Allego foto del misero pogramma di controllo openprog.
Io ero partito con lo schema del programmatore USB GTP-USB [plus] che vendono su WinPIC800, ma non trovando il FW ho ripiegato col medesimo HW sul clone del PICkit2, è bastato cambiare il FW al pin18f2550, è gestito bene dal SW della microchips, unico neo non sono riuscito a programmare le eeprom 24LCxx, ma poco importa.
http://www.winpic800.com//index.php?option=com_content&task=blogcategory&id=19&Itemid=88
Questa mi serviva per gli Atmel possibilmete gestibile da WInPic800, ho optato per quello open così da avere sia i PIC che gli atmel.
comunque erano i 2 transistors cinesi che non andavano, quelli PNP, al multimetro andava bene, ma si vede che ...
Adesso ho le tensioni corrette come da programma test, però ho sempre il medesimo errore "Errore di sincronizzazione" nel programmare l' ATtiny2313
Allego foto del misero pogramma di controllo openprog.
Io ero partito con lo schema del programmatore USB GTP-USB [plus] che vendono su WinPIC800, ma non trovando il FW ho ripiegato col medesimo HW sul clone del PICkit2, è bastato cambiare il FW al pin18f2550, è gestito bene dal SW della microchips, unico neo non sono riuscito a programmare le eeprom 24LCxx, ma poco importa.
http://www.winpic800.com//index.php?option=com_content&task=blogcategory&id=19&Itemid=88
- Allegati
-
- Taglia_2.jpg (78.89 KiB) Osservato 3480 volte
-
- Taglia.jpg (55.22 KiB) Osservato 3480 volte
0
voti
gohan ha scritto:gohan ha scritto:Secondo me è una richiesta troppo esigente...
Ho visto ora che non supporta solo i PIC.
Mi ha risposto il programmatore di openprog, ha detto che "Ho collegato male il dispositivo da programmare: non è un tiny, quindi va nello zoccolo 28 allineato all'1" ma il mio E' un ATtiny 2313 anche se l'hp preso in china, comunque proverà a "collegarlo come nello zoccolo 28 allineato all'1"
Nel frattempo mi son accorto che eagle ha fatto sempre la sua cazzata, erano collegate due piste che da shema non dovevano esserlo, ecco perché mi saltavano i transistor PNP
ora provo e poi vi faccio sapere.
0
voti
Adesso funziona, programmato un AT90S2313:
Ma i Fuse come li devo settare?
- Codice: Seleziona tutto
CHIP ID:1E910A
Atmel ATtiny2313 2KB Flash
LOCK bits: 0xFF
FUSE bits: 0x62
FUSE HIGH bits: 0xDF
Extended FUSE bits: 0xFF
Calibration bits: 0x41,0x3C,0xFF,0xFF
Lettura codice ... completata
Lettura area EEPROM ... completata
memoria CODICE:
(vuoto)
memoria EEPROM:
(vuoto)
Fine (1.58 s)
Ma i Fuse come li devo settare?
- Allegati
-
- Taglia_3.jpg (51.32 KiB) Osservato 3463 volte
0
voti
Ho realizzato il modulo per programmare le Eeprom IC2, quello nella foto, ma non riesco a programmarle, parlo delle 25LC16 e 24LC256, il programma mi da un errore al 2% della scrittura "Timeout Cominicazione" e si pianta. L'jo riprovato con gli atmel e va bene.anche se a volte mi da un altro errore "Errore di sincronizzazione" mi sa che un programma "rognoso".
Non riesco nemmeno a programmare i PIC16F84A, il programma mi da un sacco di errori e poi si feerma.
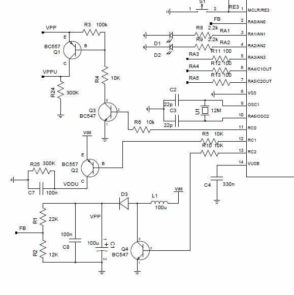
Posto lo schema originale per le IC2 e quello realizzato da me.
Non ho fidocad, non so nemmeno come si usa!
Ho lincato le immagini..


Non riesco nemmeno a programmare i PIC16F84A, il programma mi da un sacco di errori e poi si feerma.
- Codice: Seleziona tutto
Errore in scrittura all'indirizzo C8: scritto 0A8A, letto 0000
Superato il massimo numero di errori (201), scrittura interrotta
Scrittura interrotta
completata, 1025 errori
Scrittura area CONFIG ... completata, 0 errori
Scrittura area EEPROM ...
Errore in scrittura all'indirizzo 2101: scritto D6, letto 00
Superato il massimo numero di errori (1026), scrittura interrotta
Scrittura interrotta
completata, 255 errori
Fine (23.95 s) 1281 errori
Posto lo schema originale per le IC2 e quello realizzato da me.
Non ho fidocad, non so nemmeno come si usa!
Ho lincato le immagini..


Ultima modifica di
cb900f il 17 ott 2011, 17:57, modificato 1 volta in totale.
49 messaggi
• Pagina 4 di 5 • 1, 2, 3, 4, 5
Chi c’è in linea
Visitano il forum: Nessuno e 143 ospiti

Elettrotecnica e non solo (admin)
Un gatto tra gli elettroni (IsidoroKZ)
Esperienza e simulazioni (g.schgor)
Moleskine di un idraulico (RenzoDF)
Il Blog di ElectroYou (webmaster)
Idee microcontrollate (TardoFreak)
PICcoli grandi PICMicro (Paolino)
Il blog elettrico di carloc (carloc)
DirtEYblooog (dirtydeeds)
Di tutto... un po' (jordan20)
AK47 (lillo)
Esperienze elettroniche (marco438)
Telecomunicazioni musicali (clavicordo)
Automazione ed Elettronica (gustavo)
Direttive per la sicurezza (ErnestoCappelletti)
EYnfo dall'Alaska (mir)
Apriamo il quadro! (attilio)
H7-25 (asdf)
Passione Elettrica (massimob)
Elettroni a spasso (guidob)
Bloguerra (guerra)

![arrabbiato "[#]"](./images/smilies/angry (1).gif)

