Cos'è ElectroYou | Login Iscriviti

ElectroYou - la comunità dei professionisti del mondo elettrico

controllo toni

hi-fi, luci, suoni, effetti speciali, palcoscenici...

Moderatore: Foto UtenteIsidoroKZ

0
voti

[111] Re: controllo toni

Messaggioda extrems » 15 ott 2011, 0:22

Piercarlo ha scritto:Lo stadio di ingresso di quel triplo controllo di toni è migliorabile. Assai! :-)



Concordo pienamente, ma mi sembra un ottimo circuito facile da capire e modificare,
in più, se non dico castronate, con valori dei componenti abbastanza ragionati.

@Foto UtentePiercarlo

Conosci per caso un integrato con le caratteristiche simili all' INA103 ma che fa il
lavoro contrario ? nel senso , all'ingresso collego un segnale single ended,
e in uscita mi ritrovo un segnale bilanciato.
Ultima modifica di extrems il 15 ott 2011, 0:31, modificato 1 volta in totale.
extrems
327 2 4 5
---
 

2
voti

[112] Re: controllo toni

Messaggioda Foto UtenteFirstByte » 15 ott 2011, 0:29



Foto UtentePiercarlo grazie per il tuo intervento
Avatar utente
Foto UtenteFirstByte
21 6
Frequentatore
Frequentatore
 
Messaggi: 174
Iscritto il: 30 gen 2011, 18:27

0
voti

[113] Re: controllo toni

Messaggioda Foto UtentePiercarlo » 15 ott 2011, 0:34

XStreme ha scritto: Concordo pienamente, ma mi sembra un ottimo circuito facile da capire e modificare,
in più, se non dico castronate, con valori dei componenti abbastanza ragionati.


Sì, il circuito è un classico e, se utilizzato con un operazionale adatto (con guadagno ad anello aperto non esagerato, soprattutto nella banda tra 1 e 10 kHz, dove le rotazioni di fase possono divetnare pericolose per la stabilità del circuito - un controllo di toni che "fischia" per autoscillazione è un tweeter-killer efficiente come pochi!) riesce a dare delle discrete soddisfazioni. Peccato che la bassa pendenza dei filtri non consenta di andare oltre i tre controlli. Non tanto perché non sia fattibile (lo è) quanto perché la serparazione del loro intervento è veramente troppo blanda per stare a complicarsi la vita ad aggiungere controlli di tono che in effetti risultano poco più che doppioni di altri già esistenti.

Ciao
Piercarlo
Avatar utente
Foto UtentePiercarlo
24,0k 6 11 13
G.Master EY
G.Master EY
 
Messaggi: 6722
Iscritto il: 30 mar 2010, 19:23
Località: Milano

0
voti

[114] Re: controllo toni

Messaggioda quenci » 15 ott 2011, 0:34

Foto UtenteFirstByte, nel tuo schemino mi sembra che manchi qualcosa... :mrgreen:
Ultima modifica di quenci il 15 ott 2011, 0:35, modificato 1 volta in totale.
quenci
327 2 4 5
---
 

0
voti

[115] Re: controllo toni

Messaggioda extrems » 15 ott 2011, 0:34

FirstByte ha scritto:...


Perfetto , ora inserisci anche i valori dei componenti (identici)
a quelli riportati nello schema che hai tradotto in Fidocad,

una volta fatto hai un ottimo punto di partenza REALE da cui partire
a fare domande e modifiche.

ora devo dormire, a domani O_/
extrems
327 2 4 5
---
 

0
voti

[116] Re: controllo toni

Messaggioda Foto UtenteFirstByte » 15 ott 2011, 0:46

Foto UtentePiercarlo

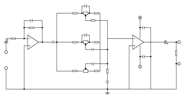
quindi preferisci una cosa del genere
Avatar utente
Foto UtenteFirstByte
21 6
Frequentatore
Frequentatore
 
Messaggi: 174
Iscritto il: 30 gen 2011, 18:27

0
voti

[117] Re: controllo toni

Messaggioda quenci » 15 ott 2011, 0:47

-
Ultima modifica di quenci il 15 ott 2011, 1:14, modificato 3 volte in totale.
quenci
327 2 4 5
---
 

0
voti

[118] Re: controllo toni

Messaggioda Foto UtenteFirstByte » 15 ott 2011, 0:50

[user]cinque[/user]
è l'una di notte mi si intrecciano gli occhi domani se manca qualche cosa correggo... sono praticamente cotto
Avatar utente
Foto UtenteFirstByte
21 6
Frequentatore
Frequentatore
 
Messaggi: 174
Iscritto il: 30 gen 2011, 18:27

0
voti

[119] Re: controllo toni

Messaggioda Foto UtentePiercarlo » 15 ott 2011, 0:54

FirstByte ha scritto: Foto UtentePiercarlo grazie per il tuo intervento


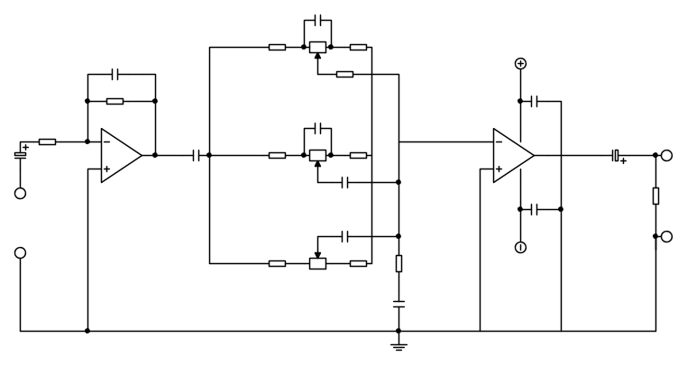
Di nulla! :-) Se posso aggiungere due note all'ultimo circuito. 1) se si vuole sfruttare i vantaggi che offrono gli operazionali per trattare "pulitamente" ogni filtro indipendentemente dagli altri è bene che ciascun filtro abbia il suo operazionale (ovvero che siano filtri attivi). 2) Lo stadio di ingresso, per renderlo immune dall'influenza dell'impedenza della sorgente (soprattutto se questa è di caratteristiche ignote) è bene che sia di tipo non invertente. Inoltre il condensatore che separa l'uscita del primo operazionale dai filtri andrebbe, se non ci sono problemi di offset disastrosi, omesso per evitare che a bassa frequenza il condensatore in serie possa farsi sentire in maniera eccessiva alterando la risposta del controllo di toni bassi. Il diaccoppiamento in continua è meglio lasciarlo ad uno stadio successivo (in pratica quelllo di uscita, dove c'è già) E' solo una minuzia comunque: solitamente i controlli di tono non sono precisamente dei campioni di precisione, quindi l'imprecisione introdotta dal condensatore si potrebbe anche "curare" con un semplice.... ecchisenefrega! :-)

Per [user]Xstreme[/user]: non conosco integrati che svolgono la stessa funzione dell' INA103. Mi ricordo però che Self, in uno dei suoi primi libri ("Self on Audio", una raccolta di articoli pubblicati nel corso di una ventina di anni su varie riviste), nella sezione decidata agli adattatori bilanciati e sbilanciati portava l'esempio di un circuito basato su due operzionali molto flessibile che era in grado di funzionare sia da ingresso bilanciato che da ingresso sbilanciato producendo COMUNQUE una uscita sbianciata. Il circuito era tutto sommato semplice ma abbastanza critico per quanto riguarda la precisione delle resistenze da usare. Se vuoi domani mattina do un'occhiata alle scartoffie e vedo di saltar fuori (lo avevo utilizzato anch'io in un finale a ponte basato su LM3886 che mi aveva "commissionato" un amico e e che è poi rimasto lettera morta per mancanza di tempo nel disegnargni una PCB adegauata).

Ciao
Piercarlo
Avatar utente
Foto UtentePiercarlo
24,0k 6 11 13
G.Master EY
G.Master EY
 
Messaggi: 6722
Iscritto il: 30 mar 2010, 19:23
Località: Milano

0
voti

[120] Re: controllo toni

Messaggioda Foto UtenteFirstByte » 15 ott 2011, 0:59

ma il condensatore sempre se parli di quello da 5,6n fa parte del filtro passa alto... ovvio è che è solo un esempio di un filtro di primo ordine... o parli di altro?

edit:
se uso il primo opamp non invertente non rischio che quando il pot sia al centro il guadagno non sia 1 ma bensi 2?
Ultima modifica di Foto UtenteFirstByte il 15 ott 2011, 1:03, modificato 1 volta in totale.
Avatar utente
Foto UtenteFirstByte
21 6
Frequentatore
Frequentatore
 
Messaggi: 174
Iscritto il: 30 gen 2011, 18:27

PrecedenteProssimo

Torna a Elettronica e spettacolo

Chi c’è in linea

Visitano il forum: Nessuno e 14 ospiti