Cos'è ElectroYou | Login Iscriviti

ElectroYou - la comunità dei professionisti del mondo elettrico

controllo toni

hi-fi, luci, suoni, effetti speciali, palcoscenici...

Moderatore: Foto UtenteIsidoroKZ

0
voti

[131] Re: controllo toni

Messaggioda Foto UtenteFirstByte » 15 ott 2011, 14:31

Piercarlo ha scritto:E' sicuramnete una sezione piuttosto "piena" ma ancora abbastanza gestibile, pur di starci dietro al layout della PCB il tempo che ci vuole (ovvero un bel po' di ore).

il prob è che in situazione "casareccia" un PCB monofaccia è la soluzione più pratica... già un doppia faccia comincia ad essere complicato con il riscio di sbagliare la soprapposizione.

tuttavia bisogna adattarsi.
.
Piercarlo ha scritto:Però tieni conto che ogni sezione di toni per due canali la realizzi con un TL084, usato a metà per ciasun danale


ma io volevo a dire il vero usare componeti qualitativamente piu alti li fanno con 4 opamp?
Avatar utente
Foto UtenteFirstByte
21 6
Frequentatore
Frequentatore
 
Messaggi: 174
Iscritto il: 30 gen 2011, 18:27

0
voti

[132] Re: controllo toni

Messaggioda Foto UtentePiercarlo » 15 ott 2011, 14:38

FirstByte ha scritto: il prob è che in situazione "casareccia" un PCB monofaccia è la soluzione più pratica... già un doppia faccia comincia ad essere complicato con il riscio di sbagliare la soprapposizione.


Non penso sia necessario arrivare al doppia faccia. Con un po' di pazienza si riesce a far stare tutto su un singola faccia. Non sarà una passeggiata comunque.

ma io volevo a dire il vero usare componeti qualitativamente piu alti li fanno con 4 opamp?


No, e in genere quelli di prestazioni elevate sono difficile da trovare anche come duali. Gli LNE 47xxxx della National sono un'eccezione perché sono stati pensati apposta per il mercato audio di alto livello anche se probabilmente non saranno usati solo lì.

Ciao
Piercarlo
Avatar utente
Foto UtentePiercarlo
24,0k 6 11 13
G.Master EY
G.Master EY
 
Messaggi: 6722
Iscritto il: 30 mar 2010, 19:23
Località: Milano

0
voti

[133] Re: controllo toni

Messaggioda Foto UtentePiercarlo » 15 ott 2011, 14:46

XStreme ha scritto: io intendevo una chip simile (trovato stamane): questo ha 26 nV/ÖHZ contro 1 nV/ÖHZ dell'INA 103.... :( http://www.fivefish.net/diy/balanced2/default.htm


Lo schema interno di quell'integrato corrisponde in linea di massima allo schema che aveva usato Self con in più il vantaggio di un matching delle resistenze praticamente irrraggiungibile a discreti. L'unico neo (dal mio punto di vista) è che l'ingresso è stato forzato ad essere unicamente di tipo singolo mentre quello originale (che nel tuo schema corrisponde al circuito dopo il primo operazionale di ingresso) veniva conservata la possibilità di avere gli ingressi di entrambi i tipi (sbilanciato e bilanciato).
Per il rumore non fartene un cruccio: se non viene utilizzato alla fine di una catena di amplificazione, basta comunque limitarsi a farlo precedere da un amplificatore a basso rumore in grado di guadagnare in tensione circa una ventina di volte per far diventare il rumore dell'integrato ininfluente.

Ciao
Piercarlo
Avatar utente
Foto UtentePiercarlo
24,0k 6 11 13
G.Master EY
G.Master EY
 
Messaggi: 6722
Iscritto il: 30 mar 2010, 19:23
Località: Milano

0
voti

[134] Re: controllo toni

Messaggioda Foto UtenteFirstByte » 15 ott 2011, 14:50

io ero orientato su un lm4562na della national proprio per il fatto che ha 2 opamp...solo che costa praticamente 5€ (2,50€ a opamp)
Avatar utente
Foto UtenteFirstByte
21 6
Frequentatore
Frequentatore
 
Messaggi: 174
Iscritto il: 30 gen 2011, 18:27

1
voti

[135] Re: controllo toni

Messaggioda Foto UtentePiercarlo » 15 ott 2011, 15:01

FirstByte ha scritto:io ero orientato su un lm4562na della national proprio per il fatto che ha 2 opamp...solo che costa praticamente 5€ (2,50€ a opamp)
.

Infatti... Il punto, in queste cose, non sta tanto nel fatto che quell'oparazionale valga i soldi che chiedono (li vale tutti) ma proprio se il circuito in cui si intende usarli meriti la spesa per quell'operazionale. Soprattutto tenendo conto del fatto che se anche il resto del progetto (e soprattutto la sua realizzazione fisica) non è all'altezza, la qualità del componente finisce come minimo sprecata.

Ciao
Piercarlo
Avatar utente
Foto UtentePiercarlo
24,0k 6 11 13
G.Master EY
G.Master EY
 
Messaggi: 6722
Iscritto il: 30 mar 2010, 19:23
Località: Milano

0
voti

[136] Re: controllo toni

Messaggioda Foto UtenteFirstByte » 15 ott 2011, 15:09

diciamo che forse è meglio per il momento tralasciare la scelta del componente e magari fare delle prove con lo 082 che costa 2 lire...poi a sostituirlo ci si mette poco...
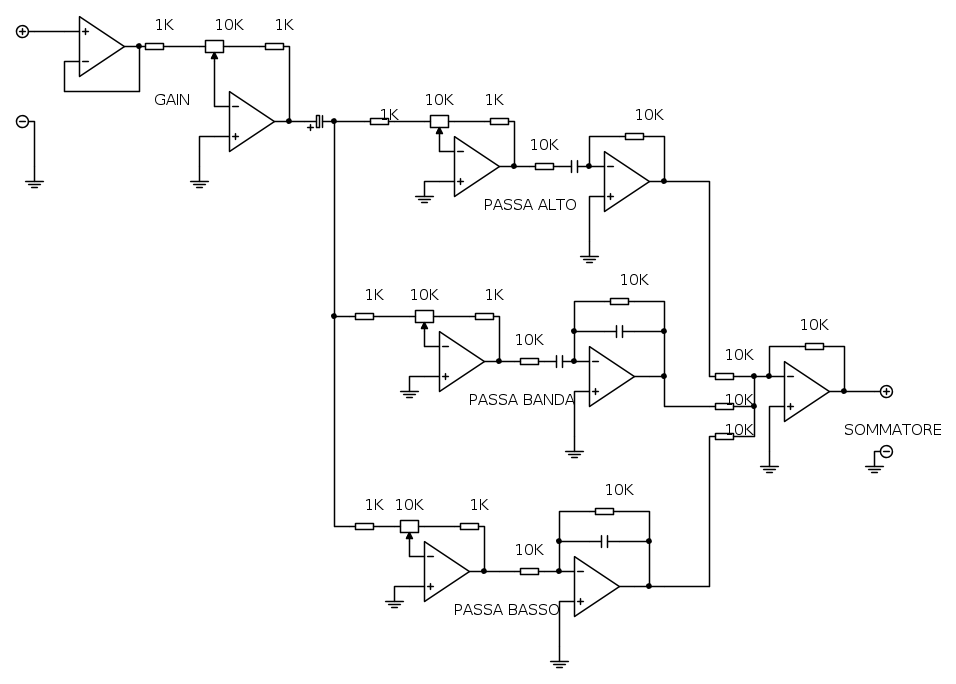
tornando al progetto credo che te mi volessi consigliare come inizio una cosa di questo genere


per favore se puoi dimmi cosa è giusto e cosa non lo è
per il momento ho messo semplici filtri da sostituire con qualcosa di più efficente
Avatar utente
Foto UtenteFirstByte
21 6
Frequentatore
Frequentatore
 
Messaggi: 174
Iscritto il: 30 gen 2011, 18:27

0
voti

[137] Re: controllo toni

Messaggioda extrems » 15 ott 2011, 15:13

Ma....porca paletta... ancora con quello schema ? allora ha ragione Foto UtenteTardoFreak... contro i
mulini a vento non ci si combatte :mrgreen: :mrgreen:
extrems
327 2 4 5
---
 

0
voti

[138] Re: controllo toni

Messaggioda extrems » 15 ott 2011, 15:17

Piercarlo ha scritto:Per il rumore non fartene un cruccio: se non viene utilizzato alla fine di una catena di amplificazione, basta comunque limitarsi a farlo precedere da un amplificatore a basso rumore in grado di guadagnare in tensione circa una ventina di volte per far diventare il rumore dell'integrato ininfluente.


Grazie
buono a sapersi, nel frattempo ho aperto un nuovo thread molto familiare a questo argomento, per non
sporcare il thread di FirstByte.
extrems
327 2 4 5
---
 

0
voti

[139] Re: controllo toni

Messaggioda Foto UtenteFirstByte » 15 ott 2011, 15:17

sarò pure un mulino a vento ma la mia testa mi dice che è funzionale... perche non mi dici che ha di sbagliato cosi che io possa ricredermi?
Avatar utente
Foto UtenteFirstByte
21 6
Frequentatore
Frequentatore
 
Messaggi: 174
Iscritto il: 30 gen 2011, 18:27

0
voti

[140] Re: controllo toni

Messaggioda extrems » 15 ott 2011, 15:27

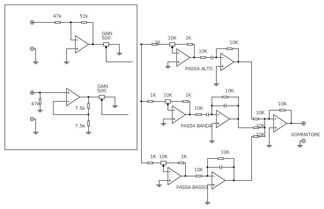
FirstByte ha scritto:sarò pure un mulino a vento ma la mia testa mi dice che è funzionale... perche non mi dici che ha di sbagliato cosi che io possa ricredermi?


La sezione d'ingresso se la vuoi invertente o non invertente deve essere se non esattamente cosi,
quasi conforme a cosi :

extrems
327 2 4 5
---
 

PrecedenteProssimo

Torna a Elettronica e spettacolo

Chi c’è in linea

Visitano il forum: Nessuno e 25 ospiti