controllo toni
Moderatore:
IsidoroKZ
0
voti
[171] Re: controllo toni
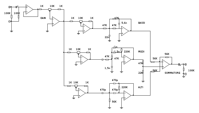
qualcuno gntilmente mi spiega cosa fa il partitore r14 e r15 sul circuito di NE?
0
voti
[173] Re: controllo toni
comunque ho ragionato sui bassi e alti e ho dedotto che dividendo per 10 r21 otterrei guadagno unitario ma non riesco a ragionare sui medi
0
voti
[174] Re: controllo toni
XStreme ha scritto: yes
questo forse può aiutarti. Ingressi e uscite da bufferizzare quanto basta... (q.b. come dicono le ricette!
Ciao
Piercarlo
1
voti
[176] Re: controllo toni
Sì... non avevo letto i valori dello schema di NE
... comunque non è un grande problema...
Il fatto che il filtro nel "mezzo" sia un passabanda non cambia il ragionamento, prima sale 20dB/D e qui si "interfaccia" con il passa basso, poi scende 20dB/D e si interfaccia con il passa alto. In pratica lo si può pensare come la cascata di un LP e un HP. E il ragionamento e i "buchi" si ripetono due volte.
Poi sì è vero si vedono milioni di schemi fatti così... si vede it's good enough
Il fatto che il filtro nel "mezzo" sia un passabanda non cambia il ragionamento, prima sale 20dB/D e qui si "interfaccia" con il passa basso, poi scende 20dB/D e si interfaccia con il passa alto. In pratica lo si può pensare come la cascata di un LP e un HP. E il ragionamento e i "buchi" si ripetono due volte.
Poi sì è vero si vedono milioni di schemi fatti così... si vede it's good enough
Se ti serve il valore di beta: hai sbagliato il progetto!
0
voti
[177] Re: controllo toni
FirstByte ha scritto:qualcuno gntilmente mi spiega cosa fa il partitore r14 e r15 sul circuito di NE?
Equalizza i livelli di uscita del passabanda a quello degli altri due. Oltre a questo lo applica al terminale NON invertente dell'operazionale di uscita (cioè in controfase rispetto agli altri due), per compensare gli sfasamenti dei filtri, in linea con quanto fatto notare da
Ciao
Piercarlo
1
voti
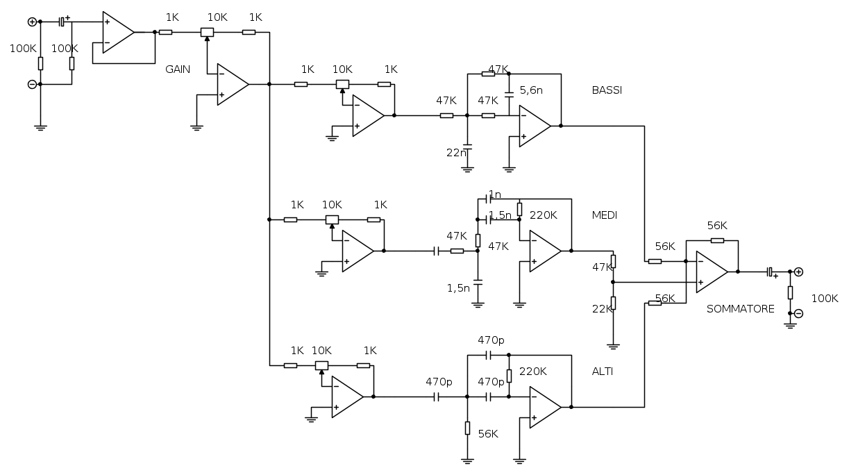
[178] Re: controllo toni
lo partoriamo cosi allora?
una sola conferma.... è meglio mettere prima il controllo del volume del tono e poi il filtro me lo confermi piercarlo?
0
voti
[179] Re: controllo toni
FirstByte ha scritto: lo partoriamo cosi allora?
una sola conferma.... è meglio mettere prima il controllo del volume del tono e poi il filtro me lo confermi piercarlo?
Sì. Rispetto alla soluzione di Nuova Elettronica è molto più semplice e diretta. Del resto quelli di NE aveva anche in testa di risparmiare pezzi cosa che ad altri può interessare relativamente.
Ciao
Piercarlo
0
voti
[180] Re: controllo toni
ho solo il dubbio del partitore dei medi... avendo cambiato il guadagnio del sommatore possono rimanere invariate le resistenze del partitore stesso?
Torna a Elettronica e spettacolo
Chi c’è in linea
Visitano il forum: Nessuno e 26 ospiti

Elettrotecnica e non solo (admin)
Un gatto tra gli elettroni (IsidoroKZ)
Esperienza e simulazioni (g.schgor)
Moleskine di un idraulico (RenzoDF)
Il Blog di ElectroYou (webmaster)
Idee microcontrollate (TardoFreak)
PICcoli grandi PICMicro (Paolino)
Il blog elettrico di carloc (carloc)
DirtEYblooog (dirtydeeds)
Di tutto... un po' (jordan20)
AK47 (lillo)
Esperienze elettroniche (marco438)
Telecomunicazioni musicali (clavicordo)
Automazione ed Elettronica (gustavo)
Direttive per la sicurezza (ErnestoCappelletti)
EYnfo dall'Alaska (mir)
Apriamo il quadro! (attilio)
H7-25 (asdf)
Passione Elettrica (massimob)
Elettroni a spasso (guidob)
Bloguerra (guerra)





