La domanda è sibillina, a cosa ti riferisci?
Mi pare una configurazione tipica degli amplificatori da strumentazione, ma non l' ho mai usato.
Credo che devi partire dalla sorgente e adattare il guadagno alle tue esigenze.
Somma segnali bilanciati
Moderatore:
IsidoroKZ
45 messaggi
• Pagina 2 di 5 • 1, 2, 3, 4, 5
0
voti
@
Piercarlo
adesso mi mandi a quel paese
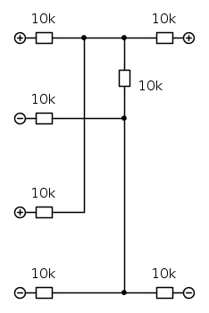
questo è per sommare due segnali bilanciati,
ma volendo sommarne 3 di segnali bilanciati come si fa ?
adesso mi mandi a quel paese
questo è per sommare due segnali bilanciati,
ma volendo sommarne 3 di segnali bilanciati come si fa ?
0
voti
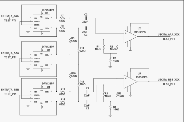
Allora, vediamo se ho imparato qualcosa :
tanto per non renderlo troppo facile :
1) parto da 3 segnali single ended
2) converto i 3 segnali in bilanciati
3) sommo i tre canali e li faccio diventare 2
4) disaccoppio DC ( 22 uF)
5) ottimizzo l'operazione di somma (resistenze da 16k)
6) converto i due segnali di nuovo in single ended
7) esco con 2 segnali single ended
critiche o consigli sono più che ben accetti.
tanto per non renderlo troppo facile :
1) parto da 3 segnali single ended
2) converto i 3 segnali in bilanciati
3) sommo i tre canali e li faccio diventare 2
4) disaccoppio DC ( 22 uF)
5) ottimizzo l'operazione di somma (resistenze da 16k)
6) converto i due segnali di nuovo in single ended
7) esco con 2 segnali single ended
critiche o consigli sono più che ben accetti.
0
voti
XStreme ha scritto: critiche o consigli sono più che ben accetti.
Beh, se parti con i segnali già in single ended (sbilanciati) ti coviene sommarli come sbilanciati. Sommare segnali bilanciati ha senso solo se si parte da bilanciati e si arriva a bilanciati e non si vogliono fare conversioni. Altrimenti è solo un complicarsi la vita per niente... e arricchire la Texas inutilmente!
Ciao
Piercarlo
0
voti
XStreme ha scritto: ma volendo sommarne 3 di segnali bilanciati come si fa ?
Non fai altro che attaccare il terzo (quarto, quinto...) segnale ai capi della resistenza che fa già da "perno" agli altri due segnali e all'uscita. Separando sempre i segnali aggiuntivi con una resistenza per ogni polo (caldo o freddo) del segnale che si aggiunge. Chiaramente poi queste resistenze vanno calcolate in modo che le sorgenti si "sentano" tra loro il meno possibile e allo stesso tempo si sommino i segnali con il minimo di attenuazione indispensabile.
Poi, ad essere onesti, se le sorgenti sono a bassa impedenza e il ricevitore è invece ad alta impedenza, la resistenza centrale che fa da "perno" e le resistenze che lo collegano agli ingressi dello stadio successivo possono anche essere omesse. Infine una cosa che non ho detto prima: i segnali devono essere EFFETTIVAMENTE bilanciati (cioè devono essere veri segnali differenziali e non un segnale in single ended che viaggia su una linea bilanciata), altrimenti il giochino non funziona più.
Ciao
Piercarlo
0
voti
Piercarlo ha scritto: e arricchire la Texas inutilmente!
Beh, si, mi sono complicato la vita, solo per vedere se ho capito a fondo l'argomento,
come vedi le resistenze in entrata al secondo stadio non ci sono, l'ho fatto per
logica, e tu mi hai successivamente confermato la supposizione che a questo
punto è giusta
certo i tuoi LA alle volte sono un po' striminziti, la pigrizia l'hanno inventata basandosi
sul tuo modello dinamico
per il segnale differenziale puro basta che lo converto con il DRV134 e funziona
tutto, vero ?
i mixer commerciali di solito hanno un connettore xlr, sotto di esso un jack da 6,3,
il jack è tipo stereo per accettare anche segnali bilanciati,
inserendo un jack con segnale monofonico si utilizza lo stesso chip differenziale ?
in questo caso la clip all'interno della presa jack dirotta al riferimento l'ingresso
differenziale invertente ?
Ciao
45 messaggi
• Pagina 2 di 5 • 1, 2, 3, 4, 5
Torna a Elettronica e spettacolo
Chi c’è in linea
Visitano il forum: Nessuno e 3 ospiti

Elettrotecnica e non solo (admin)
Un gatto tra gli elettroni (IsidoroKZ)
Esperienza e simulazioni (g.schgor)
Moleskine di un idraulico (RenzoDF)
Il Blog di ElectroYou (webmaster)
Idee microcontrollate (TardoFreak)
PICcoli grandi PICMicro (Paolino)
Il blog elettrico di carloc (carloc)
DirtEYblooog (dirtydeeds)
Di tutto... un po' (jordan20)
AK47 (lillo)
Esperienze elettroniche (marco438)
Telecomunicazioni musicali (clavicordo)
Automazione ed Elettronica (gustavo)
Direttive per la sicurezza (ErnestoCappelletti)
EYnfo dall'Alaska (mir)
Apriamo il quadro! (attilio)
H7-25 (asdf)
Passione Elettrica (massimob)
Elettroni a spasso (guidob)
Bloguerra (guerra)



