Cos'è ElectroYou | Login Iscriviti

ElectroYou - la comunità dei professionisti del mondo elettrico

Circuito di stacco e lampeggio per Led e Driver SW2800

Elettronica lineare e digitale: didattica ed applicazioni

Moderatori: Foto Utentecarloc, Foto Utenteg.schgor, Foto UtenteBrunoValente, Foto UtenteIsidoroKZ

0
voti

[21] Re: Circuito di stacco e lampeggio per Led e Driver SW2800

Messaggioda Foto UtenteIsidoroKZ » 10 nov 2011, 20:16

Hai ragione, ho preso una vacca per le palle! Sto rincoglionendo e per qualche ragione ho sbagliato i conti, vado in un angolo a vergognarmi :oops:

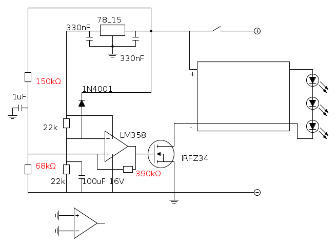
I valori giusti, indicati in rosso, dovrebbero essere nello schema seguente:



Puoi fare la prova con l'alimentatore soltanto, guardando la tensione fra i piedini 1 e 4, le tensioni di attacco e stacco dovrebbero essere di circa 27V e 22V. Per abbassare la tensione di stacco bisogna aumentare la R da 68kohm. Se la si porta a 71.3kohm, la tensione di spegnimento diventa di circa 21V.

Chiedo scusa, credo di aver impostato male le equazioni (e poi di averle risolte correttamente) ma non so come ho fatto. Ho i calcoli a casa, piu` tardi verifico.
Per usare proficuamente un simulatore, bisogna sapere molta più elettronica di lui
Plug it in - it works better!
Il 555 sta all'elettronica come Arduino all'informatica! (entrambi loro malgrado)
Se volete risposte rispondete a tutte le mie domande
Avatar utente
Foto UtenteIsidoroKZ
121,2k 1 3 8
G.Master EY
G.Master EY
 
Messaggi: 21059
Iscritto il: 17 ott 2009, 0:00

0
voti

[22] Re: Circuito di stacco e lampeggio per Led e Driver SW2800

Messaggioda Foto UtenteMark1982 » 11 nov 2011, 13:17

Ciao Isidoro,
nessunissimo problema per l'errore, anzi, grazie ancora per l'assistenza costante!
:ok:

Prima di mettermi all'opera nel sostituire le 3 resistenze, aspetto la tua conferma sui conti che hai a casa, ok?

Ti chiedo conferma solo di due cose...

Il pacco batterie totalmente carico ha una tensione di 29,7 V e io vorrei che i led si accendessero con subito anche con tale tensione.
Il fatto che il circuito attacchi a 27 V , permette lo stesso l'accensione dei led?


Per un elemento Ni-Mh da 1,2V , la tensione minima ammissibile è 1,00 V o 0,96 V ?
Avevo letto che poteva arrivare fino a 0,96 V senza problemi, ma chiedo a te...
Se fosse 0,96 V per ogni elemento, si potrebbe fare lo stacco a circa 20,3 V ... che ne pensi, troppo bassa?
Se 0,96V a elemento fosse ok, la resistenza da 68k potrebbe arrivare a 74k (ottenibile mettendo in serie una 47k e una 27k), giusto?
;-)


Infine, non so se abbia molta influenza, dimenticavo di dirti che il convertitore di chirio e i led verranno collegati al circuito mediante dei fili lunghi circa 130 centrimetri (che comunque ha una buona sezione).
Il pacco batterie sarà invece vicinissimo al circuito.

O_/
Avatar utente
Foto UtenteMark1982
15 5
Frequentatore
Frequentatore
 
Messaggi: 130
Iscritto il: 24 mag 2009, 12:45

0
voti

[23] Re: Circuito di stacco e lampeggio per Led e Driver SW2800

Messaggioda Foto UtenteIsidoroKZ » 11 nov 2011, 16:40

Quando accendi il circuito, la lampada si accende sempre, anche se la batteria e` solo a 25V per esempio. Si spegne quando arriva a 22V circa. Con una 4.7kohm in serie alla 68kohm la tensione di spegnimento dovrebbe abbassarsi a 20V circa. In realta` c'e` di mezzo la tolleranza delle resistenze e quindi bisogna provare e poi prendere i provvedimenti di aggiungere la resistenza adatta.

La soglia di accensione di 27V (o quanto era) non ha nessuna importanza. Serve solo a evitare riaccensioni spurie perche' quando il circuito spegne i led con le batterie scariche, la tensione sulle batterie risale. Per evitare che si riaccendano per pochi secondi ho messo la soglia alta, ma anche se sono solo a 25V e accendi l'interruttore, i led si accendono e restano accesi fino alla scarica delle batterie ( fino a quando spegni la lampada).

Le NiMH credo possano scendere fino a 0.9V per elemento.
Per usare proficuamente un simulatore, bisogna sapere molta più elettronica di lui
Plug it in - it works better!
Il 555 sta all'elettronica come Arduino all'informatica! (entrambi loro malgrado)
Se volete risposte rispondete a tutte le mie domande
Avatar utente
Foto UtenteIsidoroKZ
121,2k 1 3 8
G.Master EY
G.Master EY
 
Messaggi: 21059
Iscritto il: 17 ott 2009, 0:00

0
voti

[24] Re: Circuito di stacco e lampeggio per Led e Driver SW2800

Messaggioda Foto UtenteMark1982 » 11 nov 2011, 18:25

Ottimo: passo a prendere qualche resistenza e poi sistemo tutto.
Ti faccio sapere nei prossimi giorni l'esito dei vari tests!
:D

Ho poi una piccola domanda da farti, ma prima ssitemo il circuitino...
O_/
Avatar utente
Foto UtenteMark1982
15 5
Frequentatore
Frequentatore
 
Messaggi: 130
Iscritto il: 24 mag 2009, 12:45

0
voti

[25] Re: Circuito di stacco e lampeggio per Led e Driver SW2800

Messaggioda Foto UtenteMark1982 » 12 nov 2011, 14:47

Funzionaaa!!!
:ok:

Ho collegato il circuito all'alimentatore e ho rilevato la tensione in uscita dal circuito con il multimetro (senza led e convertitore di chirio), cambiando la resistenza da 68 k ...
Mettendo una resistenza da 72,7 k ( 68 k + 4,7 k ) lo stacco avviene a 20,5 V e l'attacco inizia a 25,8 V.
Con una resistenza da 73,6 k ( 68 k + 5,6 k ), stacca a 20,35 V e attacca a circa 25,6 V.

Cosa mi consigli tra le due resistenze?

Non so se abbia valenza nella scelta, ma led e convertirore di chirio sono collegati al circuito con dei fili lunghi 130 cm...



Infine, un'ultima richiesta relativa a questo circuito.
Dato che ho due pacchi batterie identici (entrambi da 25,2V di tensione nominale), vorrei usarli (e ricaricali) entrambi...
Ovviamente tengo i due pacchi sperati e li uso uno per volta...
Potrebbe andare bene QUESTO SCHEMA ?

Secono lo schema sopra, inizierei a usare un pacco batterie (primo interruttore su ON e secondo interruttore su OFF), poi il circuito staccherebbe il carico e io spegnerei la torcia (primo interruttore portato su OFF e secondo interruttore sempre su OFF). A questo passerei all'altro pacco (primo interruttore che resta su OFF e secondo interruttore che va su OFF).

La ricarica dei due pacchi avverebbe ovviamente tramite i deu interruttori e posso quindi caricare un solo pacco alla volta!
Avatar utente
Foto UtenteMark1982
15 5
Frequentatore
Frequentatore
 
Messaggi: 130
Iscritto il: 24 mag 2009, 12:45

0
voti

[26] Re: Circuito di stacco e lampeggio per Led e Driver SW2800

Messaggioda Foto UtenteIsidoroKZ » 12 nov 2011, 19:21

Impara a fare gli schemi con fidocad.

In quel modo per ricaricare devi accendere la lampada. Per i fili lunghi mi pare di avere gia` detto una cosa del tipo "speriamo non facciano casino", al piu` metteremo qualche condensatore.
Per usare proficuamente un simulatore, bisogna sapere molta più elettronica di lui
Plug it in - it works better!
Il 555 sta all'elettronica come Arduino all'informatica! (entrambi loro malgrado)
Se volete risposte rispondete a tutte le mie domande
Avatar utente
Foto UtenteIsidoroKZ
121,2k 1 3 8
G.Master EY
G.Master EY
 
Messaggi: 21059
Iscritto il: 17 ott 2009, 0:00

0
voti

[27] Re: Circuito di stacco e lampeggio per Led e Driver SW2800

Messaggioda Foto UtenteMark1982 » 12 nov 2011, 20:20

Ho scaricato Fidocad, ma avrò bisogno di tempo per imparare ad usarlo decentemente...
:D

Nei prossimi giorni provo a collegare al circuito i led e vedo se funziona con i fili lunghi...


Escludendo per un attimo lo spinotto di ricarica, se ho modificato in modo corretto lo schema, dovrebbe essere possibile (mediante gli interruttori) usare prima un pacco batterie e poi l'altro pacco, giusto?

Per il discorso ricarica, è vero: la lampda così si accende...
Il problema ora è come ricarico i due pacchi in modo indipendente uno dall'altro, usando un solo spinotto di ricarica e senza che si accenda la lampada ?

Tutti i componenti (batterie, circuito, led e convertitore) sono infatti messi dentro a dei contenitori stagni al cui esterno sono accessibili solo 2 interruttori e 1 spinotto di ricarica...

Esiste un modo che lo rende possibile?

Magari "qualcosa" che non permette alla lampada di accendersi quando, pur essendo l'interruttore è su ON, lo spinotto di ricarica è collegato ad un caricabatterie in funzione...
Appena si stacca lo spinotto di ricarica (lasciando sempre l'interruttore su ON) la lampada si accende (ovviamente se c'è abbastanza tensione nel pacco batterie)...
:D
Avatar utente
Foto UtenteMark1982
15 5
Frequentatore
Frequentatore
 
Messaggi: 130
Iscritto il: 24 mag 2009, 12:45

0
voti

[28] Re: Circuito di stacco e lampeggio per Led e Driver SW2800

Messaggioda Foto UtenteMark1982 » 14 nov 2011, 17:02

Non so se può essere utile per risolvere il mio nuovo problema,
ma in una vecchia torcia sub che ho qui, se metto nello spinotto di ricarica della torcia un connettore (come quello in foto sotto), la lampada non si accende, anche se l'interruttore è su ON...

Immagine

La cosa accade anche se si inserisce il solo connettore, senza che questo sia collegato ad un cariabatterie...
Se levo il connettore la torcia si accende (visto che l'interruttore è su ON).
Avatar utente
Foto UtenteMark1982
15 5
Frequentatore
Frequentatore
 
Messaggi: 130
Iscritto il: 24 mag 2009, 12:45

0
voti

[29] Re: Circuito di stacco e lampeggio per Led e Driver SW2800

Messaggioda Foto UtenteIsidoroKZ » 14 nov 2011, 18:44

Dipende da come e` fatta la presa sulla torcia. Alcune aprono un contatto quando si inserisce lo spinotto. Non ne so nulla, devi guardare dal tuo fornitore se ha qualcosa del genere.
Per usare proficuamente un simulatore, bisogna sapere molta più elettronica di lui
Plug it in - it works better!
Il 555 sta all'elettronica come Arduino all'informatica! (entrambi loro malgrado)
Se volete risposte rispondete a tutte le mie domande
Avatar utente
Foto UtenteIsidoroKZ
121,2k 1 3 8
G.Master EY
G.Master EY
 
Messaggi: 21059
Iscritto il: 17 ott 2009, 0:00

0
voti

[30] Re: Circuito di stacco e lampeggio per Led e Driver SW2800

Messaggioda Foto UtenteMark1982 » 16 nov 2011, 17:05

Ciao Isidoro, la lampada me la sto costruendo io, quindi ho una certa libertà sui componenti elettrici...
L'unico vincolo che ho sono i contatti tra parte interna al corpo della torcia ed esterno.

Per farla breve, all'esterno ho una manopola che aziona i due interruttori (uno solo alla volta) e un foro con tappino in cuic'è lo spinotto femmina di ricarica.

Ho guardato meglio i componenti e ho notato alcune cose che magari potrebbero risolvere le cose...

Gli interruttori non sono ON-OFF, ma sono ON-ON.
Ogni interruttore ha cioè un'entrata e due uscite, una delle quali chiude sempre il contatto.
Tutto secondo il disegno "amatoriale" fatto qui sotto...

Immagine


Ho fatto anche una "scoperta" sullo spinotto di ricarica femmina che c'è sul corpo della torcia...
Lo spinotto ha 3 terminali .
Un terminale è il "+" (quello centrale) e un terminale è da collegare al "-".
Il terzo terminale si comporta come segue.
Quando il maschio NON è inserito, il terzo terminale è cortocircuitato al terminale "-".
Quando si inserisce il maschio, si interrompe il contatto tra terzo terminale e terminale "-"...

O_/
Avatar utente
Foto UtenteMark1982
15 5
Frequentatore
Frequentatore
 
Messaggi: 130
Iscritto il: 24 mag 2009, 12:45

Precedente

Torna a Elettronica generale

Chi c’è in linea

Visitano il forum: Nessuno e 118 ospiti