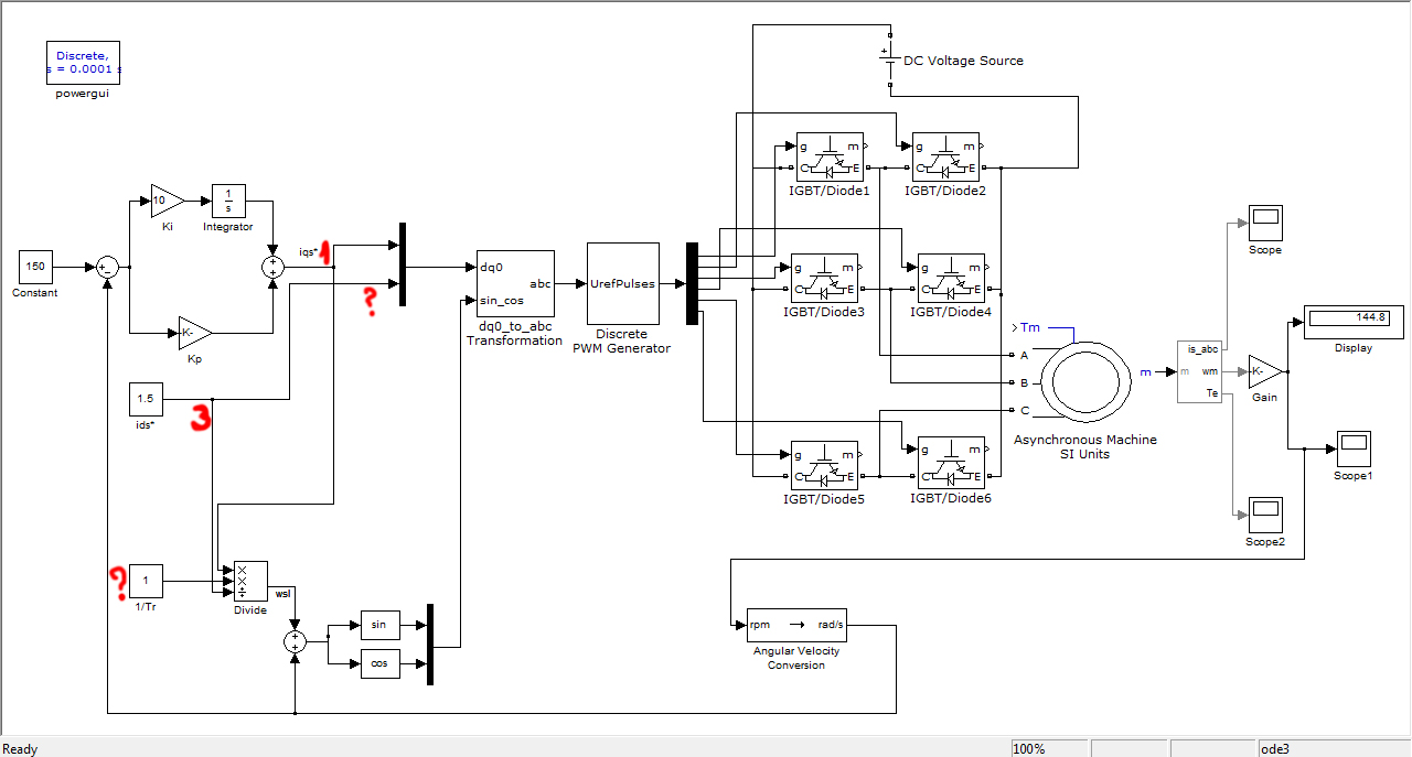
Salve, lei e' stato gentilissimo e molto esaustivo.. solo che ho altri 2 dubbi.. In base allo schema a blocchi di cui sopra devo realizzare l'equivalente in simulink. Il mio problema e' unire i vari blocchi al blocco del converitore d,q - a,b,c. In particolare questo accetta 2 ingressi: 1 e' un segnale vettorizzato con le componenti Vd, Vq, V0 oppure Id, Iq, I0 da convertire e 2 e' un segnale vettorizzato del seno e coseno della velocita' di riferimento (spero di aver capito bene). Come da lei spegato l'uscita del PI (freccia numero 1 del progetto) e' gia' iqs* quindi la prima componente l'ho trovata. I miei dubbi sono:
1) Come trovo ids* in base a quanto lei ha spiegato sul deflussaggio? C'e' un blocco simulink che gia' fa questa operazione o lo devo creare in qualche modo?
2) La posizione angolare del flusso di rotore che ricavo facendo l'integrale (freccia numero 4 del progetto) come la passo in ingresso al blocco del convertitore?
PS: le freccie numero 2 e 3 sono le correnti iqs* e ids*.
Le posto il progetto in simulink fatto finora. Spero di essere stato chiaro e la ringrazio per la sua cortesia e disponibilita'.
Schema a blocchi Asincrono controllo vettoriale indiretto
Moderatori:
SandroCalligaro,
mario_maggi,
fpalone
15 messaggi
• Pagina 2 di 2 • 1, 2
1
voti
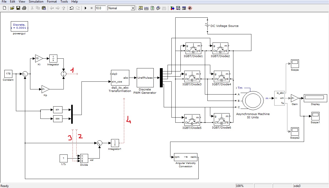
L'ingresso sen_cos della trasformazione dq0/abc non deve essere connesso alla velocità del motore bensì alla velocità del flusso di rotore rispetto al sistema di riferimento fisso (statore): questo infatti rende verificata l'ipotesi, alla base del funzionamento del FOC e che hai riportato all'inizio, cioè componente d'asse q relativa al flusso di rotore = 0. Per questo motivo, poiché Simulink non lavora con la posizione angolare, il blocco integratore è superfluo: in conclusione dovresti collegare il 4 senza integratore a sen_cos. Inoltre c'è quella che ritengo essere un errore o dimenticanza: la velocità del motore che arriva sul nodo sommatore (prima dell'integratore nello schema) è una velocità elettrica, per questo deve essere moltiplicata per il numero di coppie polari.
Infine, per quanto riguarda il deflussaggio, non so dirti se vi è nel Simulink, immagino che si possa implementare la funzione, ma ciò richiede la conoscenza a priori della velocità base e del flusso di rotore massimo o corrente di asse d massima, parametri che devono essere calcolati.
Da quanto ricordo dall'esame (dovrei rivedere gli appunti), la soluzione più raffinata prevede un ulteriore controllo di tensione, sempre a catena chiusa, che da come uscita il flusso di rotore e dunque la corrente di asse d.
Mi dispiace di non poterti dare maggiore aiuto, purtroppo questi argomenti veramenti interessanti, li ho visti quasi sempre sotto l'aspetto teorico.
PS: dammi pure del tu
Infine, per quanto riguarda il deflussaggio, non so dirti se vi è nel Simulink, immagino che si possa implementare la funzione, ma ciò richiede la conoscenza a priori della velocità base e del flusso di rotore massimo o corrente di asse d massima, parametri che devono essere calcolati.
Da quanto ricordo dall'esame (dovrei rivedere gli appunti), la soluzione più raffinata prevede un ulteriore controllo di tensione, sempre a catena chiusa, che da come uscita il flusso di rotore e dunque la corrente di asse d.
Mi dispiace di non poterti dare maggiore aiuto, purtroppo questi argomenti veramenti interessanti, li ho visti quasi sempre sotto l'aspetto teorico.
PS: dammi pure del tu
-

NRG Power
115 2 5 - Expert EY

- Messaggi: 302
- Iscritto il: 14 gen 2005, 23:04
- Località: Stoccarda, Germania
1
voti
Mi sono accorto di un errore sul mio precedente messaggio perché non ho fatto caso a come deve essere fornito il secondo ingresso del blocco dq0/abc.
Come hai fatto te, la linea 4 deve ovviamente sempre passare prima attraverso il blocco sen cos per generare il segnale per il blocco dq0/abc.
NRG Power ha scritto:in conclusione dovresti collegare il 4 senza integratore a sen_cos
Come hai fatto te, la linea 4 deve ovviamente sempre passare prima attraverso il blocco sen cos per generare il segnale per il blocco dq0/abc.
-

NRG Power
115 2 5 - Expert EY

- Messaggi: 302
- Iscritto il: 14 gen 2005, 23:04
- Località: Stoccarda, Germania
0
voti
Si grazie anche se l'hai omesso, avevo capito a cosa ti riferivi.
Comunque mi hai illuminato anche sul resto del progetto. Per quanto riguarda il deflussaggio per calcolare la ids* vedro' se c'e' un qualche blocco in simulink altrimenti provero' ad implementare le funzioni. Se dovessi avere altri problemi postero' qui le mie domande quindi ogni tanto quando ti trovi guarda il topic..
Ovviamente sto scherzando!
Comunque ti ringrazio per tutto l'aiuto che mi hai dato! sei stato utilissimo e gentilissimo! 
0
voti
Ciao, ho nuove notizie sul progetto. Dato che in simulink effettuare il deflussaggio e' molto complicato, mi e' stato consigliato di vedere a parte che valore assume la corrente ids in uscita ad un motore asincrono alimentato semplicemente con una terna di tensioni sinusoidali sfasate di 120 gradi (ovviamente a catena aperta) e metterlo come valore costante. Io ho fatto il calcolo e il valore massimo raggiunto dalla corrente e' di 2.1 A. Cosi' ho pensato di darle un valore piu' basso visto che con il deflussaggio si provvede a diminuirla e per questo ho posto come valore d'ingresso al ramo 3 la costante 1.5 A. Ora il problema e' che mettendo questo valore in ingresso ad un multiplexer insieme all'uscita del ramo 1 (la iqs), il sistema mi da errore e non funziona niente. Se invece non glielo passo e in ingresso al convertitore d,q gli passo solo la iqs, funziona. Non capisco perche'. Inoltre nel blocco "Divide" per calcolare wsl devo moltiplicare il valore iqs/ids per l'inverso della costante di tempo rotorica Tr, ma non so che valore dargli e dove prenderlo. Forse si deve calcolare dato che Tr=Lr/Rr, ma Lr e Rr dove li prendo?? Non so se sono stato chiaro.. Puoi aiutarmi?? Grazie mille in anticipo!
Ti posto il progetto corretto!
Ti posto il progetto corretto!

15 messaggi
• Pagina 2 di 2 • 1, 2
Chi c’è in linea
Visitano il forum: Nessuno e 26 ospiti

Elettrotecnica e non solo (admin)
Un gatto tra gli elettroni (IsidoroKZ)
Esperienza e simulazioni (g.schgor)
Moleskine di un idraulico (RenzoDF)
Il Blog di ElectroYou (webmaster)
Idee microcontrollate (TardoFreak)
PICcoli grandi PICMicro (Paolino)
Il blog elettrico di carloc (carloc)
DirtEYblooog (dirtydeeds)
Di tutto... un po' (jordan20)
AK47 (lillo)
Esperienze elettroniche (marco438)
Telecomunicazioni musicali (clavicordo)
Automazione ed Elettronica (gustavo)
Direttive per la sicurezza (ErnestoCappelletti)
EYnfo dall'Alaska (mir)
Apriamo il quadro! (attilio)
H7-25 (asdf)
Passione Elettrica (massimob)
Elettroni a spasso (guidob)
Bloguerra (guerra)