Cos'è ElectroYou | Login Iscriviti

ElectroYou - la comunità dei professionisti del mondo elettrico

Crossover attivo per subwoofer

hi-fi, luci, suoni, effetti speciali, palcoscenici...

Moderatore: Foto UtenteIsidoroKZ

0
voti

[1] Crossover attivo per subwoofer

Messaggioda Foto Utentemacn86 » 17 nov 2011, 1:32

Salve a tutti,
sono nuovo del forum e mi scuso in anticipo se ho commesso qualche errore nel postare questo argomento.

Come da titolo, mi sono cimentato nella realizzazione di un crossover attivo da collegare ad un finale, che a sua volta andrà a pilotare un woofer situato nel bagagliaio della mia auto. Non è niente di particolare, avendo già un finale (composto dal IC stk 4065 e il relativo circuito stampato) mi restava da realizzare un preamplificatore che facesse la somma dei canali stereo e poi filtrasse il segnale in uscita.
Dopo svariate ricerche ho trovato questo schema:
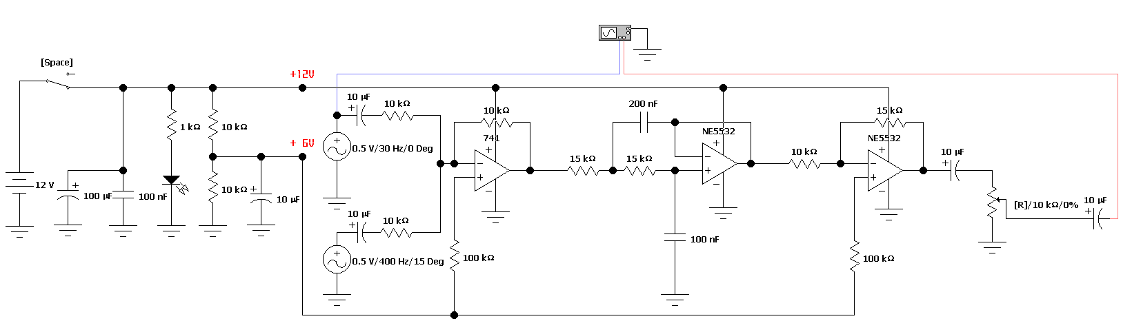
Schema1.png
Schema1.png (371.61 KiB) Osservato 7014 volte

Naturalmente l'ho modificato, semplificando un po le cose perché non ho tutti i componenti, ma in realtà non ho voglia neanche di complicare troppo le cose :mrgreen: :
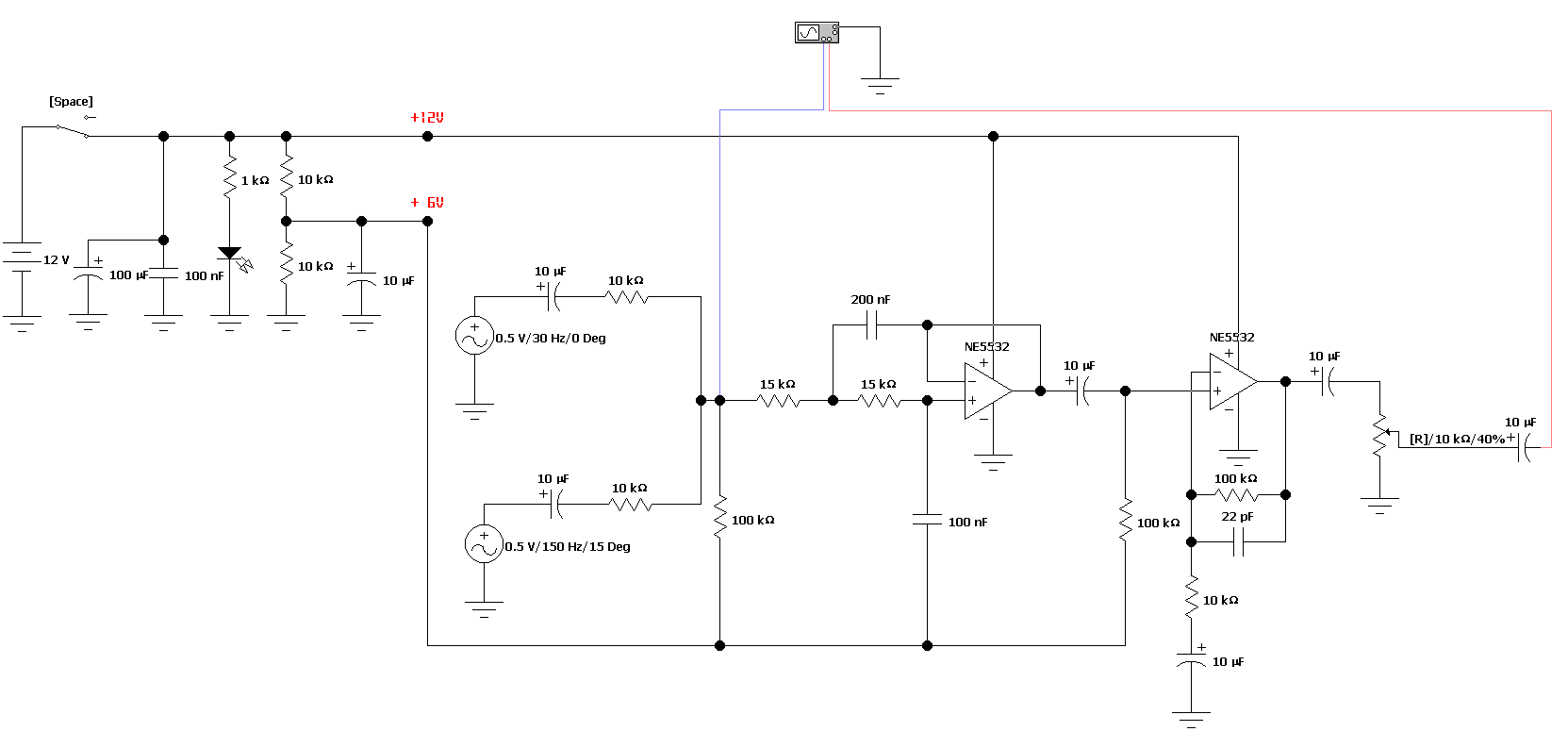
Schema2.png
Schema2.png (44.89 KiB) Osservato 7014 volte

Come operazionale sto utilizzando il TL072.
Ho montato tutto su basetta per le prove e "sembra" funzionare, ora però ho un dubbio per quanto riguarda l'alimentazione, avevo intenzione di utilizzare quella filtrata già presente nel circuito stampato del stk ma non so se sia corretto. Lo schema è il seguente:


quindi prima di saldare il tutto sulla basetta millefori volevo chiedervi se non ci sono problemi a collegarlo in questo modo e se possibile usare direttamente il cavo blu dell'autoradio per alimentare il relé. Infine dal IC stk 4065 esce il cavo del mute che devo collegare al positivo per disabilitarlo,pero ho letto da qualche parte che inizialmente bisogna tenerlo abilitato in modo da evitare l'effetto bump all'accensione, voi che ne dite, avreste qualche suggerimento?
Avatar utente
Foto Utentemacn86
0 2
 
Messaggi: 4
Iscritto il: 8 nov 2011, 23:55

0
voti

[2] Re: Crossover attivo per subwoofer

Messaggioda Foto UtenteIsidoroKZ » 17 nov 2011, 9:17

Non so aiutarti sul tuo problema specifico, vorrei solo fare due osservazioni.
Il circuito originale contiene degli errori gravi (=non funziona) su IC3b e IC4a, e degli errori che denotano un po' di ingenuita`.

Il tuo filtro va molto meglio, ci sono solo un paio di osservazioni. La rete di ingresso al filtro cambia un pochino le caratteristiche di taglio e di Q, perche' va a modificare il valore della prima resistenza da 15kohm. Il condensatore all'uscita del filtro con successiva resistenza di polarizzazione probabilmente si possono eliminare.
Per usare proficuamente un simulatore, bisogna sapere molta più elettronica di lui
Plug it in - it works better!
Il 555 sta all'elettronica come Arduino all'informatica! (entrambi loro malgrado)
Se volete risposte rispondete a tutte le mie domande
Avatar utente
Foto UtenteIsidoroKZ
121,2k 1 3 8
G.Master EY
G.Master EY
 
Messaggi: 21059
Iscritto il: 17 ott 2009, 0:00

0
voti

[3] Re: Crossover attivo per subwoofer

Messaggioda Foto Utentemacn86 » 17 nov 2011, 18:44

IsidoroKZ ha scritto:Non so aiutarti sul tuo problema specifico, vorrei solo fare due osservazioni.
Il circuito originale contiene degli errori gravi (=non funziona) su IC3b e IC4a, e degli errori che denotano un po' di ingenuita`.

Il tuo filtro va molto meglio, ci sono solo un paio di osservazioni. La rete di ingresso al filtro cambia un pochino le caratteristiche di taglio e di Q, perche' va a modificare il valore della prima resistenza da 15kohm. Il condensatore all'uscita del filtro con successiva resistenza di polarizzazione probabilmente si possono eliminare.


Grazie della risposta, effettivamente hai ragione andrebbero tolti i due condensatori o al limite aggiunte altre due resistenze di polarizzazione.

Per quanto riguarda l'ingresso del filtro potrei aggiungere un buffer? dovrei avere un Tl071 sempre che vada bene. La resistenza e il condensatore gli ho fatti sparire e direi che non ne sento la mancanza :mrgreen:
Avatar utente
Foto Utentemacn86
0 2
 
Messaggi: 4
Iscritto il: 8 nov 2011, 23:55

0
voti

[4] Re: Crossover attivo per subwoofer

Messaggioda Foto UtenteIsidoroKZ » 17 nov 2011, 19:09

Puoi aggiungere un buffer, ma probabilmente non ne vale la pena, nel senso che nessuno ad orecchio se ne accorgerebbe. Se vuoi fare un lavoro pulito mettilo.

Ancora meglio potresti metterlo invertente e fare invertente anche l'ultimo stadio, cosi` l'ingresso disaccoppia i due canali e questi vedono una resistenza ben definita senza sorgenti in serie.

L'RC fra i due stadi invece puoi proprio toglierlo senza patemi d'animo.
Per usare proficuamente un simulatore, bisogna sapere molta più elettronica di lui
Plug it in - it works better!
Il 555 sta all'elettronica come Arduino all'informatica! (entrambi loro malgrado)
Se volete risposte rispondete a tutte le mie domande
Avatar utente
Foto UtenteIsidoroKZ
121,2k 1 3 8
G.Master EY
G.Master EY
 
Messaggi: 21059
Iscritto il: 17 ott 2009, 0:00

0
voti

[5] Re: Crossover attivo per subwoofer

Messaggioda Foto Utentemacn86 » 19 nov 2011, 14:58

IsidoroKZ ha scritto:Puoi aggiungere un buffer, ma probabilmente non ne vale la pena, nel senso che nessuno ad orecchio se ne accorgerebbe. Se vuoi fare un lavoro pulito mettilo.

Ancora meglio potresti metterlo invertente e fare invertente anche l'ultimo stadio, cosi` l'ingresso disaccoppia i due canali e questi vedono una resistenza ben definita senza sorgenti in serie.

L'RC fra i due stadi invece puoi proprio toglierlo senza patemi d'animo.


Ho seguito il tuo suggerimento inserendo un sommatore invertente, e alla fine un amplificatore op sempre invertente, ma simulando il circuito (non posso testarlo perché non ho un oscilloscopio per ora) ho notato che il segnale viene invertito anche dal filtro passa basso cosa ho sbagliato? allego la foto del circuito
Schema 3.png
Schema 3.png (30.87 KiB) Osservato 6958 volte
Avatar utente
Foto Utentemacn86
0 2
 
Messaggi: 4
Iscritto il: 8 nov 2011, 23:55

0
voti

[6] Re: Crossover attivo per subwoofer

Messaggioda Foto UtenteIsidoroKZ » 19 nov 2011, 19:22

A che frequenza lo hai provato? Il filtro passa basso in banda passante non dovrebbe invertire.
Per usare proficuamente un simulatore, bisogna sapere molta più elettronica di lui
Plug it in - it works better!
Il 555 sta all'elettronica come Arduino all'informatica! (entrambi loro malgrado)
Se volete risposte rispondete a tutte le mie domande
Avatar utente
Foto UtenteIsidoroKZ
121,2k 1 3 8
G.Master EY
G.Master EY
 
Messaggi: 21059
Iscritto il: 17 ott 2009, 0:00

0
voti

[7] Re: Crossover attivo per subwoofer

Messaggioda Foto Utentemacn86 » 20 nov 2011, 22:19

IsidoroKZ ha scritto:A che frequenza lo hai provato? Il filtro passa basso in banda passante non dovrebbe invertire.


lo stavo testando a 300Hz piccola svista #-o
Avatar utente
Foto Utentemacn86
0 2
 
Messaggi: 4
Iscritto il: 8 nov 2011, 23:55


Torna a Elettronica e spettacolo

Chi c’è in linea

Visitano il forum: Nessuno e 23 ospiti