centralina passo passo con timer auto off
Moderatori:
carloc,
g.schgor,
BrunoValente,
IsidoroKZ
0
voti
quindi in parallelo al condensatore?che valore metto?
ora e possibile fare in modo che occorra premere un pochino di piu' ?se non e complicato...
dici che questa elettronica faccia scaricare la batteria?
ora e possibile fare in modo che occorra premere un pochino di piu' ?se non e complicato...
dici che questa elettronica faccia scaricare la batteria?
0
voti
no in parallelo al condensatore,
intendevo una di queste 2 soluzioni:
intendevo una di queste 2 soluzioni:
0
voti
0
voti
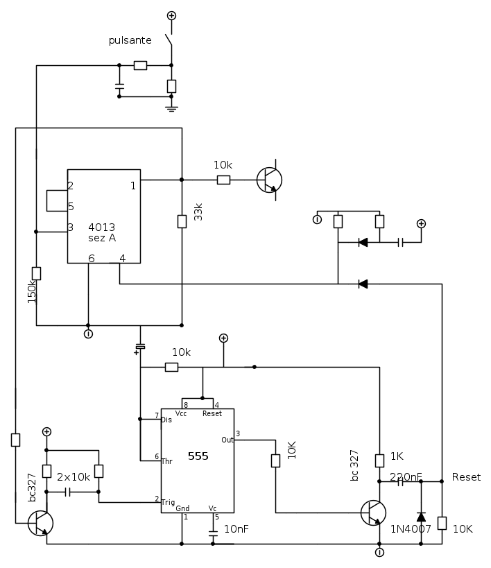
ora questo circuito dovrebbe andare....se gentilmente mi potrebbe dire i valori dei componenti che mancano,
mi farebbe utile una cosa cosi fatta....
siccome dopo il circuito bevo alimentare delle foto cellule a infrarossi , le quali un po' consumano ,che la loro uscita disattiva il comando bistabile.quindi esse dovrebbero essere alimentare un po' prima della pressione del comando del 4013
quindi avevo pensato che se fosse possibile prima di chiudere il contatto del 4013 per mandare in conduzione il transistor e quindi eccitare il rele' di potenza,occorrerebbe un primo impulso che alimenti questa elettronica...e perche' anche non questa gia' che siamo sul risparmio ...
e dopo circa 1 secondo simulare la pressione del tasto bistabile con timer ...
di un comando in piu' per resettare il rele del bistabile , che quando manca il segnale del gnd (massa ) non manda piu' in conduzione il transistor del bistabile rendendo attivo soltanto quando rara' ripristinato il consenso verso massa e si riavra ' una pressione del tasto ....e fattibile la cosa...magari usando il pin 6.... o devo usare il reset del pin 4 mettendo un altro diodo?
mi farebbe utile una cosa cosi fatta....
siccome dopo il circuito bevo alimentare delle foto cellule a infrarossi , le quali un po' consumano ,che la loro uscita disattiva il comando bistabile.quindi esse dovrebbero essere alimentare un po' prima della pressione del comando del 4013
quindi avevo pensato che se fosse possibile prima di chiudere il contatto del 4013 per mandare in conduzione il transistor e quindi eccitare il rele' di potenza,occorrerebbe un primo impulso che alimenti questa elettronica...e perche' anche non questa gia' che siamo sul risparmio ...
e dopo circa 1 secondo simulare la pressione del tasto bistabile con timer ...
di un comando in piu' per resettare il rele del bistabile , che quando manca il segnale del gnd (massa ) non manda piu' in conduzione il transistor del bistabile rendendo attivo soltanto quando rara' ripristinato il consenso verso massa e si riavra ' una pressione del tasto ....e fattibile la cosa...magari usando il pin 6.... o devo usare il reset del pin 4 mettendo un altro diodo?
0
voti
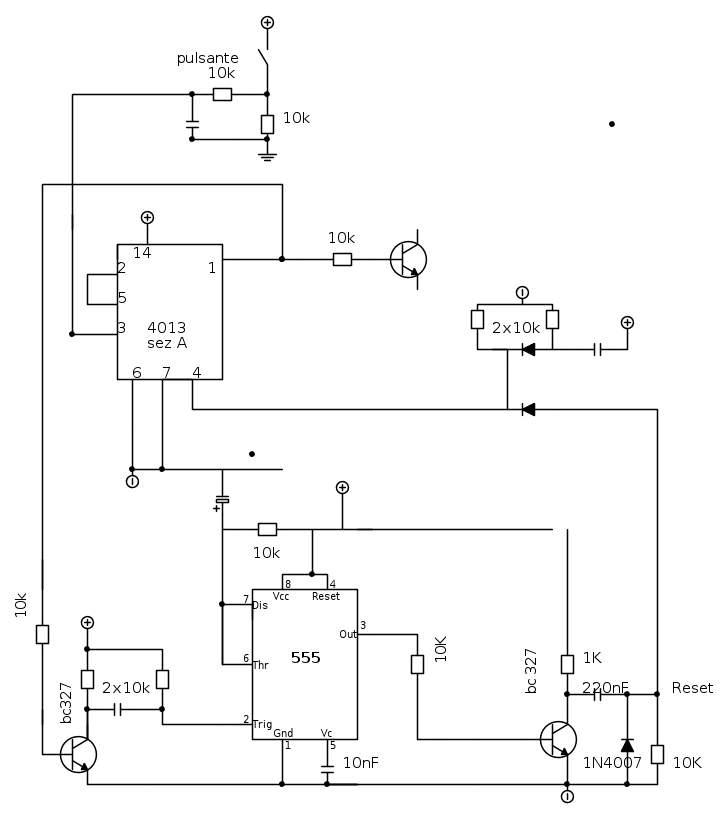
Dunque, nello schema del 4013 continua a mancare l'alimentazione
(+Vcc = pin 14 e GND = pin7), inoltre le resistenze da 150K e 33K
sembrano superflue.
Per le resistenze senza indicazione di valore, direi da 10K.
Non ho invece capito cose intendi con
Il circuito viene alimentato indipendentemente dal pulsante!
E perché
il pulsante è previsto per la prova (non dovrebbe essere poi
rimpiazzato da un segnale del radiocomando?)
(+Vcc = pin 14 e GND = pin7), inoltre le resistenze da 150K e 33K
sembrano superflue.
Per le resistenze senza indicazione di valore, direi da 10K.
Non ho invece capito cose intendi con
sampei198 ha scritto: prima di chiudere il contatto del 4013 per mandare in conduzione il transistor e quindi eccitare il rele' di potenza
Il circuito viene alimentato indipendentemente dal pulsante!
E perché
sampei198 ha scritto: dopo circa 1 secondo simulare la pressione del tasto bistabile con timer ..
il pulsante è previsto per la prova (non dovrebbe essere poi
rimpiazzato da un segnale del radiocomando?)
0
voti
si l alimentazione del 4013 non l l ho messa per dimenticanza,ok levo le resistenza che mi hai detto .
per il fattore della alimentazione dicevo una cosa cosi:
premo il radiocomando,quindi si chiude un contatto io volevo prima alimetare le schede e poi dare l impulso per il bistabile
per il fattore della alimentazione dicevo una cosa cosi:
premo il radiocomando,quindi si chiude un contatto io volevo prima alimetare le schede e poi dare l impulso per il bistabile
0
voti
ecco quello corretto con l alimentazione, ti chiedevo una cosa posi per limitare i consumi ....
si potrebbe mandare in conduzione un transistor prendendo il segnale dallo scambio del rele ' per dare alimentazione, e tenerla fino a che vi e tensione al pin 1 del 4013 usando i diodi.
pero' e' che non so come chiudere il contatto del bistabile diodo 1 secondo, inoltre esso non deve interessare se vi e' tensione o meno
in poche parole mi occorre avere prima l alimentazione e poi il cambio di stato per il bistable
Chi c’è in linea
Visitano il forum: Nessuno e 61 ospiti

Elettrotecnica e non solo (admin)
Un gatto tra gli elettroni (IsidoroKZ)
Esperienza e simulazioni (g.schgor)
Moleskine di un idraulico (RenzoDF)
Il Blog di ElectroYou (webmaster)
Idee microcontrollate (TardoFreak)
PICcoli grandi PICMicro (Paolino)
Il blog elettrico di carloc (carloc)
DirtEYblooog (dirtydeeds)
Di tutto... un po' (jordan20)
AK47 (lillo)
Esperienze elettroniche (marco438)
Telecomunicazioni musicali (clavicordo)
Automazione ed Elettronica (gustavo)
Direttive per la sicurezza (ErnestoCappelletti)
EYnfo dall'Alaska (mir)
Apriamo il quadro! (attilio)
H7-25 (asdf)
Passione Elettrica (massimob)
Elettroni a spasso (guidob)
Bloguerra (guerra)





