centralina passo passo con timer auto off
Moderatori:
carloc,
g.schgor,
BrunoValente,
IsidoroKZ
0
voti
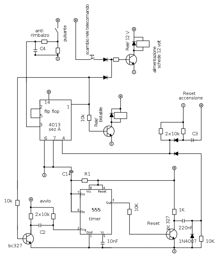
dimenticavo come tempo sono andato un po cosi con una resistenza da 100k tra il pin 7 e vcc del ne555
e un condensatore elettrolitico da 100 mF tra gnd e il pin 6 del 555 con un tempo di circa 10 12 secondi...
e un condensatore elettrolitico da 100 mF tra gnd e il pin 6 del 555 con un tempo di circa 10 12 secondi...
0
voti
Ma non volevi 5-10minuti?
Per "alimentazione schede 12V" intendi per
altri circuiti (non evidentemente quelli dello schema!)?
Oltre il bistabile, il Reset a tempo, funziona?
Per "alimentazione schede 12V" intendi per
altri circuiti (non evidentemente quelli dello schema!)?
Oltre il bistabile, il Reset a tempo, funziona?
0
voti
si la temporizzazione e nel range 5 10 minuti, come detto prima.
e stata una botta di fortuna perche' non sapendo la formula per calcolare il tempo sono andato a fortuna,
si per alimentazione intendo dire schede a valle di questo rele'
si va sia sul bistabile che nel tempo.
ora come ti dico i valori che ci sono sullo schema non tutti sono uguali ma funziona quindi con i valori che mi hai detto funzionera meglio
e stata una botta di fortuna perche' non sapendo la formula per calcolare il tempo sono andato a fortuna,
si per alimentazione intendo dire schede a valle di questo rele'
si va sia sul bistabile che nel tempo.
ora come ti dico i valori che ci sono sullo schema non tutti sono uguali ma funziona quindi con i valori che mi hai detto funzionera meglio
0
voti
sampei198 ha scritto: dire schede a valle di questo rele'
si va sia sul bistabile che nel tempo.
Ma se il telecomando è impulsivo, come mantieni
la tensione prima che arrivi il comando del pulsante?
0
voti
0
voti
Credo che il tempo ottenuto con un condensatore (anche grande)
sia insufficiente. Torno a dire che non mi sembra valga la pena
di complicare il circuito per un assorbimento dalla batteria del
tutto trascurabile.
sia insufficiente. Torno a dire che non mi sembra valga la pena
di complicare il circuito per un assorbimento dalla batteria del
tutto trascurabile.
0
voti
beh 500 Ma non sono un po per una batteria della macchina?
se invece penso un'altra cosa.....
centraline a valle alimentate con il bistabile
pero con una cosa...lo scambio che uso di queste centraline lo uso per un eventuale off del bistabile
se volessi alimentare le centraline con il bistabile non mi occorrerebbe un reset ritardato
se invece penso un'altra cosa.....
centraline a valle alimentate con il bistabile
pero con una cosa...lo scambio che uso di queste centraline lo uso per un eventuale off del bistabile
se volessi alimentare le centraline con il bistabile non mi occorrerebbe un reset ritardato
0
voti
il rele delle cetraline deve esere in grado di mandare a 0 l uscita del bistabile ,
queste sono collegate con il rele a gnd. quando il circuito deve funzionare normale da questo rele ' arriva un segnale a gnd ,quando deve interrompere va a positivo tramite una resistenza da 10k .
pero mi serve che il reset non mi funzioni per il tempo di dare alimentazione alle centraline ir ...cosi e un po piu chiaro il procedimento?
queste sono collegate con il rele a gnd. quando il circuito deve funzionare normale da questo rele ' arriva un segnale a gnd ,quando deve interrompere va a positivo tramite una resistenza da 10k .
pero mi serve che il reset non mi funzioni per il tempo di dare alimentazione alle centraline ir ...cosi e un po piu chiaro il procedimento?
Chi c’è in linea
Visitano il forum: Nessuno e 82 ospiti

Elettrotecnica e non solo (admin)
Un gatto tra gli elettroni (IsidoroKZ)
Esperienza e simulazioni (g.schgor)
Moleskine di un idraulico (RenzoDF)
Il Blog di ElectroYou (webmaster)
Idee microcontrollate (TardoFreak)
PICcoli grandi PICMicro (Paolino)
Il blog elettrico di carloc (carloc)
DirtEYblooog (dirtydeeds)
Di tutto... un po' (jordan20)
AK47 (lillo)
Esperienze elettroniche (marco438)
Telecomunicazioni musicali (clavicordo)
Automazione ed Elettronica (gustavo)
Direttive per la sicurezza (ErnestoCappelletti)
EYnfo dall'Alaska (mir)
Apriamo il quadro! (attilio)
H7-25 (asdf)
Passione Elettrica (massimob)
Elettroni a spasso (guidob)
Bloguerra (guerra)




