centralina passo passo con timer auto off
Moderatori:
carloc,
g.schgor,
BrunoValente,
IsidoroKZ
0
voti
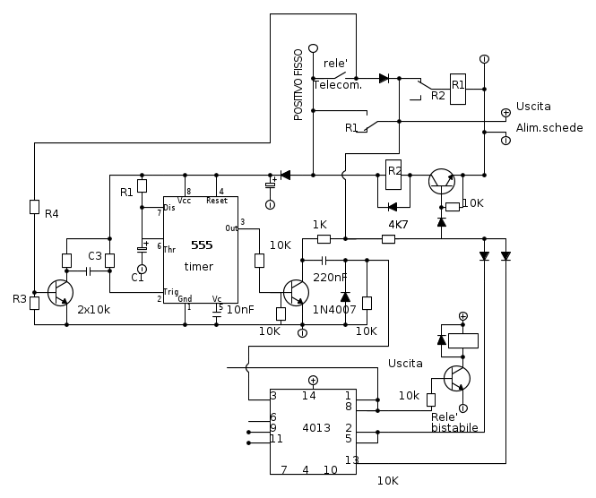
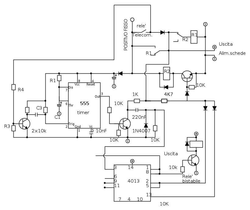
Ho fatto la modifica con il 555 come mi ha suggerito, semplicemente perfetto ...
ho calcolato un tempo di circa 0,6 secondi usando una resistenza da 6k2 e un condensatore da 47 mF e sembra che vada molto meglio.
almeno usando questi valori rimane un po' piu' veloce nel spegnere nel caso ripremessi il contatto
a meno che non ci sia un alternativa :)
ora , e meglio stabilizzare questa alimentazione, almeno per gli ic o posso alimentarli direttamente alla batteria dell auto?
ho calcolato un tempo di circa 0,6 secondi usando una resistenza da 6k2 e un condensatore da 47 mF e sembra che vada molto meglio.
almeno usando questi valori rimane un po' piu' veloce nel spegnere nel caso ripremessi il contatto
a meno che non ci sia un alternativa :)
ora , e meglio stabilizzare questa alimentazione, almeno per gli ic o posso alimentarli direttamente alla batteria dell auto?
0
voti
Si, sarebbe meglio stabilizzare l'alimentazione,
ma partendo dalla batteria, non è possibile ottenere
12V. Al massimo puoi arrivare a 10V stabilizzati,
che andrebbe ancora bene per gl'integrati, ma
potrebbe diventare critica per i relè...
Se la corrente totale non è elevata, si potrebbe
fare una protezione di massima tensione con
resistenza e diodo Zener.
ma partendo dalla batteria, non è possibile ottenere
12V. Al massimo puoi arrivare a 10V stabilizzati,
che andrebbe ancora bene per gl'integrati, ma
potrebbe diventare critica per i relè...
Se la corrente totale non è elevata, si potrebbe
fare una protezione di massima tensione con
resistenza e diodo Zener.
0
voti
piu' o meno ho misurato e siamo sui 160 mA rele' compresi, ma se fosse un problema per il il consumo eccesivo dei rele potrei sempre collegarli alla 12 volt in ingresso senza stabilizzarli...cosa ne pensi?
0
voti
Si,come dicevo si può proteggere la sola parte degli integrati
con un circuito come questo:
con un circuito come questo:
0
voti
grazie mille....di tutto l aiuto che mio ha gentilmente prestato nel fare questo circuito ,
l ultima domanda, senza troppi problemi, e' possibile che alla accensione si abbia il ritardo e allo spegnimento sia istantaneo ?
l ultima domanda, senza troppi problemi, e' possibile che alla accensione si abbia il ritardo e allo spegnimento sia istantaneo ?
0
voti
NO, il ritardo di 2s nel comando rimane anche per per lo spegnimento
(è immediato invece alla fine della temporizzazione)
Se è importante si può modificare.
(è immediato invece alla fine della temporizzazione)
Se è importante si può modificare.
Chi c’è in linea
Visitano il forum: Nessuno e 80 ospiti

Elettrotecnica e non solo (admin)
Un gatto tra gli elettroni (IsidoroKZ)
Esperienza e simulazioni (g.schgor)
Moleskine di un idraulico (RenzoDF)
Il Blog di ElectroYou (webmaster)
Idee microcontrollate (TardoFreak)
PICcoli grandi PICMicro (Paolino)
Il blog elettrico di carloc (carloc)
DirtEYblooog (dirtydeeds)
Di tutto... un po' (jordan20)
AK47 (lillo)
Esperienze elettroniche (marco438)
Telecomunicazioni musicali (clavicordo)
Automazione ed Elettronica (gustavo)
Direttive per la sicurezza (ErnestoCappelletti)
EYnfo dall'Alaska (mir)
Apriamo il quadro! (attilio)
H7-25 (asdf)
Passione Elettrica (massimob)
Elettroni a spasso (guidob)
Bloguerra (guerra)




