E' proprio uno degli errori che segnalavo.
Se il 4060 non è alimentato, chi assicura
che la sua uscita sia a "0"?
(Puoi farlo solo con il RESET, pin12)
Costruire un relè temporizzatore
Moderatori:
carloc,
g.schgor,
BrunoValente,
IsidoroKZ
0
voti
Si ma la mia domanda era un'altra.
Di sera il circuito dovrebbe funzionare facendo accendere la lampada fino al tempo stabilito, ma non mi trovo.
Riscrivo:
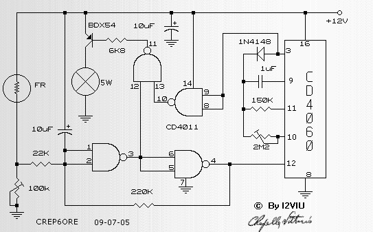
La fotoresistenza passa da qualche megaohm al buio a qualche kohm alla luce. Quindi di sera è come se avrei uno zero logico, che viene negato da quella nand, quindi ho 1, e collegato a una nand. All'uscita 3 del 4060 fino al raggiugimento del tempo ho uno zero che viene negato dalla nand e diventa 1. L'ultimo 1 e l'1 di prima vengono collegati ad una nand che da come risultato 0 e non funziona niente. Dove sbaglio?
Di sera il circuito dovrebbe funzionare facendo accendere la lampada fino al tempo stabilito, ma non mi trovo.
Riscrivo:
La fotoresistenza passa da qualche megaohm al buio a qualche kohm alla luce. Quindi di sera è come se avrei uno zero logico, che viene negato da quella nand, quindi ho 1, e collegato a una nand. All'uscita 3 del 4060 fino al raggiugimento del tempo ho uno zero che viene negato dalla nand e diventa 1. L'ultimo 1 e l'1 di prima vengono collegati ad una nand che da come risultato 0 e non funziona niente. Dove sbaglio?
0
voti
NO. mi avevi fatto una domanda relativa al tuo circuito
e io a quella avevo risposto.
Circa il circuito del prof Crapella, il mio riferimento era per un
altro, intitolato "SPEGNE DOPO UN'ORA" (post[26]), comunque
anche quello che hai trovato potrebbe andar bene (ma con una
fotoresistenza). Naturalmente modificandolo opportunamente
per ottenere il comportamento che vuoi tu.
e io a quella avevo risposto.
Circa il circuito del prof Crapella, il mio riferimento era per un
altro, intitolato "SPEGNE DOPO UN'ORA" (post[26]), comunque
anche quello che hai trovato potrebbe andar bene (ma con una
fotoresistenza). Naturalmente modificandolo opportunamente
per ottenere il comportamento che vuoi tu.
0
voti
Io tendo a separare i problemi: prima il temporizzatore,
poi il crepuscolare. Se metti tutto assieme è più difficile
capire dov'è l'eventuale problema,
Comunque, se pensi di utilizzare quel circuito del prof.
Carapella, per me va bene.
poi il crepuscolare. Se metti tutto assieme è più difficile
capire dov'è l'eventuale problema,
Comunque, se pensi di utilizzare quel circuito del prof.
Carapella, per me va bene.
0
voti
Allora di sera il circuito dovrebbe funzionare facendo accendere la lampada fino al tempo stabilito, ma non mi trovo.
Riscrivo:
La fotoresistenza passa da qualche megaohm al buio a qualche kohm alla luce. Quindi di sera è come se avrei uno zero logico, che viene negato da quella nand, quindi ho 1, e collegato a una nand. All'uscita 3 del 4060 fino al raggiugimento del tempo ho uno zero che viene negato dalla nand e diventa 1. L'ultimo 1 e l'1 di prima vengono collegati ad una nand che da come risultato 0 e non funziona niente. Dove sbaglio?
Riscrivo:
La fotoresistenza passa da qualche megaohm al buio a qualche kohm alla luce. Quindi di sera è come se avrei uno zero logico, che viene negato da quella nand, quindi ho 1, e collegato a una nand. All'uscita 3 del 4060 fino al raggiugimento del tempo ho uno zero che viene negato dalla nand e diventa 1. L'ultimo 1 e l'1 di prima vengono collegati ad una nand che da come risultato 0 e non funziona niente. Dove sbaglio?
Chi c’è in linea
Visitano il forum: Nessuno e 156 ospiti

Elettrotecnica e non solo (admin)
Un gatto tra gli elettroni (IsidoroKZ)
Esperienza e simulazioni (g.schgor)
Moleskine di un idraulico (RenzoDF)
Il Blog di ElectroYou (webmaster)
Idee microcontrollate (TardoFreak)
PICcoli grandi PICMicro (Paolino)
Il blog elettrico di carloc (carloc)
DirtEYblooog (dirtydeeds)
Di tutto... un po' (jordan20)
AK47 (lillo)
Esperienze elettroniche (marco438)
Telecomunicazioni musicali (clavicordo)
Automazione ed Elettronica (gustavo)
Direttive per la sicurezza (ErnestoCappelletti)
EYnfo dall'Alaska (mir)
Apriamo il quadro! (attilio)
H7-25 (asdf)
Passione Elettrica (massimob)
Elettroni a spasso (guidob)
Bloguerra (guerra)


