Sto cercando di realizzare un circuito, da collegare all'uscita audio di un organo digitale, in grado di simulare il suono riprodotto da un sistema di altoparlanti Leslie.
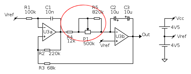
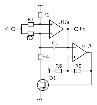
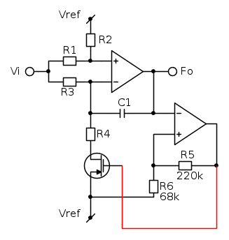
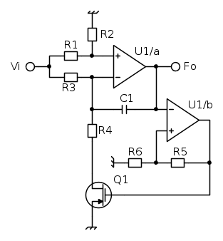
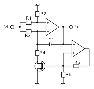
Navigando per il web ho trovato questa pagina che illustra il progetto di un vibe piuttosto semplice che sembra essere adatto a simulare l'effetto al quale sono interessato (qui trovate un sample registrato con una chitarra).
Tuttavia, sono qui a chiedere il vostro aiuto perché ho la necessità di implementare a questo progetto un pedale a molla (di tipo On/Off) che mi permetta di passare dalla bassa "velocità di rotazione" (anche se qui non gira proprio un bel niente
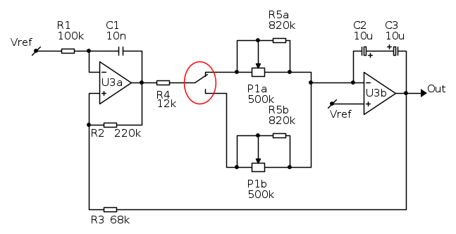
Tramite due potenziometri, vorrei poter regolare separatamente la velocità bassa (diciamo dalle parti degli 0,5 Hz) e quella alta (dalle parti dei 10 Hz): come accennato, il passaggio alla velocità alta dovrebbe avvenire premendo il pedale.
Inoltre, sarebbe più realistico se il passaggio tra le due velocità fosse graduale (non immediato), per simulare l'accelerazione degli altoparlanti.
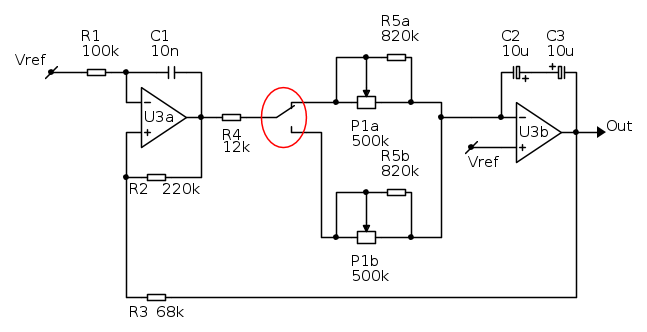
Pertanto, credo di dover sostituire l'LFO originale con un nuovo oscillatore (sinusoidale o triangolare) che mi permetta di ottenere due frequenze regolabili, selezionabili mediante un pedale, e che il passaggio tra le due frequenze sia possibilmente (posso farne a meno) graduale.
Quale soluzione pensate sia proponibile? Un VCO potrebbe essere adatto?
Ciao,
Niki

Elettrotecnica e non solo (admin)
Un gatto tra gli elettroni (IsidoroKZ)
Esperienza e simulazioni (g.schgor)
Moleskine di un idraulico (RenzoDF)
Il Blog di ElectroYou (webmaster)
Idee microcontrollate (TardoFreak)
PICcoli grandi PICMicro (Paolino)
Il blog elettrico di carloc (carloc)
DirtEYblooog (dirtydeeds)
Di tutto... un po' (jordan20)
AK47 (lillo)
Esperienze elettroniche (marco438)
Telecomunicazioni musicali (clavicordo)
Automazione ed Elettronica (gustavo)
Direttive per la sicurezza (ErnestoCappelletti)
EYnfo dall'Alaska (mir)
Apriamo il quadro! (attilio)
H7-25 (asdf)
Passione Elettrica (massimob)
Elettroni a spasso (guidob)
Bloguerra (guerra)










