marco438 ha scritto:Quello che volevo sapere e' se il risultato che hai ottenuto e' soddisfacente e/o cosa ti aspetti in piu'.
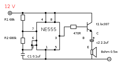
Mi sembra chiaro che con una alimentazione di 12 V ed un altoparlante da 0.5W, risultati stratosferici non si possano ottenere, indipendentemente dal BJT usato.
Visto il basso costo di tutte le componentistiche necessarie e visto che i buzzer li avevo in casa da buttare volevo ottenere un risultato simile a un buzzer autoscillante (se così si dice) ne ho acquistato uno per avere una comparazione del suono e lo ho alimentato con una batteria da 9v (quelle da ex telecomando per intenderci perche ora si usano solo 2 stilo o ministilo)e suona un po più forte
costo del buzzer autoscillante 2.90+iva
costo del circuito autocostruito 20/30 cent circa?
e poi era la soddisfazione personale di esserci riuscito...cosa già ottenuta grazie a Voi...che poi il buzzer autocostruito ha un suono da tromba da stadio

o un beep come l'autoscillante è indifferente è quello che ho imparato seguendo i vs discorsi i vs commenti e i vs insegnamenti quello che mi premeva di più in previsione del mio successivo "lavoro" che vorrei fare che lo vedo una cosa molto complesso da parte mia.
Sto imparando molto leggendovi e cercando di capire perche uno lo fa in un modo e l'altro in modo differente contate che io di elettronica proprio viaggio in un modo sconosciuto e fra voi e i videocorsi su youtube sto incominciando a capire cosa è un transistor cosa una resistenza e così via....
per qunto riguarda i componenti da acquistare anche io avevo adocchiato su ebay l'EBMstore con prezzi abbordabili, a confronto di quelli di un semplice negozio qui a modena che per un set di resistenze da 840 pezzi mi ha chiesto 15 eurini...contro gli 8 di ebay, non contando la spedizione a circa 5 euri, che comunque risparmierei 2 euro su un prodotto singolo.