Cos'è ElectroYou | Login Iscriviti

ElectroYou - la comunità dei professionisti del mondo elettrico

Simulare una cassa ad altoparlanti rotanti Leslie

hi-fi, luci, suoni, effetti speciali, palcoscenici...

Moderatore: Foto UtenteIsidoroKZ

12
voti

[11] Re: Simulare una cassa ad altoparlanti rotanti Leslie

Messaggioda Foto Utentecarloc » 16 dic 2011, 0:38

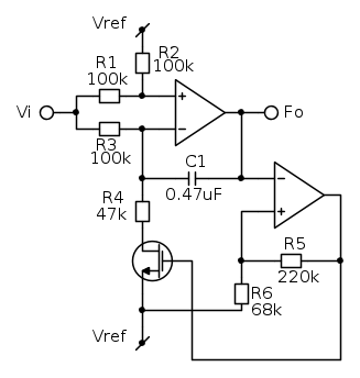
Direi di ragionare pensando ad un'alimentazione di +/-4.5V rispetto la massa virtuale Vref e di misurare tutte le tensioni rispetto quest'ultima...

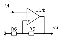
Come accennato U1b è un trigger di Schmitt (invertente)

le soglie si calcolano semplicemente applicando il partitore R5/R6 alla tensione di saturazione in uscita all'opamp, supponiamo anche -per semplicità- che questa saturazione sia simmetrica e valga in modulo Vo... le tensioni di soglia varranno allora

V_{th}^+=\frac{R_6}{R_5+R_6}V_o e
V_{th}^-=-V_{th}^+=-\frac{R_6}{R_5+R_6}V_o

queste soglie saranno tra l'altro il valore di picco del triangolo in uscita, numericamente si ha che con i valori del circuito originale (supponiamo Vo=3V)

V_{th}^+=\frac{68}{68+220}\times 3 \approx 0.7\;\text{V}

quindi avremo un triangolo di 1.4 Vpp "centrato" intorno a Vref, cioè intorno a 4.5V. Sarebbe opportuno ora verificare di rientrare nel range di tensioni in modo comune permesse... ma direi che non ci dovrebbero essere problemi.

Vediamo l'integratore U1a

il MOS è schematizzato come un interruttore, il circuito si deve studiare nelle due condizioni, MOS on e MOS off, partiamo da quest'ultima e vediamo che corrente scorre nel condensatore.....

Nelle solite ipotesi di idealità dell'opamp le tensioni agli ingressi dell'opamp saranno le stesse e si può scrivere

V^+=\frac{R_2}{R_1+R_2}V_i=V^-

I_{Co}=\frac{1}{R_3}\left ( V^- - V_i \right)=\frac{1}{R_3}\left(\frac{R_2}{R_1+R_2}V_i-V_i\right)=-\frac{R_1}{R_1+R_2}\frac{V_i}{R_3}

se invece chiudamo il MOS alla corrente appena calcolata si aggiungerà quella in R4....

I_{Cc}=I_{Co}+\frac{V^-}{R_4}=-\frac{R_1}{R_1+R_2}\frac{V_i}{R_3}+\frac{R_2}{R_1+R_2}\frac{V_i}{R_4}

ora dato che vogliamo un'onda triangolare simmetrica dovranno essere le due correnti -di carica e di scarica- uguali in modulo ma di verso opposto....

I_{Co}=-I_{Cc}\quad\Rightarrow\quad -\frac{R_1}{R_1+R_2}\frac{V_i}{R_3} = \frac{R_1}{R_1+R_2}\frac{V_i}{R_3}-\frac{R_2}{R_1+R_2}\frac{V_i}{R_4}

da cui con le abbondandi semplificazioni...

\frac{R_2}{R_4}=2\frac{R_1}{R_3}\quad\Rightarrow\quad \frac{R_2}{R_1}=2\frac{R_4}{R_3}

rispettando questa relazione la corrente nel condensatore si può scrivere...

I_{Cc}=-I_{Co}=\frac{R_1}{R_1+R_2}\frac{V_i}{R_3}=\frac{R_1/R_1}{R_1/R_1+R_2/R_1}\frac{V_i}{R_3}=\frac{1}{1+2\frac{R_4}{R_3}}\frac{V_i}{R_3}=\frac{V_i}{R_3+2R_4}

coming soon:
calcolo frequenza, mettiamo due valori e chiudiamo l'anello....
Se ti serve il valore di beta: hai sbagliato il progetto!
Avatar utente
Foto Utentecarloc
33,8k 6 11 13
G.Master EY
G.Master EY
 
Messaggi: 2153
Iscritto il: 7 set 2010, 19:23

12
voti

[12] Re: Simulare una cassa ad altoparlanti rotanti Leslie

Messaggioda Foto Utentecarloc » 17 dic 2011, 13:16

Avendo la corrente nel condensatore per calcolare il periodo è sufficiente calcolare quanto tempo è necessario a far variare la tensione ai capi tra le due soglie del trigger...

In generale
\Delta v_c=\frac{1}{C}\int_{t_1}^{t_2} i\,\text{dt}
ma dato che la corrente è costante...
\Delta v_c=\frac{i\Delta t}{C} \quad \quad \text{con}\quad\quad\Delta t= t_2 -t_1

nel nostro caso in metà periodo la tensione deve variare due volte il valore assoluto delle soglie del trigger...

2|V_{th}|=\frac{|I_C| T}{2C}

f=\frac{1}{T}=\frac{|I_C|}{4 |V_{th}| C}=\frac{1}{4C(R_3+2R_4)}\frac{V_i}{|V_{th}|}

Vediamo ora di fissare i valori...
dato che abbiamo molti più gradi di libertà rispetto alle grandezze da fissare sarebbe forse opportuno fare un'analisi delle sensibilità per vedere se ci sono combinazioni più "favorevoli".. ma invece così, un po' a occhio fisserei

R_1=R_2 da cui R_3=2R_4 e anche

f=\frac{1}{8CR_3}\frac{V_i}{|V_{th}|}

la massima frequenza che chiedevi è 15 Hz -mi pare-, il circuito è virtualmente alimentato a +/-4.5V e questo è il range di tensioni di controllo possibile in ingresso, io mi limiterei intorno a 4V sia per avere un po' di margine per le tolleranze sia per stare nel range di modo comune in ingresso -da verificare dopo!-
Vth è già fissata da prima...

Dato che trovo orripilante la serie back-to-back degli elettrolitici come nel circuito originale, vediamo se con un condensatore al poliestere da 1uF -ancora piccolo e reperibile- si ottengono valori ragionevoli...

R_3=\frac{1}{8Cf}\frac{V_i}{|V_{th}|}=\frac{1}{8\times1\,\mu\text{F}\times 15\,\text{Hz}}\frac{4\,\text{V}}{0.7\,\text{V}}\approx47\,\text{k}\Omega

Ottimo e abbondante, con le correnti di bias di praticamente qualsiasi opamp a JFET ci stiamo alla grande :D
Anzi dimezzerei il condensatore per raddoppiare la resistenza -per caricare meno il generatore di rampa a monte- ...

Quindi: C=0,47uF R3=100kohm, R4 deve essere la metà.... facciamo 47kohm.
R1 e R2 non hanno particolari requirements... le facciamo uguali ad R3 così dobbiamo comprare solo due valori di resisteze.. R1=R2=100kohm

Riassumendo

L'opamp potrebbe essere un TL082...

Il MOS un BS107,BS170,2N7000... sono tutti ok, hanno tutti una VGSth massima di 3V... direi che si stiamo, giusti giusti ma ci stiamo

La Vi di controllo deve essere 0..4V rispetto Vref -altrimenti si ha una inversione di fase nell'anello che blocca l'oscillazione- rispetto al negativo della batteria significa Vi=4.5...9V
Questo ci mette al riparo da problemi di tensione in modo comune all'ingresso dell'integratore che ha un range che si estende dall'alimentazione positiva a 2-3V sopra quella negativa

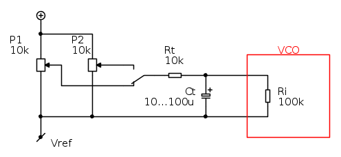
Dato che la resistenza di ingresso del VCO è abbastanza elevata -vale 100kohm- si potrebbe fare la rampa in ingresso in modo passivo...

con i valori a schema si hanno costanti di tempo da 0.1s a 1s.
BTW credo che due potenziometri logaritmici ti diano una regolazione delle frequenze più confortevole.

To do -che non farò- :mrgreen:
* derive e stabilità in temperatura, non è uno strumento di misura, credo che anche discrete derive non siano praticamente udibili

* effetto tolleranze componenti, magari si può ritoccare qualcosa se non raggiungi la frequenza che vuoi, ma ormai hai le formule...

* effetto dei tempi di commutazione ed altre varie per alte frequenze, con un VCO a 15Hz massimi non prevedo questo genere di problemi
Se ti serve il valore di beta: hai sbagliato il progetto!
Avatar utente
Foto Utentecarloc
33,8k 6 11 13
G.Master EY
G.Master EY
 
Messaggi: 2153
Iscritto il: 7 set 2010, 19:23

0
voti

[13] Re: Simulare una cassa ad altoparlanti rotanti Leslie

Messaggioda Foto Utentethermidor » 17 dic 2011, 23:15

Ho ascoltato il sample, bell' effetto, ma non c' entra nulla col leslie.
Però magari a te va bene così, su cosa lo vuoi usare? Una chitarra o un organo?
Avatar utente
Foto Utentethermidor
73 3
New entry
New entry
 
Messaggi: 86
Iscritto il: 20 apr 2011, 21:25

1
voti

[14] Re: Simulare una cassa ad altoparlanti rotanti Leslie

Messaggioda Foto UtentenikiT » 18 dic 2011, 21:02

Foto Utentecarloc, se passi dalle parti d'Ancona, ti tengo da parte una bottiglia di vino di visciole. :-)

Ottima spiegazione sul VCO, davvero notevole. Tengo da parte le formule, mi saranno utili. La soluzione passiva per ottenere Vi semplifica parecchio le cose (un operazionale in meno). Il tutto dovrebbe essere così (ho indicato i +4,5 V sul partitore ed ho usato il simbolo di massa per Vref).



Ora che abbiamo il VCO, avrei qualche domanda a proposito dello stadio sfasatore. In una vecchia rivista ho trovato il progetto di un phaser realizzato in questo modo.



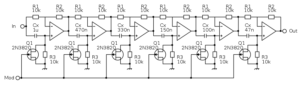
I sei stadi sfasatori sono collegati in serie, e sono controllati tutti insieme mediante dei JFET (sperando che le tolleranze non creino troppi casini). Ho visto che alcuni circuiti (come l'Easyvibe - schema dell'autore - di cui ho posato prima l'esempio sonoro) fanno uso di soli quattro stadi.

Quali sono le differenze che si ottengono variando il numero di stadi? Come conviene scegliere in questo caso?

thermidor ha scritto:Però magari a te va bene così, su cosa lo vuoi usare? Una chitarra o un organo?


A me ha convinto, anche se mi rendo conto che c'è una bella differenza. Tuttavia, credo che sarebbe molto interessante provarlo, penso possa raggiungere il risultato che cerco. Ho in mente di usarlo su un organo digitale.

Grazie ancora. Non scherzavo sulla bottiglia di vino! :-)

Ciao,
Niki
Avatar utente
Foto UtentenikiT
963 1 4 8
Expert EY
Expert EY
 
Messaggi: 720
Iscritto il: 4 mag 2009, 9:18

0
voti

[15] Re: Simulare una cassa ad altoparlanti rotanti Leslie

Messaggioda Foto Utentethermidor » 21 dic 2011, 0:47

Ma guarda qui si va sul gusto personale, i Doors usavano un Vox Continental con un sacco di effetti, amplificatore per chitarra e quant' altro, hanno creato un sound, ma non è l' Hammond.
Alla fine dipende dal tuo gusto personale, ma con quel circuito non simuli il Leslie.
Del resto se i Doors hanno creato un sound, perché non dovresti farlo tu?
Avatar utente
Foto Utentethermidor
73 3
New entry
New entry
 
Messaggi: 86
Iscritto il: 20 apr 2011, 21:25

2
voti

[16] Re: Simulare una cassa ad altoparlanti rotanti Leslie

Messaggioda Foto UtentenikiT » 27 gen 2012, 17:37

Finalmente, ieri mi sono arrivati i componenti che avevo ordinato, così ho potuto realizzare il VCO per fare qualche prova. Funziona perfettamente entro il range di frequenze che avevamo preventivato. Grazie Foto Utentecarloc! :-)

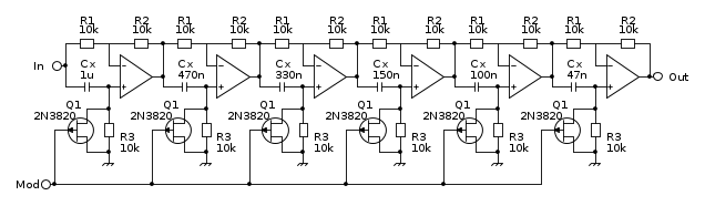
Ora ho provato a disegnare lo schema "definitivo" del progetto. Per mia comodità (dato che è uno schema piuttosto grande) non ho usato FidoCAD, ma se necessario provvederò immediatamente a ridisegnarlo in questo formato. Per il momento allego l'immagine (per vederla grande basta salvarla o aprirla in una nuova scheda).

leslie.png
leslie.png (32.41 KiB) Osservato 6113 volte


Ci sono due serie di sfasatori (una per canale) modulati da due segnali leggermente sfasati tra loro (in modo da ottenere un effetto più stereofonico). Ho qualche dubbio sugli ultimi stadi (i due convertitori esponenziali) e sul pilotaggio dei JFET 2N3820 (in particolare sul valore delle resistenza R55 e R74).

Il segnale triangolare in uscita al VCO è di circa 1,68 Vpp di ampiezza, mentre dopo la rete di diodi D1 e D2 si riduce a crica 0,98 Vpp.

Questo circuito può funzionare o richiede delle modifiche?

Ciao,
Niki
Avatar utente
Foto UtentenikiT
963 1 4 8
Expert EY
Expert EY
 
Messaggi: 720
Iscritto il: 4 mag 2009, 9:18

0
voti

[17] Re: Simulare una cassa ad altoparlanti rotanti Leslie

Messaggioda Foto Utenteclaudiocedrone » 27 gen 2012, 19:08

Ciao,mi inserisco riguardo alla domanda su cosa cambia variando il numero di stadi con una esperienza personale: una ventina di anni fa usavo (sono in primis un chitarrista) un phaser ibanez con 9 rotazioni di fase (stadi) fisse,mi soddisfaceva pienamente e ne ricavavo pari pari l'effetto che si ascolta ad es. in rock & roll animal di Lou Reed, poi l'ho bruciato :( (mea culpa!) e per anni ne ho fatto a meno; qualche tempo fa ho comprato un boss ph3 con la possibilità di variare il numero di stadi (4 8 10 12 ma niente dispari!) , la velocità tramite un pedale aggiuntivo più altre "sciccherie" . Risultato? : 200 euro inutilizzati perché non ne ricavo un sound che mi piaccia neanche a piangere in greco! #-o
Avatar utente
Foto Utenteclaudiocedrone
21,3k 4 7 9
Master EY
Master EY
 
Messaggi: 15302
Iscritto il: 18 gen 2012, 13:36

7
voti

[18] Re: Simulare una cassa ad altoparlanti rotanti Leslie

Messaggioda Foto Utentecarloc » 28 gen 2012, 11:30

Sono contento il VCO lavori come previsto :D

...andiamo avanti, credo proprio che l'interfaccia tra VCO e filtri sia un po' da rivedere, il convertitore esponenziale non mi sembra necessario, invece mi sà si dovrà amplificare un po' la sinusoide a valle del controllo depth.

L'idea è -credo- avere una relazione circa lineare tra uscita del VCO e frequenza del polo/zero della cella di sfasamento. In quest'ottica il convertitore exp era necessario usando l'amplificatore OTA originale che essendo in tecnologia BJT è legato alla legge esponenziale dalla fisica... ma invece con i JFET...

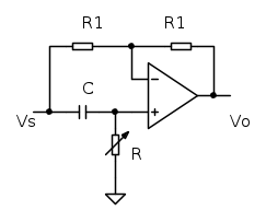
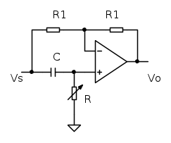
Partirei dalla cella qui sotto

a parte il segno la frequenza del polo e dello zero sono uguali e valgono \omega_0=\frac{1}{RC}

la R sopra è

quella "vista" nel parallelo tra Ro e il FET, per piccole Vds si ha che in prima approssimazione la conduttanza dinamica tra D e S vale
g_\text{DS}=\left. \frac{\partial \, i_\text{D}}{\partial \, v_\text{DS}}\right|_{V_\text{DS}\approx 0}=\frac{2I_\text{DSS}}{V_\text{P}^2}\left ( V_\text{P}-V_\text{G} \right )=\frac{2I_\text{DSS}}{V_\text{P}}\frac{V_\text{P}-V_\text{G}}{V_\text{P}}=g_\text{DS,0}\left ( 1- \frac{V_\text{G}}{V_\text{P}} \right)

dove i parametri del FET V_\text{P} e I_\text{DSS} sono in modulo e dove ho definito g_\text{DS,0} la conduttanza dinamica per VG=0. Naturalmente la relazione vale se V_\text{G} \in [0,V_\text{P}]

Quindi, trascurando per il momento Ro, e sostituendo si ha
\omega_0=\frac{g_\text{DS}}{C}=\frac{g_\text{DS,0}}{C}\left ( 1- \frac{V_\text{G}}{V_\text{P}} \right)=\omega_\text{M}\left ( 1- \frac{V_\text{G}}{V_\text{P}} \right)
dove ho definito \omega_\text{M} che è la massima frequenza, quando VG=0.

Direi che siamo proprio fortunati, senza colpo ferire abbiamo un legame che -pure se strettamente parlando non è lineare ma affine- è comunque quello che volevamo.


Resta da mettere in conto Ro, basta sommare la sua conduttanza G0
\omega_0=\frac{g_\text{DS}+G_0}{C}=\frac{g_\text{DS}}{C}+\frac{G_0}{C}=\omega_\text{M}\left ( 1- \frac{V_\text{G}}{V_\text{P}} \right)+\frac{1}{R_0C}

per scoprire che l'unico effetto è quello di traslare verso l'alto la caratteristica appena trovata di una quantità \omega_\text{m}=\frac{1}{R_0C}


Quindi siamo arrivati alla conclusione che non è necessario processare l'uscita del VCO. Certo per sfruttare al massimo tutta la dinamica si deve fare in modo di far variare VG tra 0 e Vp o per lo meno tra 0 e quanto permesso dall'alimentazione del circuito.
Si deve quindi traslare l'uscita del convertitore quasi-sinosoudale/sfasatore che è centrata intorno allo 0 e anche amplificarla un po'. Magari si potrebbe provare -non ho idea dell'effetto sul suono- a variare anche il valore di offset intorno cui "oscilla" la tensione dei gate...


Il vero problema con tutto ciò è la grande dispersione dei parametri VP e IDSS dei FET al di là di tutti stì conti il risultato finale è praticamente imprevedibile e irripetibile, dovresti comprare che so 100 FET, ne selezioni due gruppi simili misurando i parametri e poi ci progetti il circuito intorno :(
Se ti serve il valore di beta: hai sbagliato il progetto!
Avatar utente
Foto Utentecarloc
33,8k 6 11 13
G.Master EY
G.Master EY
 
Messaggi: 2153
Iscritto il: 7 set 2010, 19:23

2
voti

[19] Re: Simulare una cassa ad altoparlanti rotanti Leslie

Messaggioda Foto UtentenikiT » 28 gen 2012, 15:59

Grazie Foto Utentecarloc, soprattutto per aver postato anche i calcoli: c'è davvero molto per imparare! :-)

Per traslare Vg ho pensato ad una soluzione come questa. Considerando la Vsath dell'operazionale (che dovrebbe essere dalle parti di circa V_{CC}-1V), ho pensato che un offset di ~1,75 V avrebbe garantito la massima escursione.



L'amplificazione dello stadio è di circa 6,5. Un segnale di 3,5 Vpp può essere sufficiente per pilotare i JFET, oppure vale la pena di acquistare un amplificatore rail-to-rail per guadagnare un altro volt?

In alternativa, posso anche modificare l'alimentazione usando due batterie da 9V.

Che ne pensi?

Ciao,
Niki
Avatar utente
Foto UtentenikiT
963 1 4 8
Expert EY
Expert EY
 
Messaggi: 720
Iscritto il: 4 mag 2009, 9:18

1
voti

[20] Re: Simulare una cassa ad altoparlanti rotanti Leslie

Messaggioda Foto Utentecarloc » 28 gen 2012, 16:26

Mah senti, forse un rail-to-rail non vale molto la pena... con le tolleranze dei FET potrebbe essere VP da 2 a 8V... io proverei con uno normale...

piuttosto cercherei di realizzare uno stadio accoppiato in continua, vero che hai messo i poli bene in basso ma mettere i poli bene in basso significa anche introdurre delle costanti di tempo lunghe... quando alimenti il circuito ci vogliono una 30ina di secondi prima che lo stadio sia a regime e l'effetto usabile... a me "disturberebbe" :?

Poi ci vorrei mettere anche che gli elettrolitici meno ce n'è meglio è :D .....

BTW avevi detto che l'uscita del convertitore quasi-sine era 0.98Vpp, il guadagno necessario è intorno 4, forse con 6.5 hai una bella porzione di rotazione del potenziometro depth che satura l'effetto.
Se ti serve il valore di beta: hai sbagliato il progetto!
Avatar utente
Foto Utentecarloc
33,8k 6 11 13
G.Master EY
G.Master EY
 
Messaggi: 2153
Iscritto il: 7 set 2010, 19:23

PrecedenteProssimo

Torna a Elettronica e spettacolo

Chi c’è in linea

Visitano il forum: Nessuno e 18 ospiti