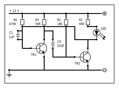
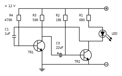
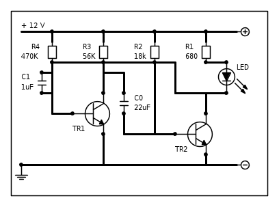
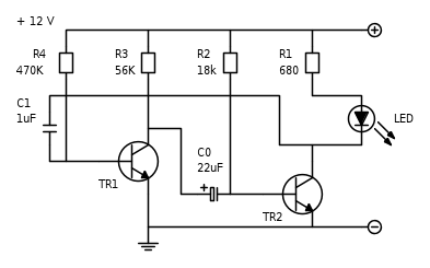
a tutti! Volevo costruire un multivibratore e ho trovato questo schema (che poi ho riprodotto su FidoCAD) però volevo abbassare la tensione da 12V a 9V. E' possibile? Grazie in anticipo
Moderatori:
carloc,
g.schgor,
BrunoValente,
IsidoroKZ
a tutti! Volevo costruire un multivibratore e ho trovato questo schema (che poi ho riprodotto su FidoCAD) però volevo abbassare la tensione da 12V a 9V. E' possibile?


Visitano il forum: Nessuno e 55 ospiti