Cos'è ElectroYou | Login Iscriviti

ElectroYou - la comunità dei professionisti del mondo elettrico

FET logic level, azionamento solenoide tramite PIC.

Elettronica lineare e digitale: didattica ed applicazioni

Moderatori: Foto Utentecarloc, Foto Utenteg.schgor, Foto UtenteBrunoValente, Foto UtenteIsidoroKZ

0
voti

[21] Re: FET logic level, azionamento solenoide tramite PIC.

Messaggioda Foto UtenteLelettrico » 27 gen 2012, 10:49

Fermati un attimo! L'idea che hai, nell'ottica di una revisione di progetto per la riduzione dei costi, e' CORRETTA.
Critica ma corretta. La domanda fondamentale e': "hai un oscilloscopio?" :idea:
Fossi in te' staccherei il solenoide completamente, non vorrei che il MOS che lo pilota fosse sempre ON.
Poi mettendomi sul piedino di gate del survoltore .... almeno verificare che swinghi da 0 a 5 ...
Sul Drain del survoltore devi vedere i picchi, non c'e' storia. Il programma adesso ci do' un occhio, ma non sono ferratissimo coi PIC, ci vorrebbe una persona che a colpo d'occhio vedesse gli errori eventuali. :?:
Avatar utente
Foto UtenteLelettrico
2.458 1 4 6
Master
Master
 
Messaggi: 1108
Iscritto il: 13 set 2010, 12:24

0
voti

[22] Re: FET logic level, azionamento solenoide tramite PIC.

Messaggioda Foto Utentelallax » 27 gen 2012, 10:56

Niente oscilloscopio.
Adesso suddivido in parti il circuito e le provo una ad una, a staccare il solenoide non ci avevo pensato.

Facendo delle prove tra i fumi della confusione, sono arrivato ad un punto di ingarbugliamento sulla breadboard che con tutto il circuito collegato (in quale modo non riproducibile) il condensatore caricava a tensione della pila, e toccando con un dito uno dei due MOS scaricava sul solenoide... ?%
Avatar utente
Foto Utentelallax
25 3
 
Messaggi: 25
Iscritto il: 23 gen 2012, 11:09

0
voti

[23] Re: FET logic level, azionamento solenoide tramite PIC.

Messaggioda Foto UtenteLelettrico » 27 gen 2012, 11:02

Hai! Se tocchi col dito e commuta, il gate e' rimasto flottante ... Che non sia semplicemente la bredboard guasta ... o mal collegata ...
Avatar utente
Foto UtenteLelettrico
2.458 1 4 6
Master
Master
 
Messaggi: 1108
Iscritto il: 13 set 2010, 12:24

0
voti

[24] Re: FET logic level, azionamento solenoide tramite PIC.

Messaggioda Foto Utentelallax » 27 gen 2012, 12:44

infatti, ho dei dubbi sulla breadboard, può essere che qualche slot sia difettoso mi manda a ramengo tutte le prove.
Adesso allestisco il possibile per sezioni su una millefori e via di saldatore, per essere un po' tranquillo nelle prove!
Avatar utente
Foto Utentelallax
25 3
 
Messaggi: 25
Iscritto il: 23 gen 2012, 11:09

0
voti

[25] Re: FET logic level, azionamento solenoide tramite PIC.

Messaggioda Foto Utentelallax » 27 gen 2012, 15:46

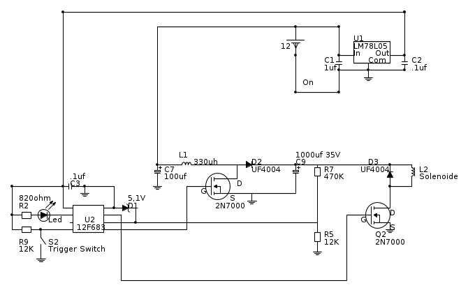
Ho allestito le varie zone separatamente con gli elementi di questo schema,


ho cambiato i Mosfet con 2n7000: http://www.fairchildsemi.com/ds/2N/2N7000.pdf
Nello schema ho indicato più chiaramente Gate, Drain e Source perché la disposizione cambia da mosfet all'altro e volevo essere sicuro di non sbagliare.
Sicuramente la parte di alimentazione è corretta, 5V escono puliti puliti.
Dalla realizzazione il PIC non funziona, nessun segnale al led.
Se chiudo S2, il solenoide si attiva, ma non è gestito del PIC , la tensione in uscita da U1 cala come la tensione della pila, quindi qualcosa è in errore.
C9 si carica a circa 4,5V.

Stamattina nei due negozi della mia città non ho trovato il TC4427 altrimenti avrei tagliato la testa al toro e inserito quello avrebbe dovuto funzionare per forza.
Avatar utente
Foto Utentelallax
25 3
 
Messaggi: 25
Iscritto il: 23 gen 2012, 11:09

0
voti

[26] Re: FET logic level, azionamento solenoide tramite PIC.

Messaggioda Foto UtenteIsidoroKZ » 27 gen 2012, 15:50

Il segnale ad onda quadra che va a pilotare il primo MOS che duty cycle e che frequenza ha? L'induttore che corrente puo` portare? E` proprio da 330uH?
Per usare proficuamente un simulatore, bisogna sapere molta più elettronica di lui
Plug it in - it works better!
Il 555 sta all'elettronica come Arduino all'informatica! (entrambi loro malgrado)
Se volete risposte rispondete a tutte le mie domande
Avatar utente
Foto UtenteIsidoroKZ
121,2k 1 3 8
G.Master EY
G.Master EY
 
Messaggi: 21059
Iscritto il: 17 ott 2009, 0:00

0
voti

[27] Re: FET logic level, azionamento solenoide tramite PIC.

Messaggioda Foto Utentelallax » 27 gen 2012, 16:12

Alla domanda sul segnale adesso non so rispondere, quel passaggio me lo sono fatto fare e non ho i dati sottomano!
l'induttore è da 330uh e 0,63A max, potrei avere sbagliato a dimensionarlo? è lo stesso che sul circuito base che porta 150V a C9 non ha problemi.
Due prove partendo da circuito spento:
- solenoide collegato.
Collegando l'alimentazione 12V, il solenoide si attiva e disattiva con una certa frequenza regolare, tic tic tic eccetera.
- solenoide scollegato
C9 si carica gradualmente in una decina di secondi fino a 23-24V circa, coerenti con il dato inserito nel software, 0xa3. Se collego il solenoide riprende a scaricare con rapida frequenza, e C9 tende a ritornare carico. Se chiudo S2 scarica in un colpo solo tutto C9 e il ciclo di carica di C9 non riprende.
Avatar utente
Foto Utentelallax
25 3
 
Messaggi: 25
Iscritto il: 23 gen 2012, 11:09

0
voti

[28] Re: FET logic level, azionamento solenoide tramite PIC.

Messaggioda Foto Utentelallax » 28 gen 2012, 10:00

Ricontrollando ho messo a posto il led, era solo montato con la polarità invertita.
Potrebbe essere un errore nel software: per la versione del circuito con il TC4427A usavo un listato molto più ricco di funzioni, c'era un altro switch di sicurezza e una routine in avvio che prevedeva una funzione test per il solenoide che lo azionava a metà tensione per "sentire" se funzionava o meno in maniera veloce.
Provando il mio programma ridotto con la board più completa C9 si carica correttamente a 24 V, tensione stabilita da VRCON, il led lampeggia e si spegne correttamente quando S2 si chiude, ma certe volte il ciclo di carica non riprende subito dopo, e devo staccare l'alimentazione e ripartire. Devo capire perché, se è un problema del MOS 2N7000 o del software.
Avatar utente
Foto Utentelallax
25 3
 
Messaggi: 25
Iscritto il: 23 gen 2012, 11:09

0
voti

[29] Re: FET logic level, azionamento solenoide tramite PIC.

Messaggioda Foto UtenteIsidoroKZ » 28 gen 2012, 10:14

Il 2N7000 ha una resistenza di canale elevata, dalle parti di un paio di ohm. Prova a usare un MOS migliore, eventualmente logic level.

Il partitore che misura la tensione di uscita non mi convince: qual e` la tensione di soglia del micro? La si puo` programmare? Come fa il sw a regolare la tensione di uscita? Frequenza e durata dell'impulso generato?

Quanta tensione e corrente richiede il solenoide?
Per usare proficuamente un simulatore, bisogna sapere molta più elettronica di lui
Plug it in - it works better!
Il 555 sta all'elettronica come Arduino all'informatica! (entrambi loro malgrado)
Se volete risposte rispondete a tutte le mie domande
Avatar utente
Foto UtenteIsidoroKZ
121,2k 1 3 8
G.Master EY
G.Master EY
 
Messaggi: 21059
Iscritto il: 17 ott 2009, 0:00

0
voti

[30] Re: FET logic level, azionamento solenoide tramite PIC.

Messaggioda Foto Utentelallax » 28 gen 2012, 11:18

IsidoroKZ ha scritto:Il 2N7000 ha una resistenza di canale elevata, dalle parti di un paio di ohm. Prova a usare un MOS migliore, eventualmente logic level.


Il 2N7000 dovrebbe essere logic level almeno così dice il datasheet, altrimenti ho in casa IRLU120NPBF.

Il partitore che misura la tensione di uscita non mi convince: qual e` la tensione di soglia del micro? La si puo` programmare? Come fa il sw a regolare la tensione di uscita? Frequenza e durata dell'impulso generato?

R7 manda al Pin 6 un valore proporzionale alla tensione in C9. Il comparatore interno del PIC viene usato per mantenere il livello massimo stabilito e mi sembra funzioni, all'accensione carica fino a VRCON.

Ti scrivo cosa mi ha risposto la persona che mi ha aiutato in questa parte:
The PIC CCP module provides the pulse for the SMPS. The pulse remains high for 9
microseconds with a total period of 35 microseconds. A routine named ChargeLoop operates the
SMPS. The charge voltage is set by clearing and setting the CCPR1L byte which turns on and
off the PWM pulse. The TMR2 timer is used by the CCP module.
The Comparator module controls the fully charged voltage level. The voltage divider provides
feedback voltage to the comparator that is proportional to the capacitor, C9, voltage. When this
feedback reports that C9 is charged, the charging pulse is turned off. As the C9 voltage drops,
the charging pulse is turned back on.
The comparator uses the internal, high voltage reference range.


Quanta tensione e corrente richiede il solenoide?


Il solenoide deve sviluppare certa forza ad una certa corsa.
Se non sbaglio una formula per valutare la forza che esprime il solenoide è: 0,5 X Capacità Condensatore X (volt al quadrato) , al momento uso un condensatore da 1000uf 35V, a cui mando 24Volt tramite VRCON=0xa3.
Più empiricamente fino a 20V il solenoide ha ancora la forza necessaria, 24 V è leggermente più alto come margine di sicurezza.
Avatar utente
Foto Utentelallax
25 3
 
Messaggi: 25
Iscritto il: 23 gen 2012, 11:09

PrecedenteProssimo

Torna a Elettronica generale

Chi c’è in linea

Visitano il forum: Nessuno e 54 ospiti