Dubbio su alimentatore
Moderatori:
carloc,
g.schgor,
BrunoValente,
IsidoroKZ
17 messaggi
• Pagina 2 di 2 • 1, 2
0
voti
Good job! Micro lo puoi indicare con u, e il simbolo di volt e` MAIUSCOLO!
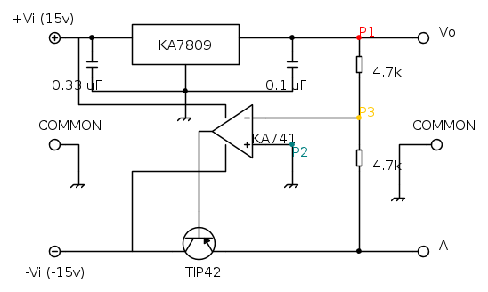
Nello schema sotto:
Misurandole rispetto al nodo COMMON,
Che tensione ha il punto P1? Perche'?
Che tensione ha il punto P2? Perche'?
Che tensione ha il punto P3? Perche'?
Nello schema sotto:
Misurandole rispetto al nodo COMMON,
Che tensione ha il punto P1? Perche'?
Che tensione ha il punto P2? Perche'?
Che tensione ha il punto P3? Perche'?
Per usare proficuamente un simulatore, bisogna sapere molta più elettronica di lui
Plug it in - it works better!
Il 555 sta all'elettronica come Arduino all'informatica! (entrambi loro malgrado)
Se volete risposte rispondete a tutte le mie domande
Plug it in - it works better!
Il 555 sta all'elettronica come Arduino all'informatica! (entrambi loro malgrado)
Se volete risposte rispondete a tutte le mie domande
0
voti
Non ho nessun valore in quei punti.
Devo solo trovare la tensione sul punto A e sapere a cosa serve il transistor.
Devo solo trovare la tensione sul punto A e sapere a cosa serve il transistor.
2
voti
Il TIP42 serve a farti prendere un brutto voto all'interrogazione.
Qui non si danno le soluzioni, al piu` si insegna a ragionare. Visto che la cosa non ti interessa, chiudo qui.
Qui non si danno le soluzioni, al piu` si insegna a ragionare. Visto che la cosa non ti interessa, chiudo qui.
Per usare proficuamente un simulatore, bisogna sapere molta più elettronica di lui
Plug it in - it works better!
Il 555 sta all'elettronica come Arduino all'informatica! (entrambi loro malgrado)
Se volete risposte rispondete a tutte le mie domande
Plug it in - it works better!
Il 555 sta all'elettronica come Arduino all'informatica! (entrambi loro malgrado)
Se volete risposte rispondete a tutte le mie domande
2
voti
baccuz ha scritto:Non ho nessun valore in quei punti.
Devo solo trovare la tensione sul punto A e sapere a cosa serve il transistor.
Sarebbe molto semplice darti le risposta giuste ma così tu non impareresti nulla e non è quello che vogliamo...e non dovresti volerlo nemmeno tu.
-

BrunoValente
39,6k 7 11 13 - G.Master EY

- Messaggi: 7796
- Iscritto il: 8 mag 2007, 14:48
0
voti
BrunoValente ha scritto:...ma lo hai fatto arrabbiare
E devo ammettere che non ci vuole molto
Per usare proficuamente un simulatore, bisogna sapere molta più elettronica di lui
Plug it in - it works better!
Il 555 sta all'elettronica come Arduino all'informatica! (entrambi loro malgrado)
Se volete risposte rispondete a tutte le mie domande
Plug it in - it works better!
Il 555 sta all'elettronica come Arduino all'informatica! (entrambi loro malgrado)
Se volete risposte rispondete a tutte le mie domande
17 messaggi
• Pagina 2 di 2 • 1, 2
Chi c’è in linea
Visitano il forum: Google Adsense [Bot] e 99 ospiti

Elettrotecnica e non solo (admin)
Un gatto tra gli elettroni (IsidoroKZ)
Esperienza e simulazioni (g.schgor)
Moleskine di un idraulico (RenzoDF)
Il Blog di ElectroYou (webmaster)
Idee microcontrollate (TardoFreak)
PICcoli grandi PICMicro (Paolino)
Il blog elettrico di carloc (carloc)
DirtEYblooog (dirtydeeds)
Di tutto... un po' (jordan20)
AK47 (lillo)
Esperienze elettroniche (marco438)
Telecomunicazioni musicali (clavicordo)
Automazione ed Elettronica (gustavo)
Direttive per la sicurezza (ErnestoCappelletti)
EYnfo dall'Alaska (mir)
Apriamo il quadro! (attilio)
H7-25 (asdf)
Passione Elettrica (massimob)
Elettroni a spasso (guidob)
Bloguerra (guerra)


