Cos'è ElectroYou | Login Iscriviti

ElectroYou - la comunità dei professionisti del mondo elettrico

FET logic level, azionamento solenoide tramite PIC.

Elettronica lineare e digitale: didattica ed applicazioni

Moderatori: Foto Utentecarloc, Foto Utenteg.schgor, Foto UtenteBrunoValente, Foto UtenteIsidoroKZ

2
voti

[31] Re: FET logic level, azionamento solenoide tramite PIC.

Messaggioda Foto Utentecarloc » 28 gen 2012, 11:48

Secondo me se:

* appena alimentato carica il condenstore
* dopo un scarica nel solenoide delle volte si blocca, delle volte ricarica correttamente
* se si blocca si deve resettare tutto

è un disturbo dalla parte di potenza che va a "impallare" il uP, certo se lo stai provando su breadboard la cosa che mi stupisce è che ogni tanto funzioni :mrgreen:

credo che se non fai un montaggio con layout ben fatto non ne esci :D
Se ti serve il valore di beta: hai sbagliato il progetto!
Avatar utente
Foto Utentecarloc
33,8k 6 11 13
G.Master EY
G.Master EY
 
Messaggi: 2153
Iscritto il: 7 set 2010, 19:23

0
voti

[32] Re: FET logic level, azionamento solenoide tramite PIC.

Messaggioda Foto Utentelallax » 28 gen 2012, 12:52

Non sapevo che la breadboard potesse essere problematica, per adesso ho isolato l'alimentazione saldandola su millefori, con tre uscite che banno alla breadboard: 12V, 5V, GND; il chip e i due MOS saldati su millefori, dalla bread board ho D3, il solenoide L2.
Devo fare una millefori completa o devo proprio passare alla basetta in rame per fare le prove con sicurezza?
Grazie.
Avatar utente
Foto Utentelallax
25 3
 
Messaggi: 25
Iscritto il: 23 gen 2012, 11:09

0
voti

[33] Re: FET logic level, azionamento solenoide tramite PIC.

Messaggioda Foto UtenteLelettrico » 28 gen 2012, 13:26

Nope
Foto Utentecarloc:
è un disturbo dalla parte di potenza che va a "impallare" il uP

Non vedo altra ragione ...
Avatar utente
Foto UtenteLelettrico
2.458 1 4 6
Master
Master
 
Messaggi: 1108
Iscritto il: 13 set 2010, 12:24

5
voti

[34] Re: FET logic level, azionamento solenoide tramite PIC.

Messaggioda Foto Utentecarloc » 28 gen 2012, 17:26

Se ben fatto un circuito così lavora tranquillamente anche su basetta forata...
non è facile dare una ricetta universale, comunque in linea di principio si deve pensare che ogni filo di collegamento non è un filo ideale, ha una resistenza ed un induttanza e se ci passa una corrente "forte" darà una caduta di tensione non trascurabile. Questo può non portare problemi al circuito di potenza in se ma se alla fine dello stesso filo ci sono un circuito di potenza e un uP...la guerra è assicurata.

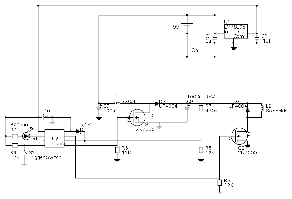
La prima cosa da fare è lo star-gounding, tutte le masse riportate in uno stesso punto, dove fisicamente arriva l'alimentazione. Lo stesso per il +12V...qualcosa del genere


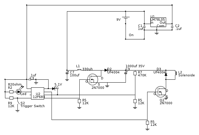
Poi si deve cercare di ridurre le aree delle maglie dove circolano correnti elevate/veloci, esempio

così diminuisce l'induttanza parassita e quindi anche il flusso magnetico generato -che può andare ad indurre disturbi "in giro"

e poi tante altre cose ... tra cui la "qualità" degli elettrolitici e quei gate collegati direttamente al uP di cui però avete già parlato.... delle variazioni rapide di VDS "passano" dalla CDG e arrivano così dirette al uP :(
Se ti serve il valore di beta: hai sbagliato il progetto!
Avatar utente
Foto Utentecarloc
33,8k 6 11 13
G.Master EY
G.Master EY
 
Messaggi: 2153
Iscritto il: 7 set 2010, 19:23

0
voti

[35] Re: FET logic level, azionamento solenoide tramite PIC.

Messaggioda Foto UtenteLelettrico » 28 gen 2012, 18:43

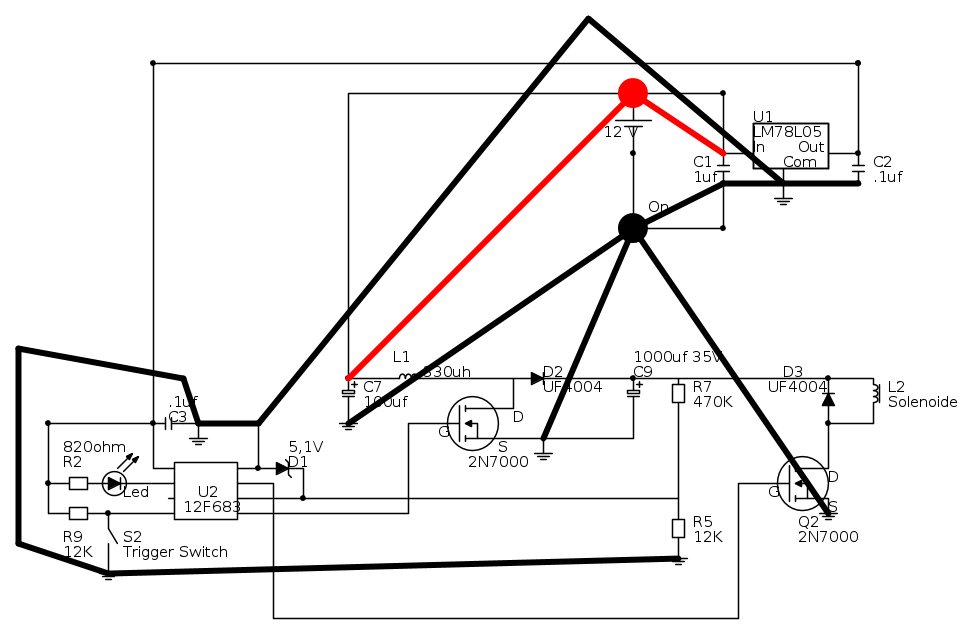
Sui Gate ... ha messo dei MOS da 10-20 pF quindi meglio di cosi' penso sia difficile fare. Se a colpi va e poi non va, piu' che un impallo seguito da reset non vedo. Molto esplicativi i disegni. :ok:
Avatar utente
Foto UtenteLelettrico
2.458 1 4 6
Master
Master
 
Messaggi: 1108
Iscritto il: 13 set 2010, 12:24

0
voti

[36] Re: FET logic level, azionamento solenoide tramite PIC.

Messaggioda Foto Utentelallax » 29 gen 2012, 19:18

Ho rifatto tutto per bene su millefori, e cambiato un dettaglio software, il tutto funziona.
Ma, inizialmente si incanta, come se Q2 quando riceve l'impulso di scarica si incanta.
Allora al gate ho collegato una Resistenza da 12K che porta al GND, in modo da essere sicuro che si attivi solo quando gli arriva il segnale dal PIC: funziona (praticamente perfetto), ma tempo 4-5 click l'2N7000 è diventato rovente, e si è fritto anche il PIC... Con gli altri mosfet che ho nominato non funziona niente invece.
Avatar utente
Foto Utentelallax
25 3
 
Messaggi: 25
Iscritto il: 23 gen 2012, 11:09

0
voti

[37] Re: FET logic level, azionamento solenoide tramite PIC.

Messaggioda Foto Utentelallax » 30 gen 2012, 17:35

Con questa schema, connettendo tramite resistenza 12K i gate a GND, il circuito funziona, i mosfet non si bruciano dopo poco, restano freddi. non so se dipenda da un dettaglio software o dalla natura di Q2: alla chiusura di S2, il PIC manda un segnale a Q2, scaricando il contenuto del Condensatore C9 dentro il solenoide; la scarica dura 8ms. Verificando il tensione in C9 durante la scarica, non si avvicina a zero ma cala di solo 2-3V (esempio 23V-20V, 0 32V-30V circa), e non basta ad azionare il solenoide con la forza richiesta.
Brutalmente, caricando un condensatore a 20V 1000uf, e connettendo i capid el solenoide, questo scarica tutti i volt contenuti e aziona correttamente il solenoide, quindi per certo 20V bastano.

Lo stesso tempo sopra 8ms basta con la board più complessa delle pagine precedenti, quindi penso che l'imputato maggiore sia Q2, 2N7000, che parametro dovrei guardare per capire dove sbaglio?

Avatar utente
Foto Utentelallax
25 3
 
Messaggi: 25
Iscritto il: 23 gen 2012, 11:09

0
voti

[38] Re: FET logic level, azionamento solenoide tramite PIC.

Messaggioda Foto UtenteIsidoroKZ » 30 gen 2012, 17:43

Se devi mettere le R da 12kohm credo abbia un problema di sw, che lascia le uscite aperte.

Perche' la scarica dura solo 8ms? Poi il micro apre il MOS?

Avevo gia chiesto corrente richiesta e resistenza del solenoide.

Per i MOS ti avevo gia` detto che in 2N7000 hanno una resistenza di canale elevata, prova a usarne di migliori.
Per usare proficuamente un simulatore, bisogna sapere molta più elettronica di lui
Plug it in - it works better!
Il 555 sta all'elettronica come Arduino all'informatica! (entrambi loro malgrado)
Se volete risposte rispondete a tutte le mie domande
Avatar utente
Foto UtenteIsidoroKZ
121,2k 1 3 8
G.Master EY
G.Master EY
 
Messaggi: 21059
Iscritto il: 17 ott 2009, 0:00

0
voti

[39] Re: FET logic level, azionamento solenoide tramite PIC.

Messaggioda Foto Utentelallax » 30 gen 2012, 17:55

Nell'altra board, quella con il TC4427A funziona anche senza R da 12K, pensavo ad un problema di MOS più che di software.

La scarica dura 8ms perché bastavano con l'altra board, si dopo il micro apre il MOS. Vorrei capire come mai da una parte 8ms bastano per "svuotare" C9 e qui no.

Per il solenoide so che tensione gli serve per funzionare nel mio caso, 20V 1000uf, la corrente necessaria come la trovo?
datasheet:
Immagine

2N7000 hanno una resistenza di canale elevata

è indicata come "resistenza massima drain source" nei dati?
Avatar utente
Foto Utentelallax
25 3
 
Messaggi: 25
Iscritto il: 23 gen 2012, 11:09

0
voti

[40] Re: FET logic level, azionamento solenoide tramite PIC.

Messaggioda Foto Utentelallax » 30 gen 2012, 18:30

Ho provato ad alzare fino a 64ms il tempo di scarica, sul multimetro leggo 24 V di differenza adesso (da 32V a 8V), che teoricamente sarebbero sufficienti per raggiungere la forza necessaria (= 20V), ma nella realtà il solenoide non ce la fa.
Avatar utente
Foto Utentelallax
25 3
 
Messaggi: 25
Iscritto il: 23 gen 2012, 11:09

PrecedenteProssimo

Torna a Elettronica generale

Chi c’è in linea

Visitano il forum: Nessuno e 60 ospiti