Circuito che ogni 5 minuti inverte la polarità
Moderatori:
carloc,
g.schgor,
BrunoValente,
IsidoroKZ
43 messaggi
• Pagina 3 di 5 • 1, 2, 3, 4, 5
0
voti
marco438 ha scritto:E perche' no?
Vediamo questo circuito, ormai ci hai incuriosito.
si possono inserire solo con fidocad?...io l'ho fatto con NI Multisim 11.0....come faccio a postarlo?
0
voti
Ciao Marco, ho assemblato il circuito, e non c'è nessun problema senza carico .. quando però provo a collegare il motore, dopo uno scambio la bobina sembra uscire pazza.. non ho ancora messo il diodo in antiparallelo alla bobina... sarà questo il problema? pensi che andrà anche un diodo in antiparallelo al motore? (siccome il motore inverte polarità però ne dubito).. sto uscendo pazzo!
Grazie in anticipo
Grazie in anticipo
-

futuredj95
11 1 5 - New entry

- Messaggi: 96
- Iscritto il: 29 dic 2010, 22:04
0
voti
Al post n.16, dopo aver visto il tuo circuito, ho specificato quello che era in grado di fare e tu ha risposto che i tempi ti andavano bene.
Ora, se hai collegato al circuito un rele' doppio scambio (almeno penso sia cosi') per invertire la polarita' del motore, quest'ultimo ricevera' il comando di inversione per due volte in un secondo.
E' naturale quindi che si comporti in quel modo.
Avresti dovuto essere piu' chiaro; ora dimmi esattamente quello che deve fare questo motore e vediamo di rimediare. E metti subito il diodo di protezione in parallelo al rele'.
Ora, se hai collegato al circuito un rele' doppio scambio (almeno penso sia cosi') per invertire la polarita' del motore, quest'ultimo ricevera' il comando di inversione per due volte in un secondo.
E' naturale quindi che si comporti in quel modo.
Avresti dovuto essere piu' chiaro; ora dimmi esattamente quello che deve fare questo motore e vediamo di rimediare. E metti subito il diodo di protezione in parallelo al rele'.
marco
0
voti
No, c'era un errore di battitura nei valori, invece di 10uF era 100uf..quindi, dopo sei secondi avviene la prima inversione.. quando cerca di ritornare, il relè sembra uscire pazzo!Il relè è un doppio scambio. appena trovo il diodo lo metto.
il funzionamento è semplice: quando il relè riceve l'impulso, quest'ultimo cambia i contatti NO e NC..per far cambiare polarità,questi contatti devono essere"incrociati"( NO+ con NC- e viceversa)..ora, fino a quando do il comando a mano, il relè funziona alla perfezione .. quando quest'ultimo è senza carico funziona esattamente come dovrebbe.Cosa c'è che non va?
-

futuredj95
11 1 5 - New entry

- Messaggi: 96
- Iscritto il: 29 dic 2010, 22:04
0
voti
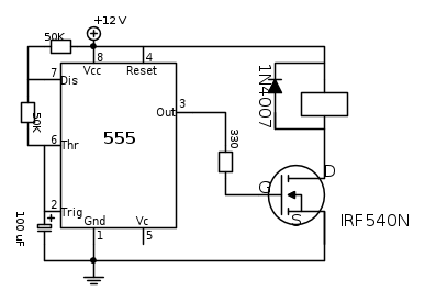
Schema del Relè
Schema del circuito con valori corretti
Schema del circuito con valori corretti
-

futuredj95
11 1 5 - New entry

- Messaggi: 96
- Iscritto il: 29 dic 2010, 22:04
0
voti
Allora, ho inserito il diodo.. la situazione è migliorata, ma prima di scambiare polarità si comporta (anche se molto di meno) allo stesso modo. Prima non riusciva completamente a invertire 

-

futuredj95
11 1 5 - New entry

- Messaggi: 96
- Iscritto il: 29 dic 2010, 22:04
43 messaggi
• Pagina 3 di 5 • 1, 2, 3, 4, 5
Chi c’è in linea
Visitano il forum: Nessuno e 41 ospiti

Elettrotecnica e non solo (admin)
Un gatto tra gli elettroni (IsidoroKZ)
Esperienza e simulazioni (g.schgor)
Moleskine di un idraulico (RenzoDF)
Il Blog di ElectroYou (webmaster)
Idee microcontrollate (TardoFreak)
PICcoli grandi PICMicro (Paolino)
Il blog elettrico di carloc (carloc)
DirtEYblooog (dirtydeeds)
Di tutto... un po' (jordan20)
AK47 (lillo)
Esperienze elettroniche (marco438)
Telecomunicazioni musicali (clavicordo)
Automazione ed Elettronica (gustavo)
Direttive per la sicurezza (ErnestoCappelletti)
EYnfo dall'Alaska (mir)
Apriamo il quadro! (attilio)
H7-25 (asdf)
Passione Elettrica (massimob)
Elettroni a spasso (guidob)
Bloguerra (guerra)




