grazie per le risposte più tardi vi posterò uno schema di quel che vorrei realizzare
Daniele
16F84 e I2C ds1307 eccitare due relè ogni 60 secondi
Moderatore:
Paolino
46 messaggi
• Pagina 4 di 5 • 1, 2, 3, 4, 5
0
voti
Salve a tutti ecco che vi descrivo il mio problema.
ho la necessità di pilotare 4 orologi a parete della Solari Udine. questi modelli sono orologi particolari poiché non sono dotati del circuito che genera il tempo ma sono delle semplici bobine a 24 volt in Corrente continua.
Hanno un assorbimento irrisorio ma non per questo voglio rinunciare ad utilizzare i relè. ( potrei in futuro aggiungere nuovi pezzi alla mia collezione )
Per poter funzionare e quindi muovere le lancette o scorrere le palette questi orologi necessitano di un impulso di circa 1 secondo. Ricevuto l'impulso avanzano di un PASSO e quindi di 1 minuto. Per potersi muovere successivamente è necessario un nuovo impulso ma questa volta a polarità invertita.
in pratica
per avanzare in mueri pari la polarità è + e -
per avanzare i numeri dispari la polarità è - e +
da qui l'idea di usare due relè le cui due uscite dei contatti n.a. si trovino invertite.
i due relè non si azioneranno mai contemporaneamente ( altrimente andrebbe in corto il circuito ) e con due semplici impulsi si risolve la questione.
il problema è trovare un DISPOSITIVO che però azioni questi due relè in maniera PUNTUALE poiché è da questo che ne deriva la sua precisione.
ecco cosa ho realizzato e voglio utilizzare per il mio scopo.
Per rendere tutto questo PRECISO ho deciso di affidarmi ad un RTC ovvero un real time clock il quale sebbene non sia temostatato è di sicuro di una precisione più che buona.
In particolare la scelta è ricaduta sull'integrato DS1307 ( pdf http://datasheets.maxim-ic.com/en/ds/DS1307.pdf )
Il problema di questo integrato è che per poter funzionare deve essere prima Settato sull'orario esatto e per farlo bisogna comunicarglielo via I2C o con un arduino o con un progetto dedicato.
Visto che mi piace parecchio e sopratutto visto che vorrei realizzare una centralina PILOTA che comandi tutti qeusti miei orologi ho deciso di creare un orologio centrale che pilotato dal DS1307 e da una PIC 16F877a mi mostri l'ora e la data oltre al fatto di poter settare l'ora ( e quindi il DS1307 )
ecco cosa ho realizzato
questo orologio ha la caratteristica di essere predisposto per "distribuire" il segnale I2C poiché sotto la sua PIC c'è un connettore da 4 pin da cui escono l'alimentazione + e - a 5 volt e i due segnali SCL ed SDA per poter comunicare con altri dispositivi ai quali occorre la data.
ho la necessità di pilotare 4 orologi a parete della Solari Udine. questi modelli sono orologi particolari poiché non sono dotati del circuito che genera il tempo ma sono delle semplici bobine a 24 volt in Corrente continua.
Hanno un assorbimento irrisorio ma non per questo voglio rinunciare ad utilizzare i relè. ( potrei in futuro aggiungere nuovi pezzi alla mia collezione )
Per poter funzionare e quindi muovere le lancette o scorrere le palette questi orologi necessitano di un impulso di circa 1 secondo. Ricevuto l'impulso avanzano di un PASSO e quindi di 1 minuto. Per potersi muovere successivamente è necessario un nuovo impulso ma questa volta a polarità invertita.
in pratica
per avanzare in mueri pari la polarità è + e -
per avanzare i numeri dispari la polarità è - e +
da qui l'idea di usare due relè le cui due uscite dei contatti n.a. si trovino invertite.
i due relè non si azioneranno mai contemporaneamente ( altrimente andrebbe in corto il circuito ) e con due semplici impulsi si risolve la questione.
il problema è trovare un DISPOSITIVO che però azioni questi due relè in maniera PUNTUALE poiché è da questo che ne deriva la sua precisione.
ecco cosa ho realizzato e voglio utilizzare per il mio scopo.
Per rendere tutto questo PRECISO ho deciso di affidarmi ad un RTC ovvero un real time clock il quale sebbene non sia temostatato è di sicuro di una precisione più che buona.
In particolare la scelta è ricaduta sull'integrato DS1307 ( pdf http://datasheets.maxim-ic.com/en/ds/DS1307.pdf )
Il problema di questo integrato è che per poter funzionare deve essere prima Settato sull'orario esatto e per farlo bisogna comunicarglielo via I2C o con un arduino o con un progetto dedicato.
Visto che mi piace parecchio e sopratutto visto che vorrei realizzare una centralina PILOTA che comandi tutti qeusti miei orologi ho deciso di creare un orologio centrale che pilotato dal DS1307 e da una PIC 16F877a mi mostri l'ora e la data oltre al fatto di poter settare l'ora ( e quindi il DS1307 )
ecco cosa ho realizzato
questo orologio ha la caratteristica di essere predisposto per "distribuire" il segnale I2C poiché sotto la sua PIC c'è un connettore da 4 pin da cui escono l'alimentazione + e - a 5 volt e i due segnali SCL ed SDA per poter comunicare con altri dispositivi ai quali occorre la data.
- Allegati
-
- schema DS1307
- 2688.gif (6.43 KiB) Osservato 4723 volte
0
voti
... continua ...
ecco chi ha realizzato cosa ne ha fatto allogginadolo su una scheda che necessitava di ora via I2C
quindi dov'è chi ha detto che il DS 1307 non può comunicare con 2 micro differenti contemporaneamente ?
vabbè
ora io vorrei realizzare un semplice circuito dove
PARTENDO DA UN SEGNALE I2C VENGANO ECCITATI DUE RELè OGNI 60 SECONDI
ecco chi ha realizzato cosa ne ha fatto allogginadolo su una scheda che necessitava di ora via I2C
quindi dov'è chi ha detto che il DS 1307 non può comunicare con 2 micro differenti contemporaneamente ?
vabbè
ora io vorrei realizzare un semplice circuito dove
PARTENDO DA UN SEGNALE I2C VENGANO ECCITATI DUE RELè OGNI 60 SECONDI
0
voti
Da qui l'idea di usare inizialmente un 16F84 visto che il prgetto ( da profano ) sembrava una cosa semplice
( ricordate che se sapevo non chiedevo - lo so che in italiano si dice se avessi saputo non avrei chiesto ma Biscardi docet )
allora cosa ho fatto ????
googlendo e rigooglando mi sono trovato davanti a http://www.instructables.com/id/Lunchtime-Clock/
questo tipo aveva fatto una cosa al 90% uguale a quella che serviva al caso mio e siccoma usava un ATMEL168
ho detto: perché non usare un ATMEL 168 ??
ora qui è successo il finimondo ( qui sul forum )
San Tommaso è risorto e ha detto che non poteva funzionare.
ora io non sono una cima ma credo che nessun individuo sano di mente avrebbe fatto una CA XXX TA enorme e ne avrebbe pubblicato step dopo step come ripeterla magari includendo le foto e le istruzioni pertanto visto che altri hanno ripetuto la cosa e gli ha funzionato, allo stato sono più portato a pensare che la baggianata non è di chi ha fatto lo schema.. ( da qui vi chiedo rispondetemi con cose certe non sparate a zero e basta se non sapete... a non sapere nulla già ci sto io qui )
ora in difinitiva il circuito pilota cell'ho
devo solo modificare l'uscita del ponte H con due BC337
sbaglio in qualcosa ???
qui vi chiedo c'è dell'atro ?
perché dite che non funzionerà ???
grazie mille per l'aiuto
Daniele
( ricordate che se sapevo non chiedevo - lo so che in italiano si dice se avessi saputo non avrei chiesto ma Biscardi docet )
allora cosa ho fatto ????
googlendo e rigooglando mi sono trovato davanti a http://www.instructables.com/id/Lunchtime-Clock/
questo tipo aveva fatto una cosa al 90% uguale a quella che serviva al caso mio e siccoma usava un ATMEL168
ho detto: perché non usare un ATMEL 168 ??
ora qui è successo il finimondo ( qui sul forum )
San Tommaso è risorto e ha detto che non poteva funzionare.
ora io non sono una cima ma credo che nessun individuo sano di mente avrebbe fatto una CA XXX TA enorme e ne avrebbe pubblicato step dopo step come ripeterla magari includendo le foto e le istruzioni pertanto visto che altri hanno ripetuto la cosa e gli ha funzionato, allo stato sono più portato a pensare che la baggianata non è di chi ha fatto lo schema.. ( da qui vi chiedo rispondetemi con cose certe non sparate a zero e basta se non sapete... a non sapere nulla già ci sto io qui )
ora in difinitiva il circuito pilota cell'ho
devo solo modificare l'uscita del ponte H con due BC337
sbaglio in qualcosa ???
qui vi chiedo c'è dell'atro ?
perché dite che non funzionerà ???
grazie mille per l'aiuto
Daniele
0
voti
Lascia perdere le polemiche che fanno solo perdere tempo ed andiamo avanti.
Il mio consiglio è di lasciar perdere i relè, soprattutto se hai bisogno di precisione con i tempi.
Quello che non mi è chiaro è:
1) Vuoi comandare il clock degli orologi con i relè?
Mi sembrerebbe strano ma in tal caso lascia perdere, non funzionerebbe.. Dovrebbe bastare il clock del DS1307.
2) Se non è il clock, che tipo di entrata vuoi commutare di questi orologi a parte, aiutandoti con i relè? Una entrata di selezione?
Mi puoi chiarire quello che non ho capito per favore? Magari aiutati con uno schema fatto in Fidocad.
Spiega anche a che tensione lavorano questi orologi.
Con circuiti logici digitali non usare i relè tra di loro, usa le porte logiche.
Il mio consiglio è di lasciar perdere i relè, soprattutto se hai bisogno di precisione con i tempi.
Quello che non mi è chiaro è:
1) Vuoi comandare il clock degli orologi con i relè?
Mi sembrerebbe strano ma in tal caso lascia perdere, non funzionerebbe.. Dovrebbe bastare il clock del DS1307.
2) Se non è il clock, che tipo di entrata vuoi commutare di questi orologi a parte, aiutandoti con i relè? Una entrata di selezione?
Mi puoi chiarire quello che non ho capito per favore? Magari aiutati con uno schema fatto in Fidocad.
Spiega anche a che tensione lavorano questi orologi.
Con circuiti logici digitali non usare i relè tra di loro, usa le porte logiche.
0
voti
si certo
tutto il circuito funziona a 5 volt se consideriamo i relè invece arriviamo a 12 volt ( le bobine )
gli orologio che devo pilotare invece hanno una bonia che funziona a 24 volt
i relè pilotati dall'I2C devono commutare i 24 volt sulle bobine dei miei orologi da parte
io devo fare una cosa come questa ( identica solo che pilotata dal mio orologio che ha il tempo in I2C )
http://www.iw1axr.eu/articoliEF/Centralina_orologio.pdf
più chiaro di così si muore
grazie mille
Daniele
tutto il circuito funziona a 5 volt se consideriamo i relè invece arriviamo a 12 volt ( le bobine )
gli orologio che devo pilotare invece hanno una bonia che funziona a 24 volt
i relè pilotati dall'I2C devono commutare i 24 volt sulle bobine dei miei orologi da parte
io devo fare una cosa come questa ( identica solo che pilotata dal mio orologio che ha il tempo in I2C )
http://www.iw1axr.eu/articoliEF/Centralina_orologio.pdf
più chiaro di così si muore
grazie mille
Daniele
0
voti
Se non ho capito male gli orologi sono meccanici e quindi non potresti regolarne l' ora.
E' vero questo?
E' vero questo?
"La follia sta nel fare sempre la stessa cosa aspettandosi risultati diversi".
"Parla soltanto quando sei sicuro che quello che dirai è più bello del silenzio".
Rispondere è cortesia, ma lasciare l'ultima parola ai cretini è arte.
"Parla soltanto quando sei sicuro che quello che dirai è più bello del silenzio".
Rispondere è cortesia, ma lasciare l'ultima parola ai cretini è arte.
-

TardoFreak
73,9k 8 12 13 - -EY Legend-

- Messaggi: 15754
- Iscritto il: 16 dic 2009, 11:10
- Località: Torino - 3° pianeta del Sistema Solare
0
voti
si giusto non si regola l'ora ( anche se qualcuno ha un dispositivo a rotella ma non tutti )
l'ora si regola da centrale con impulsi singoli ( altrimenti si accende il tutto all'ora presente nell'orologio )
( mi piacerebbe infatti con il vostro aiuto integrare due pulsanti che via soft richiamano un avanzamento manuale oltre magari a due pulsanti che facciano avanzare l'ora di 1 se entra l'ora legare e di 23 ore se ritorna l'ora solare ma è roba fattibile via soft )
il massimo sarebbe tenere in momoria del chip il numero di avanzamenti da fare in caso di assenza rete, ma devo procedere con ordine
grazie mille
Daniele
l'ora si regola da centrale con impulsi singoli ( altrimenti si accende il tutto all'ora presente nell'orologio )
( mi piacerebbe infatti con il vostro aiuto integrare due pulsanti che via soft richiamano un avanzamento manuale oltre magari a due pulsanti che facciano avanzare l'ora di 1 se entra l'ora legare e di 23 ore se ritorna l'ora solare ma è roba fattibile via soft )
il massimo sarebbe tenere in momoria del chip il numero di avanzamenti da fare in caso di assenza rete, ma devo procedere con ordine
grazie mille
Daniele
0
voti
Allora,
Per fare quello che hai in mente basta un micro, diciamo, "normale". Eviterei il PIC16F84 perché non lo usano neanche più i vecchiacci come me (forse lo usa ancora il cognato di Von Neumann)
Quindi un PIC18 o un ATmega (28 o 40 pin per avere un po' di I/O a disposizione) andrebbero bene anche perché li puoi programmare in C.
Come RTC invece di usare il DS1307 puoi usare il DS1306 che, invece di avere come interfaccia l' I2C-bus si comanda e si legge con la SPI (più semplice da utilizzare anche senza interfaccia, modulando i pin manualmente).
L' RTC lo colleghi ad una batteria, allo spegnimento scrivi nella EEPROM interna l' orario e, al RESET, lo confronti con quello dell' RTC in modo da inviare il giusto numero di impulsi per portarli all' ora desiderata.
Un display LCD delle balle, qualche pulsante per regolare l' ora, due transistor per pilotare i due relè e dovresti essere a posto.
Per fare quello che hai in mente basta un micro, diciamo, "normale". Eviterei il PIC16F84 perché non lo usano neanche più i vecchiacci come me (forse lo usa ancora il cognato di Von Neumann)
Quindi un PIC18 o un ATmega (28 o 40 pin per avere un po' di I/O a disposizione) andrebbero bene anche perché li puoi programmare in C.
Come RTC invece di usare il DS1307 puoi usare il DS1306 che, invece di avere come interfaccia l' I2C-bus si comanda e si legge con la SPI (più semplice da utilizzare anche senza interfaccia, modulando i pin manualmente).
L' RTC lo colleghi ad una batteria, allo spegnimento scrivi nella EEPROM interna l' orario e, al RESET, lo confronti con quello dell' RTC in modo da inviare il giusto numero di impulsi per portarli all' ora desiderata.
Un display LCD delle balle, qualche pulsante per regolare l' ora, due transistor per pilotare i due relè e dovresti essere a posto.
"La follia sta nel fare sempre la stessa cosa aspettandosi risultati diversi".
"Parla soltanto quando sei sicuro che quello che dirai è più bello del silenzio".
Rispondere è cortesia, ma lasciare l'ultima parola ai cretini è arte.
"Parla soltanto quando sei sicuro che quello che dirai è più bello del silenzio".
Rispondere è cortesia, ma lasciare l'ultima parola ai cretini è arte.
-

TardoFreak
73,9k 8 12 13 - -EY Legend-

- Messaggi: 15754
- Iscritto il: 16 dic 2009, 11:10
- Località: Torino - 3° pianeta del Sistema Solare
0
voti
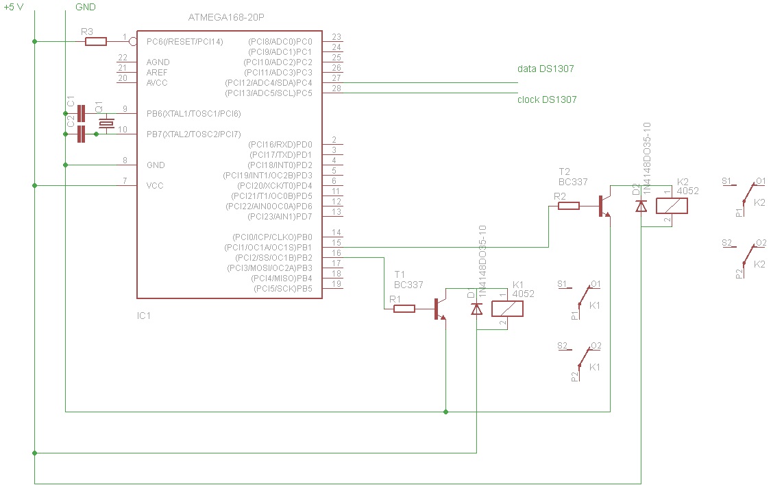
ti ringrazio ma il il display con ds 1307 funzionante e che "sputa fuori SCL e SDA cell'ho già qui davanti a me bello e funzionante ( Lo avrò detto 10 volte ma nessuo mi segue )
io ho bisogno solo di un AGGEGGIO che collegato a SCL e SDA ogni minuto ecciti questi due benedetti relè
così come nello schema
io ho bisogno solo di un AGGEGGIO che collegato a SCL e SDA ogni minuto ecciti questi due benedetti relè
così come nello schema
46 messaggi
• Pagina 4 di 5 • 1, 2, 3, 4, 5
Torna a Firmware e programmazione
Chi c’è in linea
Visitano il forum: Nessuno e 38 ospiti

Elettrotecnica e non solo (admin)
Un gatto tra gli elettroni (IsidoroKZ)
Esperienza e simulazioni (g.schgor)
Moleskine di un idraulico (RenzoDF)
Il Blog di ElectroYou (webmaster)
Idee microcontrollate (TardoFreak)
PICcoli grandi PICMicro (Paolino)
Il blog elettrico di carloc (carloc)
DirtEYblooog (dirtydeeds)
Di tutto... un po' (jordan20)
AK47 (lillo)
Esperienze elettroniche (marco438)
Telecomunicazioni musicali (clavicordo)
Automazione ed Elettronica (gustavo)
Direttive per la sicurezza (ErnestoCappelletti)
EYnfo dall'Alaska (mir)
Apriamo il quadro! (attilio)
H7-25 (asdf)
Passione Elettrica (massimob)
Elettroni a spasso (guidob)
Bloguerra (guerra)

