Buongiorno a tutti, dovrei realizzare un circuito elettronico per azionare 5 relè con temporizzazioni se possibile variabili ma eventualmente anche tutte uguali con due particolarità:
1)Ho bisogno che quando chiudo un contatto mi si ecciti il primo relè e resti eccitato fino a quando si diseccita il 5° relè
2)il circuito si attiva con la chiusura di un contatto e fino alla fine del ciclo, qualunque altro impulso non venga considerato.
ho pensato di usare un cd4017 che ha 10 uscite sequenziali, ma esendo passati 22 anni dalla maturità ed aendo ripreso ora in mano qualche circuito elettronico, mi perdo sulla progettazione.
per visualizzare poi lo stato di funzionamento userei dei led in parallelo ai relè
Se peteste darmi una mano ve ne sarei grato.
Il circuito mi serve per automatizzare il lavaggio di un filtro e l'impulso di start viene dato da un contatto reed a galleggiante.
la sequenza sarebbe questa:
1° relè - Stop pompa (per tutta la durata del ciclo)
2° relè - tempo di svuotamento filtro (qui non serve il relè)
3° relè - apertura saracinesca motorizzata (finecorza con reed che mi manda a massa la base del transistor che controlla il relè
4° relè - apertura elettrovalvola
5° relè - chiusura saracinesca (inversione polarità sul motore e contatto FC con reed come sopra)
finito questo dovrebbe diseccitarsi il primo relè
spero di essere stato chiaro nella spiegazione
Grazie mille
sono riuscito a fare un circuito simile con i 555 scopiazzando da uno schema di Crapella Vittorio ma nonostante l'abbia rifatto ho problemi con eventuali ulteriori chiusure del contatto che mi fanno ripartire il circuito e strani malfunzionamenti che mi azionano 3 relè contamporaneamente.
Relè temporizzati in cascata
Moderatori:
carloc,
g.schgor,
BrunoValente,
IsidoroKZ
0
voti
0
voti
La cosa migliore sarebbe che tu postassi uno schema disegnato in FidoCadj, di quello che hai fatto fino ad ora.
Sara' cosi' possibile correggere eventuali errori.
Sara' cosi' possibile correggere eventuali errori.
marco
0
voti
diciamo che vorrei abbandonare lo schema che mi usa 5 ne555 per uno con 4017 ed al momento non ho realizzato nulla, sono 22 anni che oramai non lavoro più con componenti elettronici e non mi ricordo granchè se non come far lavorare come interruttore un transistor o poco altro...
ahimè se non ci si lavora sempre in un attimo si perdono le conoscenze.
ahimè se non ci si lavora sempre in un attimo si perdono le conoscenze.
0
voti
Ho letto il tuo post e ti do un suggerimento: evita di cimentarti ora in una simile realizzazione, perché si intravedono già molti punti di fallimento, e, se desideri avvicinarti all'elettronica, inizia con piccoli passi, più semplici.
Indubbiamente il successo dipende anche dalla tua costanza ed applicazione, che potrebbe effettivamente esserci e portarti ad un qualche risultato; ma non facendolo da solo.
Segui il precedente suggerimento, comincia a fare lo schema elettrico delle utenze da gestire. Rispondi poi a tutte le seguenti domande:
- a che tensione dovrebbe lavorare il circuito?
- dove sarebbe montato?
- che ambiente dovrebbe essere in grado di sopportare?
- quale sarà la tensione di alimentazione?
- come regolerai i tempi delle singole fasi, sia in fase di prima installazione, di funzionamento e poi in futuro?
Completo l'intervento invitandoti a riflettere molto attentamente attorno al tuo progetto.
Indubbiamente il successo dipende anche dalla tua costanza ed applicazione, che potrebbe effettivamente esserci e portarti ad un qualche risultato; ma non facendolo da solo.
Segui il precedente suggerimento, comincia a fare lo schema elettrico delle utenze da gestire. Rispondi poi a tutte le seguenti domande:
- a che tensione dovrebbe lavorare il circuito?
- dove sarebbe montato?
- che ambiente dovrebbe essere in grado di sopportare?
- quale sarà la tensione di alimentazione?
- come regolerai i tempi delle singole fasi, sia in fase di prima installazione, di funzionamento e poi in futuro?
Completo l'intervento invitandoti a riflettere molto attentamente attorno al tuo progetto.
-

Candy
32,5k 7 10 13 - CRU - Account cancellato su Richiesta utente
- Messaggi: 10123
- Iscritto il: 14 giu 2010, 22:54
0
voti
tensioni di lavoro sono 12V o 5V le ho entrambe (alimentatore ATX dei PC), l'ambiente di lavoro è esterno in una scatola IP57 in ombra non esposta al sole.
i tempi verrebbero regolati tramite trimmer sulla scheda + o - si parla di tempi da 15/20 sec ad azione a parte lo stop della pompa che sarà la somma di tutti gli altri eventi.
I relè che ho già sono da 12V della finder.
il circuito lo realizzerei su una basetta millefori.
pensavo ad uno schema simile a questo:
http://digilander.libero.it/i2viu/varisch4.html#cicli
i tempi verrebbero regolati tramite trimmer sulla scheda + o - si parla di tempi da 15/20 sec ad azione a parte lo stop della pompa che sarà la somma di tutti gli altri eventi.
I relè che ho già sono da 12V della finder.
il circuito lo realizzerei su una basetta millefori.
pensavo ad uno schema simile a questo:
http://digilander.libero.it/i2viu/varisch4.html#cicli
0
voti
Mi pare che lo schema che hai linkato possa andare bene per la tua applicazione; naturalmente andranno regolati tutti i tempi di intervento sulla base della tua necessita'.
Come gia' detto da
Candy ti sara' di aiuto disegnare, come prima cosa, uno schema elettrico del tutto; poi si puo' procedere con le necessarie modifiche.
Come gia' detto da
marco
0
voti
sto cercando di fare il disegno con fidocadj ma non trovo nelle librerie il circuito integrato cd4017
0
voti
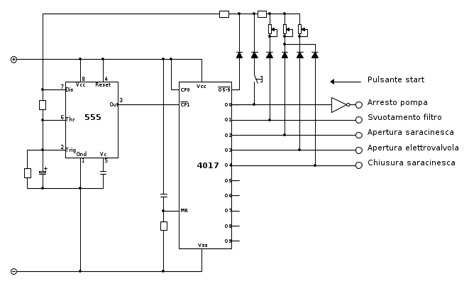
Questo è uno schema di base da cui vorrei partire creato da due schemi di Crapella Vittorio(I2VIU) e cercando di adattarlo ai miei scopi.
Prima cosa ho bisogno che il circuito parta con la chiusura del pulsante e fino alla fine del ciclo sia insensibile ad altre azioni.
Dovrei rendere indipendente la durata del relè 1, il quale deve restarmi chiuso per tutta la durata del ciclo.
Vi ringrazio anticipatamente per l'aiuto che mi darete.
Prima cosa ho bisogno che il circuito parta con la chiusura del pulsante e fino alla fine del ciclo sia insensibile ad altre azioni.
Dovrei rendere indipendente la durata del relè 1, il quale deve restarmi chiuso per tutta la durata del ciclo.
Vi ringrazio anticipatamente per l'aiuto che mi darete.
1
voti
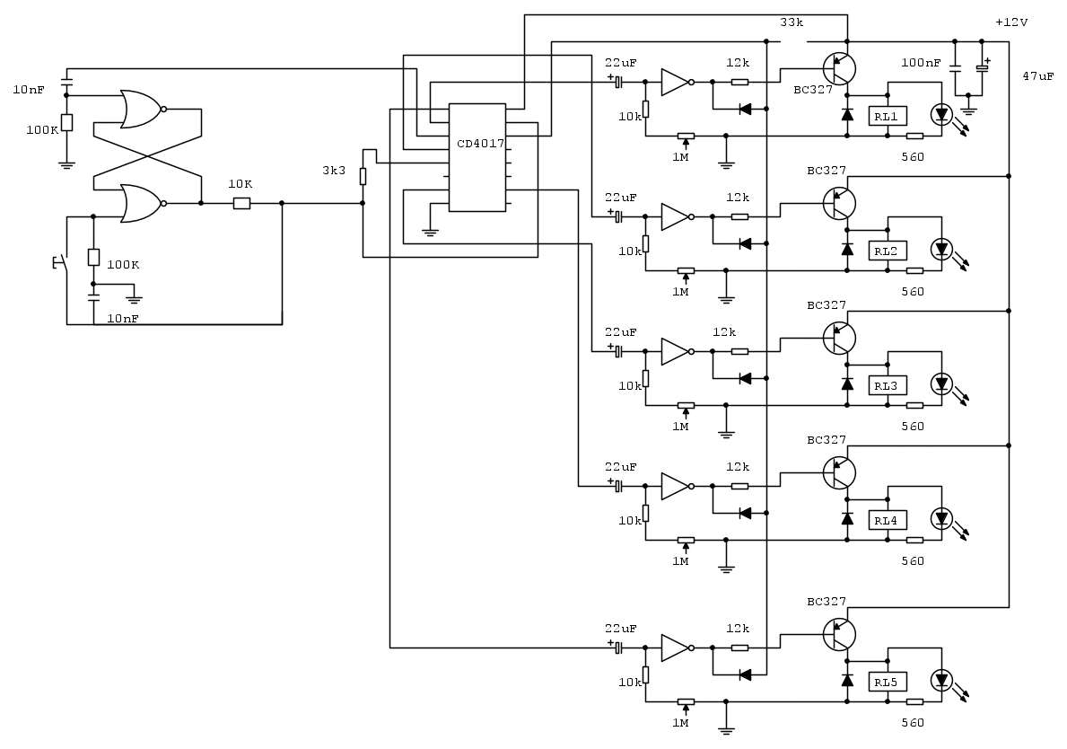
Ciao,
il circuito precedente mi sembra un po' complesso. Ho provato a progettarne uno che usa due integrati (un 555 e un 4017, più una porta NOT sostituibile con un transistor e due resistenze. Il 555 è sostituibile con una porta NOT a trigger di Schmitt e qualche componente esterno, ma penso che in tal caso i tempi sarebbero meno stabili).
Ci sono tre trimmer, il primo per regolare il tempo di svuotamento filtro, il secondo i tempi di apertura/chiusura della saracinesca (li suppongo uguali, ma si possono rendere regolabili in modo indipendente), il terzo il tempo di apertura elettrovalvola.
I tempi di apertura/chiusura della saracinesca vanno regolati appena superiori al tempo effettivo (saranno poi i finecorsa a far diseccitare effettivamente i relè agendo direttamente sulle basi dei transistor pilota).
Vado un po' di fretta e non ho ancora calcolato i valori dei componenti, né disegnato gli stadi di uscita per pilotare i relè.
Comincia a guardare il circuito per dirmi se può andarti bene.
Buona Pasqua

il circuito precedente mi sembra un po' complesso. Ho provato a progettarne uno che usa due integrati (un 555 e un 4017, più una porta NOT sostituibile con un transistor e due resistenze. Il 555 è sostituibile con una porta NOT a trigger di Schmitt e qualche componente esterno, ma penso che in tal caso i tempi sarebbero meno stabili).
Ci sono tre trimmer, il primo per regolare il tempo di svuotamento filtro, il secondo i tempi di apertura/chiusura della saracinesca (li suppongo uguali, ma si possono rendere regolabili in modo indipendente), il terzo il tempo di apertura elettrovalvola.
I tempi di apertura/chiusura della saracinesca vanno regolati appena superiori al tempo effettivo (saranno poi i finecorsa a far diseccitare effettivamente i relè agendo direttamente sulle basi dei transistor pilota).
Vado un po' di fretta e non ho ancora calcolato i valori dei componenti, né disegnato gli stadi di uscita per pilotare i relè.
Comincia a guardare il circuito per dirmi se può andarti bene.
Buona Pasqua

Big fan of ⋮ƎlectroYou! Ausili per disabili e anziani su ⋮ƎlectroYou
Caratteri utili: À È É Ì Ò Ó Ù α β γ δ ε η θ λ μ π ρ σ τ φ ω Ω º ª ² ³ √ ∛ ∜ ₀ ₁ ₂ ₃ ₄ ₅ ₆ ∃ ∄ ∆ ∈ ∉ ± ∓ ∾ ≃ ≈ ≠ ≤ ≥
Caratteri utili: À È É Ì Ò Ó Ù α β γ δ ε η θ λ μ π ρ σ τ φ ω Ω º ª ² ³ √ ∛ ∜ ₀ ₁ ₂ ₃ ₄ ₅ ₆ ∃ ∄ ∆ ∈ ∉ ± ∓ ∾ ≃ ≈ ≠ ≤ ≥
Chi c’è in linea
Visitano il forum: Nessuno e 254 ospiti

Elettrotecnica e non solo (admin)
Un gatto tra gli elettroni (IsidoroKZ)
Esperienza e simulazioni (g.schgor)
Moleskine di un idraulico (RenzoDF)
Il Blog di ElectroYou (webmaster)
Idee microcontrollate (TardoFreak)
PICcoli grandi PICMicro (Paolino)
Il blog elettrico di carloc (carloc)
DirtEYblooog (dirtydeeds)
Di tutto... un po' (jordan20)
AK47 (lillo)
Esperienze elettroniche (marco438)
Telecomunicazioni musicali (clavicordo)
Automazione ed Elettronica (gustavo)
Direttive per la sicurezza (ErnestoCappelletti)
EYnfo dall'Alaska (mir)
Apriamo il quadro! (attilio)
H7-25 (asdf)
Passione Elettrica (massimob)
Elettroni a spasso (guidob)
Bloguerra (guerra)





