si il circuito sarebbe ottimale, pochi componenti e anche facile da realizzare, ti chiedo una cosa che non ho capito, i diodi servono per dare la carica al 555 che così mi fa partire il clock ma non capisco la resistenza tra i primi 2 diodi e gli altri.
per la fine ciclo devo mandare la prima porta libera sul reset? perché così aspetterebbe altrimenti la fine del ciclo.
grazie mille intanto e buona Pasqua.
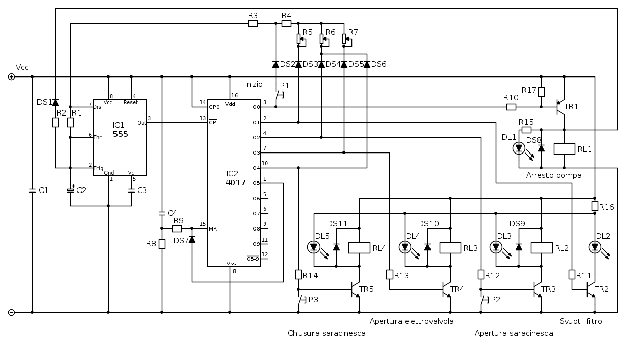
Relè temporizzati in cascata
Moderatori:
carloc,
g.schgor,
BrunoValente,
IsidoroKZ
0
voti
0
voti
raunarde ha scritto:non capisco la resistenza tra i primi 2 diodi e gli altri.
In serie ad ogni trimmer ci dovrebbe essere una resistenza per fissare il tempo minimo. Dalla tua descrizione ho capito che il tempo per ogni fase è compreso tra 15 e 20 secondi, per cui invece di inserire lo stesso valore di resistenza in serie a ciascun trimmer, ho inserito una sola resistenza (R4) in comune a tutti i trimmer.
raunarde ha scritto:per la fine ciclo devo mandare la prima porta libera sul reset? perché così aspetterebbe altrimenti la fine del ciclo.
In un primo momento avevo pensato di sfruttare l'uscita "carry" per avere un avanzamento rapido sugli ultimi 5 stati che sono inutilizzati. Poi però mi sono accorto che quell'uscita ha giusto il valore logico opposto a quello che mi serve. Quindi ho modificato il circuito comandando il reset con la prima uscita sequenziale non utilizzata. In questo modo oltretutto il circuito diventa più flessibile perché si possono facilmente aggiungere o togliere stati, cambiando l'uscita che comanda il reset.
Ecco il nuovo circuito (completo degli stadi di uscita a relè):
I componenti valgono (per tensione di alimentazione di Vcc = 12 V):
R1: 1 kΩ
R2: 100 kΩ
R3: 10 kΩ
R4: 270 kΩ
R5: 470 kΩ trimmer (regolazione tempo svuotamento filtro)
R6: 470 kΩ trimmer (regolazione tempo apertura e chiusura saracinesca)
R7: 470 kΩ trimmer (regolazione tempo apertura elettrovalvola)
R8: 1MΩ
R9: 100 kΩ
R10: 3,3 kΩ
R11 ... R14: 5,6 kΩ
R15 ... R17: 1 kΩ
C1: 100 nF
C2: 47 μF
C3-C4: 100 nF
DS1 ... DS11: 1N4150
DL1 ... DL5: diodi LED
TR1: PNP BC327 o equivalente
TR2 ... TR5: NPN BC337 o equivalente
RL1 ... RL4: Relè 12 V, min. 200 Ω
P1: contatto reed (inizio ciclo)
P2: contatto reed (finecorsa apertura saracinesca)
P3: contatto reed (finecorsa chiusura saracinesca)
La chiusura del contatto reed P1 deve avere una persistenza di circa 0,6 secondi per far partire il ciclo.
R2 e DS1 servono a mantenere scarico il condensatore C2 a riposo.
Potresti dirmi grosso modo ogni quanto tempo viene eseguito un ciclo di pulizia filtro?
Buon lavoro e facci sapere alla fine com'è andata.

Big fan of ⋮ƎlectroYou! Ausili per disabili e anziani su ⋮ƎlectroYou
Caratteri utili: À È É Ì Ò Ó Ù α β γ δ ε η θ λ μ π ρ σ τ φ ω Ω º ª ² ³ √ ∛ ∜ ₀ ₁ ₂ ₃ ₄ ₅ ₆ ∃ ∄ ∆ ∈ ∉ ± ∓ ∾ ≃ ≈ ≠ ≤ ≥
Caratteri utili: À È É Ì Ò Ó Ù α β γ δ ε η θ λ μ π ρ σ τ φ ω Ω º ª ² ³ √ ∛ ∜ ₀ ₁ ₂ ₃ ₄ ₅ ₆ ∃ ∄ ∆ ∈ ∉ ± ∓ ∾ ≃ ≈ ≠ ≤ ≥
0
voti
LA PULIZIA FILTRO dipende dalla presenza di alghe o meno qundi a luglio ed agosto con caldo e insolazione maggiore può avvenire anche 1 volta al giorno, altrimenti in questo periodo è ogni 3 gg circa (vado a spanne perché dipende da tanti fattori, tipo foglie che cadono dentro il laghetto, piggie che portano terra dentro il laghetto o altro.
per ora grazie mille in settimana prevedo di realizzarlo e poi di testarlo.
ti faccio sapere.
per ora grazie mille in settimana prevedo di realizzarlo e poi di testarlo.
ti faccio sapere.
0
voti
Scusa ma solo adesso ho fatto mente locale al fatto che devi installare questo circuito all'esterno (pur se protetto in una scatola IP57).
Il calore abbrevia la vita utile dei condensatori elettrolitici, per cui ti consiglierei di mettere per C2 un condensatore poliestere anzichè elettrolitico come indicato nello schema. E' difficile trovare un condensatore poliestere da 47 μF, però si possono mettere in parallelo vari condensatori (tipo questi) sommando le loro capacità fino ad ottenere all'incirca 47 μF.
Si può anche ridurre questa capacità fino a circa 20 μF, a patto di aumentare in proporzione i valori delle resistenze e dei trimmer che controllano i tempi (da R1 a R7: nel caso ti serva posso ricalcolarteli). Inoltre soprattutto in questo caso è meglio usare un equivalente in tecnologia CMOS del 555 (un LMC555 o un ICM7555 per esempio).
Bisogna fare attenzione che tutti i componenti possano funzionare alla temperatura a cui sarà soggetto il circuito dentro la scatola durante tutto l'arco dell'anno, in particolare i due integrati. Bisogna controllare sul datasheet se la variante del dispositivo è adatta. Per esempio per l'LMC555 si vede sul relativo datasheet che l'intervallo di temperature di funzionamento va da -40 °C a +85 °C, quindi va bene, mentre per l'ICM7555 bisogna scegliere la versione ICM7555I o ICM7555M, perché la versione ICM7555C ha un intervallo un po' troppo limitato (da 0 °C a 70 °C).
Un alimentatore ATX è sovradimensionato per questo circuito. Alimenta qualcos'altro? Che cosa? Lo chiedo nel caso altri dispositivi emettano disturbi che potrebbero influire sul funzionamento.

Il calore abbrevia la vita utile dei condensatori elettrolitici, per cui ti consiglierei di mettere per C2 un condensatore poliestere anzichè elettrolitico come indicato nello schema. E' difficile trovare un condensatore poliestere da 47 μF, però si possono mettere in parallelo vari condensatori (tipo questi) sommando le loro capacità fino ad ottenere all'incirca 47 μF.
Si può anche ridurre questa capacità fino a circa 20 μF, a patto di aumentare in proporzione i valori delle resistenze e dei trimmer che controllano i tempi (da R1 a R7: nel caso ti serva posso ricalcolarteli). Inoltre soprattutto in questo caso è meglio usare un equivalente in tecnologia CMOS del 555 (un LMC555 o un ICM7555 per esempio).
Bisogna fare attenzione che tutti i componenti possano funzionare alla temperatura a cui sarà soggetto il circuito dentro la scatola durante tutto l'arco dell'anno, in particolare i due integrati. Bisogna controllare sul datasheet se la variante del dispositivo è adatta. Per esempio per l'LMC555 si vede sul relativo datasheet che l'intervallo di temperature di funzionamento va da -40 °C a +85 °C, quindi va bene, mentre per l'ICM7555 bisogna scegliere la versione ICM7555I o ICM7555M, perché la versione ICM7555C ha un intervallo un po' troppo limitato (da 0 °C a 70 °C).
Un alimentatore ATX è sovradimensionato per questo circuito. Alimenta qualcos'altro? Che cosa? Lo chiedo nel caso altri dispositivi emettano disturbi che potrebbero influire sul funzionamento.

Big fan of ⋮ƎlectroYou! Ausili per disabili e anziani su ⋮ƎlectroYou
Caratteri utili: À È É Ì Ò Ó Ù α β γ δ ε η θ λ μ π ρ σ τ φ ω Ω º ª ² ³ √ ∛ ∜ ₀ ₁ ₂ ₃ ₄ ₅ ₆ ∃ ∄ ∆ ∈ ∉ ± ∓ ∾ ≃ ≈ ≠ ≤ ≥
Caratteri utili: À È É Ì Ò Ó Ù α β γ δ ε η θ λ μ π ρ σ τ φ ω Ω º ª ² ³ √ ∛ ∜ ₀ ₁ ₂ ₃ ₄ ₅ ₆ ∃ ∄ ∆ ∈ ∉ ± ∓ ∾ ≃ ≈ ≠ ≤ ≥
0
voti
ciao grazie per la precisazione.
allora per quanto riguarda il condensatore posso metterne uno al tantalio? non so i costi.. ma so che arivano anche a 100uF
per quanto riguarda l'alimentatore è un vecchio atx dove tengo solo la 5 e 12V ho eliminato le altre tensioni togliendo i vari rami.
Volendo comunque posso utilizzare un alimentatore stabilizzato di un vecchio apparato era 12V 1A ma non so quanto sia stabilizzato, non ho un oscilloscopio per controllarlo.
Altre cose alimentate dall'alimentatore è un circuito per la gestione del rabbocco del laghetto in caso di calo dell'acqua con il blocco dell'elettrovalvola per il troppopieno e il sensore che mi blocca la pompa nel caso il pozzetto dove è installata si svuoti per un qualunque motivo.
allora per quanto riguarda il condensatore posso metterne uno al tantalio? non so i costi.. ma so che arivano anche a 100uF
per quanto riguarda l'alimentatore è un vecchio atx dove tengo solo la 5 e 12V ho eliminato le altre tensioni togliendo i vari rami.
Volendo comunque posso utilizzare un alimentatore stabilizzato di un vecchio apparato era 12V 1A ma non so quanto sia stabilizzato, non ho un oscilloscopio per controllarlo.
Altre cose alimentate dall'alimentatore è un circuito per la gestione del rabbocco del laghetto in caso di calo dell'acqua con il blocco dell'elettrovalvola per il troppopieno e il sensore che mi blocca la pompa nel caso il pozzetto dove è installata si svuoti per un qualunque motivo.
0
voti
Ciao,
Direi di no, meglio al poliestere perché anche i condensatori al tantalio come i comuni all'alluminio si deteriorano col tempo, ed essendo all'aperto le alte temperature non fanno che accelerare il processo. Secondo me è sempre meglio una soluzione definitiva che duri nel tempo. Una capacità stabile significa tempi stabili, visto che da quel condensatore dipendono tutte le temporizzazioni. Leggi qui, specialmente l'intervento di ludo69.
Un'altra opzione è usare come soluzione provvisoria un condensatore elettrolitico comune all'alluminio e cambiarlo quando avrai a disposizione i definitivi.
Se trovi due condensatori poliestere da 10 o 15 μF l'uno (o 20 da 1 μF che sono abbastanza comuni) hai risolto. Bisogna ricalcolare le resistenze e i trimmer (eventualmente sostituibili con resistori fissi da trovare per tentativi), ma poi avresti tempi stabili. Con condensatori poliestere la corrente di perdita è praticamente zero, e se usi una versione CMOS del 555 le correnti sugli ingressi sono bassissime (ho letto 20 pA su un datasheet, mentre coi 555 normali siamo intorno a 1 μA), per cui puoi usare capacità più basse e resistenze più alte (vari megaohm) per ottenere gli stessi tempi.
Poi non so, magari un elettrolitico comune ti dura 10 anni, ma dover sempre stare attenti che le temporizzazioni non si siano accorciate troppo mi sembra una preoccupazione che è meglio evitare.
Se sono tutti circuiti elettronici con qualche relè non dovrebbero dare problemi. Ci sarebbero probabilmente se alimentassi motori in corrente continua con spazzole che generano scintille. Eventualmente aggiungi altri condensatori poliestere in parallelo a C1 per filtrare meglio l'alimentazione, e un diodo 1N4007 in serie al positivo per proteggere da inversioni di polarità ed eventuali picchi negativi sull'alimentazione.
Buon lavoro e se hai bisogno (per esempio per ricalcolare le resistenze) chiedimi pure.

raunarde ha scritto:allora per quanto riguarda il condensatore posso metterne uno al tantalio?
Direi di no, meglio al poliestere perché anche i condensatori al tantalio come i comuni all'alluminio si deteriorano col tempo, ed essendo all'aperto le alte temperature non fanno che accelerare il processo. Secondo me è sempre meglio una soluzione definitiva che duri nel tempo. Una capacità stabile significa tempi stabili, visto che da quel condensatore dipendono tutte le temporizzazioni. Leggi qui, specialmente l'intervento di ludo69.
Un'altra opzione è usare come soluzione provvisoria un condensatore elettrolitico comune all'alluminio e cambiarlo quando avrai a disposizione i definitivi.
Se trovi due condensatori poliestere da 10 o 15 μF l'uno (o 20 da 1 μF che sono abbastanza comuni) hai risolto. Bisogna ricalcolare le resistenze e i trimmer (eventualmente sostituibili con resistori fissi da trovare per tentativi), ma poi avresti tempi stabili. Con condensatori poliestere la corrente di perdita è praticamente zero, e se usi una versione CMOS del 555 le correnti sugli ingressi sono bassissime (ho letto 20 pA su un datasheet, mentre coi 555 normali siamo intorno a 1 μA), per cui puoi usare capacità più basse e resistenze più alte (vari megaohm) per ottenere gli stessi tempi.
Poi non so, magari un elettrolitico comune ti dura 10 anni, ma dover sempre stare attenti che le temporizzazioni non si siano accorciate troppo mi sembra una preoccupazione che è meglio evitare.
raunarde ha scritto:Altre cose alimentate dall'alimentatore è un circuito per la gestione del rabbocco del laghetto in caso di calo dell'acqua con il blocco dell'elettrovalvola per il troppopieno e il sensore che mi blocca la pompa nel caso il pozzetto dove è installata si svuoti per un qualunque motivo.
Se sono tutti circuiti elettronici con qualche relè non dovrebbero dare problemi. Ci sarebbero probabilmente se alimentassi motori in corrente continua con spazzole che generano scintille. Eventualmente aggiungi altri condensatori poliestere in parallelo a C1 per filtrare meglio l'alimentazione, e un diodo 1N4007 in serie al positivo per proteggere da inversioni di polarità ed eventuali picchi negativi sull'alimentazione.
Buon lavoro e se hai bisogno (per esempio per ricalcolare le resistenze) chiedimi pure.

Big fan of ⋮ƎlectroYou! Ausili per disabili e anziani su ⋮ƎlectroYou
Caratteri utili: À È É Ì Ò Ó Ù α β γ δ ε η θ λ μ π ρ σ τ φ ω Ω º ª ² ³ √ ∛ ∜ ₀ ₁ ₂ ₃ ₄ ₅ ₆ ∃ ∄ ∆ ∈ ∉ ± ∓ ∾ ≃ ≈ ≠ ≤ ≥
Caratteri utili: À È É Ì Ò Ó Ù α β γ δ ε η θ λ μ π ρ σ τ φ ω Ω º ª ² ³ √ ∛ ∜ ₀ ₁ ₂ ₃ ₄ ₅ ₆ ∃ ∄ ∆ ∈ ∉ ± ∓ ∾ ≃ ≈ ≠ ≤ ≥
0
voti
USAVO L'ALIMENTATORE atX perché AVEVA LA 5 v CHE MI ALIMENTA UN MOTORINO IN CONTINUA CON SPAZZOLE MA NON MI SEMBRA CHE FACCIA SCINTILLE AL MOMENTO, POI SAREBBE SU UNA TENSIONE DIFFERENTE DA QUELLA CHE MI ALIMENTA IL CIRCUITO (sorry per il caps)
dato che l'assorbimento è di 4,5A (è il motore di un avvitatore) ho preferito usare un atx senza dovermi preoccupare di trovare trasformatori e regolatori di tensione esagerati.
per ora ti ringrazio, oggi vado nel negozio di elettronica dove mi rifornisco solitamente e vedo cosa trovo altrimenti prendo tutto Online su un ottimo sito che conoscerai "TME".
Grazie per il momento
dato che l'assorbimento è di 4,5A (è il motore di un avvitatore) ho preferito usare un atx senza dovermi preoccupare di trovare trasformatori e regolatori di tensione esagerati.
per ora ti ringrazio, oggi vado nel negozio di elettronica dove mi rifornisco solitamente e vedo cosa trovo altrimenti prendo tutto Online su un ottimo sito che conoscerai "TME".
Grazie per il momento
0
voti
raunarde ha scritto:UN MOTORINO IN CONTINUA CON SPAZZOLE ... SAREBBE SU UNA TENSIONE DIFFERENTE DA QUELLA CHE MI ALIMENTA IL CIRCUITO
Anch'io penso che non darebbe fastidio.
raunarde ha scritto:un ottimo sito che conoscerai "TME"
Non lo conoscevo, ma è molto carino (specialmente la ricerca componenti è ben fatta). Grazie.
Ho visto che hanno anche i condensatori poliestere da 10 μF a buon prezzo.

Big fan of ⋮ƎlectroYou! Ausili per disabili e anziani su ⋮ƎlectroYou
Caratteri utili: À È É Ì Ò Ó Ù α β γ δ ε η θ λ μ π ρ σ τ φ ω Ω º ª ² ³ √ ∛ ∜ ₀ ₁ ₂ ₃ ₄ ₅ ₆ ∃ ∄ ∆ ∈ ∉ ± ∓ ∾ ≃ ≈ ≠ ≤ ≥
Caratteri utili: À È É Ì Ò Ó Ù α β γ δ ε η θ λ μ π ρ σ τ φ ω Ω º ª ² ³ √ ∛ ∜ ₀ ₁ ₂ ₃ ₄ ₅ ₆ ∃ ∄ ∆ ∈ ∉ ± ∓ ∾ ≃ ≈ ≠ ≤ ≥
0
voti
preso ieri i cond dal mio spacciatore di "fiducia" o almeno l'unico negozio di materiale elettronico in zona.
il mio reale spacciatore è quel negozio che ti ho segnalato ma non avevo altre cose da prendere così li ho comprati altrove.
il mio reale spacciatore è quel negozio che ti ho segnalato ma non avevo altre cose da prendere così li ho comprati altrove.
0
voti
Quanti ne hai presi e da che capacità?
Userai un 555 in versione CMOS?
Userai un 555 in versione CMOS?
Big fan of ⋮ƎlectroYou! Ausili per disabili e anziani su ⋮ƎlectroYou
Caratteri utili: À È É Ì Ò Ó Ù α β γ δ ε η θ λ μ π ρ σ τ φ ω Ω º ª ² ³ √ ∛ ∜ ₀ ₁ ₂ ₃ ₄ ₅ ₆ ∃ ∄ ∆ ∈ ∉ ± ∓ ∾ ≃ ≈ ≠ ≤ ≥
Caratteri utili: À È É Ì Ò Ó Ù α β γ δ ε η θ λ μ π ρ σ τ φ ω Ω º ª ² ³ √ ∛ ∜ ₀ ₁ ₂ ₃ ₄ ₅ ₆ ∃ ∄ ∆ ∈ ∉ ± ∓ ∾ ≃ ≈ ≠ ≤ ≥
Chi c’è in linea
Visitano il forum: Nessuno e 60 ospiti

Elettrotecnica e non solo (admin)
Un gatto tra gli elettroni (IsidoroKZ)
Esperienza e simulazioni (g.schgor)
Moleskine di un idraulico (RenzoDF)
Il Blog di ElectroYou (webmaster)
Idee microcontrollate (TardoFreak)
PICcoli grandi PICMicro (Paolino)
Il blog elettrico di carloc (carloc)
DirtEYblooog (dirtydeeds)
Di tutto... un po' (jordan20)
AK47 (lillo)
Esperienze elettroniche (marco438)
Telecomunicazioni musicali (clavicordo)
Automazione ed Elettronica (gustavo)
Direttive per la sicurezza (ErnestoCappelletti)
EYnfo dall'Alaska (mir)
Apriamo il quadro! (attilio)
H7-25 (asdf)
Passione Elettrica (massimob)
Elettroni a spasso (guidob)
Bloguerra (guerra)



