Un momento, un momento. Mi correggo.
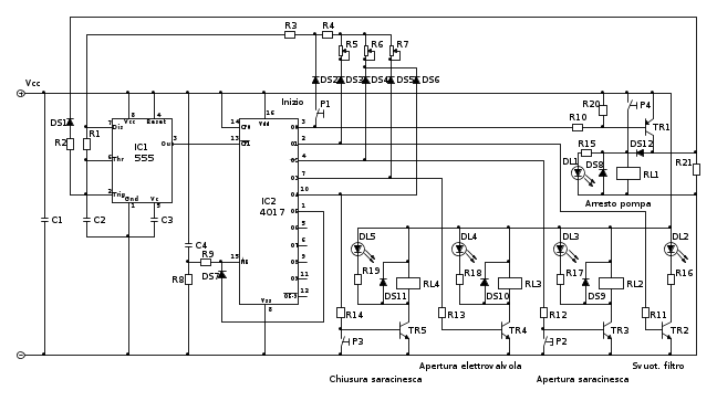
Per inserire l'arresto pompa quando il livello è troppo basso e si chiude il relativo reed (indicato nello schema con P4), per non disturbare il funzionamento del resto del circuito bisogna inserire un nuovo diodo al silicio (DS12, un 1N4150) e spostare R2 come indicato di seguito:
Relè temporizzati in cascata
Moderatori:
carloc,
g.schgor,
BrunoValente,
IsidoroKZ
0
voti
Big fan of ⋮ƎlectroYou! Ausili per disabili e anziani su ⋮ƎlectroYou
Caratteri utili: À È É Ì Ò Ó Ù α β γ δ ε η θ λ μ π ρ σ τ φ ω Ω º ª ² ³ √ ∛ ∜ ₀ ₁ ₂ ₃ ₄ ₅ ₆ ∃ ∄ ∆ ∈ ∉ ± ∓ ∾ ≃ ≈ ≠ ≤ ≥
Caratteri utili: À È É Ì Ò Ó Ù α β γ δ ε η θ λ μ π ρ σ τ φ ω Ω º ª ² ³ √ ∛ ∜ ₀ ₁ ₂ ₃ ₄ ₅ ₆ ∃ ∄ ∆ ∈ ∉ ± ∓ ∾ ≃ ≈ ≠ ≤ ≥
0
voti
Mannaggia, ho sbagliato un'altra volta.
Lascia R2 dov'era. Aggiungi il contatto reed di livello basso (P4), il nuovo diodo al silicio DS12 (un 1N4150) e R21 da circa 10 kΩ (valore non critico).
Lascia R2 dov'era. Aggiungi il contatto reed di livello basso (P4), il nuovo diodo al silicio DS12 (un 1N4150) e R21 da circa 10 kΩ (valore non critico).
Big fan of ⋮ƎlectroYou! Ausili per disabili e anziani su ⋮ƎlectroYou
Caratteri utili: À È É Ì Ò Ó Ù α β γ δ ε η θ λ μ π ρ σ τ φ ω Ω º ª ² ³ √ ∛ ∜ ₀ ₁ ₂ ₃ ₄ ₅ ₆ ∃ ∄ ∆ ∈ ∉ ± ∓ ∾ ≃ ≈ ≠ ≤ ≥
Caratteri utili: À È É Ì Ò Ó Ù α β γ δ ε η θ λ μ π ρ σ τ φ ω Ω º ª ² ³ √ ∛ ∜ ₀ ₁ ₂ ₃ ₄ ₅ ₆ ∃ ∄ ∆ ∈ ∉ ± ∓ ∾ ≃ ≈ ≠ ≤ ≥
0
voti
eh si infatti hai ragione :)
grazie così risparmio un relè.
grazie così risparmio un relè.
2
voti
Ecco il circuito finito e funzionante, devo solo montarlo sul filtro.
Grazie ancora Guido
la realizzazione non è impeccabile come ordine ma è anche dovuta alle varie modifiche fatte di volta in volta.
ciao a tutti
Grazie ancora Guido
la realizzazione non è impeccabile come ordine ma è anche dovuta alle varie modifiche fatte di volta in volta.
ciao a tutti
- Allegati
-
- IMAGE_160.jpg (55.39 KiB) Osservato 5954 volte
-
- IMAGE_159.jpg (41.41 KiB) Osservato 5954 volte
0
voti
raunarde ha scritto:Ecco il circuito finito e funzionante, devo solo montarlo sul filtro.
Complimenti per la costanza, alla fine i risultati arrivano!
raunarde ha scritto:Grazie ancora Guido
E' stato un piacere, ed è un successo anche per me, quindi grazie anche a te per aver realizzato e dimostrato che funziona un circuito che io non avevo mai avuto il tempo (e la voglia, e la necessità) di realizzare.

Big fan of ⋮ƎlectroYou! Ausili per disabili e anziani su ⋮ƎlectroYou
Caratteri utili: À È É Ì Ò Ó Ù α β γ δ ε η θ λ μ π ρ σ τ φ ω Ω º ª ² ³ √ ∛ ∜ ₀ ₁ ₂ ₃ ₄ ₅ ₆ ∃ ∄ ∆ ∈ ∉ ± ∓ ∾ ≃ ≈ ≠ ≤ ≥
Caratteri utili: À È É Ì Ò Ó Ù α β γ δ ε η θ λ μ π ρ σ τ φ ω Ω º ª ² ³ √ ∛ ∜ ₀ ₁ ₂ ₃ ₄ ₅ ₆ ∃ ∄ ∆ ∈ ∉ ± ∓ ∾ ≃ ≈ ≠ ≤ ≥
0
voti
sul banco tutto funziona perfettamente, mentre collegando tutto, soprattutto il motorino che mi aziona "la saracinesca artigianale" come tempi di apertura chiusura non riesco ad andare oltre i 25 sec con il trimmer da 1M ohm quando sul banco il tempo è di quasi 60 sec.
il motorino è alimentato a 5V e le alimentazioni hanno in comune la massa, provengono da un alim ATX da PC
il motorino è alimentato a 5V e le alimentazioni hanno in comune la massa, provengono da un alim ATX da PC
0
voti
C'è sicuramente un problema di alimentazione, anche se bisogna individuare quale. Faccio qualche ipotesi:
1) il motorino potrebbe avere un assorbimento eccessivo dal ramo dei 5 V che influisce anche sui 12 V (probabilmente ci sono due avvolgimenti secondari avvolti sullo stesso nucleo di ferrite del trasformatore dell'alimentatore switching);
2) il motorino con le sue spazzole genera disturbi che riescono a passare anche al ramo dei 12 V (forse attraverso il trasformatore) causando picchi (forse anche negativi) e "buchi" nell'alimentazione.
Per sapere se siamo nel caso 1, dovresti misurare la corrente assorbita dal motorino e verificare che non sia superiore a quella che l'alimentatore può fornire sul ramo dei 5 V. Mi hai anche detto in MP che il motorino è da 3,6 V ma alimentato a 5 V, e questo potrebbe portare a un assorbimento superiore al normale.
Misura anche che tensioni hai sui rami dei 5 V e dei 12 V quando il motorino è acceso.
Io ti consiglierei di inserire una resistenza di basso valore ohmico (ma potenza adeguata) in serie al motorino, in modo che la tensione misurata ai morsetti del motorino sia di circa 3,6 V, sperando di rientrare nei limiti con la corrente. Oltretutto questa resistenza limiterebbe la corrente di spunto del motore dando un avvio più "morbido" e limitando lo stress sull'alimentatore. Io direi perciò di inserirla in ogni caso.
Per calcolare questa resistenza è necessario sapere quanta corrente assorbe il motore quando è alimentato a 3,6 V (anche l'assorbimento a 5 V può comunque dare un'idea della resistenza necessaria).
Se siamo nel caso 2, si può provare a:
a) inserire un condensatore poliestere sui morsetti del motore (non so però dirti di che capacità e tensione, bisognerebbe cercare);
b) inserire un diodo 1N4007 in serie al positivo che alimenta il circuito elettronico, ed eventualmente ulteriori condensatori poliestere sull'alimentazione del circuito, in parallelo a C1;
c) inserire uno o due induttori sui fili che alimentano il motorino (forse bastano due cilindretti di ferrite dentro cui far passare i fili), o un filtro antidisturbo tipo quelli di rete, fatti di induttori e condensatori. Purtroppo per il dimensionamento non so aiutarti.
d) alimentare il circuito elettronico con un alimentatore separato da 12 V stabilizzati.
Quindi riassumendo, io metterei almeno una resistenza in serie al motore e un diodo sull'alimentazione del circuito, e possibilmente anche un condensatore sui morsetti del motore e uno in parallelo a C1. Se il problema persiste, mettere induttori o filtro antidisturbo sull'alimentazione del motore o usare alimentatori separati.
Fammi sapere.
1) il motorino potrebbe avere un assorbimento eccessivo dal ramo dei 5 V che influisce anche sui 12 V (probabilmente ci sono due avvolgimenti secondari avvolti sullo stesso nucleo di ferrite del trasformatore dell'alimentatore switching);
2) il motorino con le sue spazzole genera disturbi che riescono a passare anche al ramo dei 12 V (forse attraverso il trasformatore) causando picchi (forse anche negativi) e "buchi" nell'alimentazione.
Per sapere se siamo nel caso 1, dovresti misurare la corrente assorbita dal motorino e verificare che non sia superiore a quella che l'alimentatore può fornire sul ramo dei 5 V. Mi hai anche detto in MP che il motorino è da 3,6 V ma alimentato a 5 V, e questo potrebbe portare a un assorbimento superiore al normale.
Misura anche che tensioni hai sui rami dei 5 V e dei 12 V quando il motorino è acceso.
Io ti consiglierei di inserire una resistenza di basso valore ohmico (ma potenza adeguata) in serie al motorino, in modo che la tensione misurata ai morsetti del motorino sia di circa 3,6 V, sperando di rientrare nei limiti con la corrente. Oltretutto questa resistenza limiterebbe la corrente di spunto del motore dando un avvio più "morbido" e limitando lo stress sull'alimentatore. Io direi perciò di inserirla in ogni caso.
Per calcolare questa resistenza è necessario sapere quanta corrente assorbe il motore quando è alimentato a 3,6 V (anche l'assorbimento a 5 V può comunque dare un'idea della resistenza necessaria).
Se siamo nel caso 2, si può provare a:
a) inserire un condensatore poliestere sui morsetti del motore (non so però dirti di che capacità e tensione, bisognerebbe cercare);
b) inserire un diodo 1N4007 in serie al positivo che alimenta il circuito elettronico, ed eventualmente ulteriori condensatori poliestere sull'alimentazione del circuito, in parallelo a C1;
c) inserire uno o due induttori sui fili che alimentano il motorino (forse bastano due cilindretti di ferrite dentro cui far passare i fili), o un filtro antidisturbo tipo quelli di rete, fatti di induttori e condensatori. Purtroppo per il dimensionamento non so aiutarti.
d) alimentare il circuito elettronico con un alimentatore separato da 12 V stabilizzati.
Quindi riassumendo, io metterei almeno una resistenza in serie al motore e un diodo sull'alimentazione del circuito, e possibilmente anche un condensatore sui morsetti del motore e uno in parallelo a C1. Se il problema persiste, mettere induttori o filtro antidisturbo sull'alimentazione del motore o usare alimentatori separati.
Fammi sapere.
Big fan of ⋮ƎlectroYou! Ausili per disabili e anziani su ⋮ƎlectroYou
Caratteri utili: À È É Ì Ò Ó Ù α β γ δ ε η θ λ μ π ρ σ τ φ ω Ω º ª ² ³ √ ∛ ∜ ₀ ₁ ₂ ₃ ₄ ₅ ₆ ∃ ∄ ∆ ∈ ∉ ± ∓ ∾ ≃ ≈ ≠ ≤ ≥
Caratteri utili: À È É Ì Ò Ó Ù α β γ δ ε η θ λ μ π ρ σ τ φ ω Ω º ª ² ³ √ ∛ ∜ ₀ ₁ ₂ ₃ ₄ ₅ ₆ ∃ ∄ ∆ ∈ ∉ ± ∓ ∾ ≃ ≈ ≠ ≤ ≥
0
voti
grazie per la risposta innanzitutto.
per il motorino non dovrebbe influire la tensione di alimentazione dato che gli stessi vengono usati cambiando il pacco batterie ed aumentando il tensione negli avvitatori.
L'alimentatore dovrebbe fornirmi un'corrente fino a 20A e infatti non senti cali di potenza, per quanto riguarda la tensione 12 V mentre funziona il motorino non ho controllato, se oggi non piove lo provo dato che ho tutto montato all'esterno.
Per la resistenza devo fare delle prove, sotto stress il motorino arriva ad assorbire 3,7A con 4A di spunto.
come condensatore metterò un ceramico o poliestere ai capi e provo.
se così non mi funziona dovrò fare qualcosa sulle alimentazioni per separarle.
per il motorino non dovrebbe influire la tensione di alimentazione dato che gli stessi vengono usati cambiando il pacco batterie ed aumentando il tensione negli avvitatori.
L'alimentatore dovrebbe fornirmi un'corrente fino a 20A e infatti non senti cali di potenza, per quanto riguarda la tensione 12 V mentre funziona il motorino non ho controllato, se oggi non piove lo provo dato che ho tutto montato all'esterno.
Per la resistenza devo fare delle prove, sotto stress il motorino arriva ad assorbire 3,7A con 4A di spunto.
come condensatore metterò un ceramico o poliestere ai capi e provo.
se così non mi funziona dovrò fare qualcosa sulle alimentazioni per separarle.
0
voti
Per prima cosa volevo complimentarmi con te per la realizzazione del circuito, compatto ed ordinato
(anche se vedo qualche filo volante di troppo); poi, volevo consigliare sia a te che a
GuidoB, per il futuro, di inserire negli schemi nomi e valori dei componenti.
Uno schema, senza questi indicatori fondamentali serve a poco, ne si deve costringere chi legge, ad andarsene a cercare i valori nei post precedenti.
(anche se vedo qualche filo volante di troppo); poi, volevo consigliare sia a te che a Uno schema, senza questi indicatori fondamentali serve a poco, ne si deve costringere chi legge, ad andarsene a cercare i valori nei post precedenti.
marco
0
voti
Io ho guardato il circuito da lontano, però, mi sorge un dubbio: R1 ed R3 sono, (a circuito in attesa dell'inizio ciclo), flottanti. C2 può accumulare un poco tutto cosa crede, con effetti sgradevoli sui tempi programmati...
-

Candy
32,5k 7 10 13 - CRU - Account cancellato su Richiesta utente
- Messaggi: 10123
- Iscritto il: 14 giu 2010, 22:54
Chi c’è in linea
Visitano il forum: Nessuno e 176 ospiti

Elettrotecnica e non solo (admin)
Un gatto tra gli elettroni (IsidoroKZ)
Esperienza e simulazioni (g.schgor)
Moleskine di un idraulico (RenzoDF)
Il Blog di ElectroYou (webmaster)
Idee microcontrollate (TardoFreak)
PICcoli grandi PICMicro (Paolino)
Il blog elettrico di carloc (carloc)
DirtEYblooog (dirtydeeds)
Di tutto... un po' (jordan20)
AK47 (lillo)
Esperienze elettroniche (marco438)
Telecomunicazioni musicali (clavicordo)
Automazione ed Elettronica (gustavo)
Direttive per la sicurezza (ErnestoCappelletti)
EYnfo dall'Alaska (mir)
Apriamo il quadro! (attilio)
H7-25 (asdf)
Passione Elettrica (massimob)
Elettroni a spasso (guidob)
Bloguerra (guerra)





