@ marco438 si in effetti ho detto che purtroppo non è venuto perfettamente come volevo io a seguito di alcune modifiche che ho voluto apportare vedasi i led sia sulla scheda che sulla scatola, (ho pensato dopo a quelli sulla scatola), poi un paio di modifiche in corso d'opera ed ecco che appaiono dei fili antiestetici sulla parte superiore.
Se riesco poi lo realizzerò come circuito stampato e non con millefori, ma ora devi finire di sistemare i difettucci.
@candy cosa mi consigli di fare?
grazie per i commenti costruttivi ed istruttivi.
Relè temporizzati in cascata
Moderatori:
carloc,
g.schgor,
BrunoValente,
IsidoroKZ
0
voti
0
voti
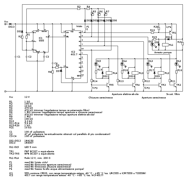
marco438 ha scritto:volevo consigliare sia a te che aGuidoB, per il futuro, di inserire negli schemi nomi e valori dei componenti.
Uno schema, senza questi indicatori fondamentali serve a poco, ne si deve costringere chi legge, ad andarsene a cercare i valori nei post precedenti.
Hai perfettamente ragione, infatti i valori dei componenti sono logicamente legati allo schema, ed è anche comodo poter stampare lo schema con i valori dei componenti allegati, e i nomi per potersi riferire ad essi nelle spiegazioni.
Quindi, dato che dovevo aggiornare lo schema (aggiungere il diodo DS13) con un piccolo sforzo in più ho aggiunto anche la lista dei componenti con i rispettivi valori:
candy ha scritto:R1 ed R3 sono, (a circuito in attesa dell'inizio ciclo), flottanti. C2 può accumulare un poco tutto cosa crede...
Ma no, R2, DS1 e R21 sono lì apposta per tenere scarico C2 mentre il circuito è in attesa dell'inizio ciclo.
Big fan of ⋮ƎlectroYou! Ausili per disabili e anziani su ⋮ƎlectroYou
Caratteri utili: À È É Ì Ò Ó Ù α β γ δ ε η θ λ μ π ρ σ τ φ ω Ω º ª ² ³ √ ∛ ∜ ₀ ₁ ₂ ₃ ₄ ₅ ₆ ∃ ∄ ∆ ∈ ∉ ± ∓ ∾ ≃ ≈ ≠ ≤ ≥
Caratteri utili: À È É Ì Ò Ó Ù α β γ δ ε η θ λ μ π ρ σ τ φ ω Ω º ª ² ³ √ ∛ ∜ ₀ ₁ ₂ ₃ ₄ ₅ ₆ ∃ ∄ ∆ ∈ ∉ ± ∓ ∾ ≃ ≈ ≠ ≤ ≥
0
voti
raunarde ha scritto:Per la resistenza devo fare delle prove, sotto stress il motorino arriva ad assorbire 3,7A con 4A di spunto.
Se devi far cadere 1,4 V (differenza fra i 5 V dell'alimentatore e i 3,6 V dell'alimentazione del motorino) con 3,7 A, la legge di Ohm dà una resistenza intorno a 0,39 Ω. Se il motorino è a circa 20 m dall'alimentazione (come mi pare di aver capito da un post precedente) e fortuna vuole che tu abbia usato per il collegamento due fili di rame da 1,5 mmq di sezione, la resistenza di 40 metri (andata + ritorno) di questo filo è di 0,46 Ω... praticamente perfetto!!!
Big fan of ⋮ƎlectroYou! Ausili per disabili e anziani su ⋮ƎlectroYou
Caratteri utili: À È É Ì Ò Ó Ù α β γ δ ε η θ λ μ π ρ σ τ φ ω Ω º ª ² ³ √ ∛ ∜ ₀ ₁ ₂ ₃ ₄ ₅ ₆ ∃ ∄ ∆ ∈ ∉ ± ∓ ∾ ≃ ≈ ≠ ≤ ≥
Caratteri utili: À È É Ì Ò Ó Ù α β γ δ ε η θ λ μ π ρ σ τ φ ω Ω º ª ² ³ √ ∛ ∜ ₀ ₁ ₂ ₃ ₄ ₅ ₆ ∃ ∄ ∆ ∈ ∉ ± ∓ ∾ ≃ ≈ ≠ ≤ ≥
0
voti
l'alimentatore è a 9M di cavo da 1,5mm2 dal motorino e dal circuito il motorino è a 30cm di distanza dal circuito.
resistenze da 0,22Ω e 10W di potenza le ho, al lavoro su vecchi alimentatori di centrali telefoniche oramai abbandonati dovrei avere anche qualcosa di corazzato se dovesse servire, ma non so i valori devo andare nel magazzino a controllare cosa eventualmente posso saccheggiare.
comuque al motorino a vuoto arrivano 4,9V/5,0V quando è in funzione non ho controllato ieri causa pioggia insistente quando potevo metterci mano.
il diodo sull'alimentazione lo metto senza problemi.
devo anche prevedere un filtro LC sul motorino? boh qualche induttanza in giro ce l'ho devo vedere di che valori ma posso sempre provare ad inserirla.
Il condensatore da che capacità mi consigli di metterlo? ordine dei uF in poliestere o dei nF sempre poliestere?
leggendo in internet consigliano dei condensatori in poliestere così collegati

grazie, anche oggi non promette nulla di buono il tempo per i test, infatti piove.....
resistenze da 0,22Ω e 10W di potenza le ho, al lavoro su vecchi alimentatori di centrali telefoniche oramai abbandonati dovrei avere anche qualcosa di corazzato se dovesse servire, ma non so i valori devo andare nel magazzino a controllare cosa eventualmente posso saccheggiare.
comuque al motorino a vuoto arrivano 4,9V/5,0V quando è in funzione non ho controllato ieri causa pioggia insistente quando potevo metterci mano.
il diodo sull'alimentazione lo metto senza problemi.
devo anche prevedere un filtro LC sul motorino? boh qualche induttanza in giro ce l'ho devo vedere di che valori ma posso sempre provare ad inserirla.
Il condensatore da che capacità mi consigli di metterlo? ordine dei uF in poliestere o dei nF sempre poliestere?
leggendo in internet consigliano dei condensatori in poliestere così collegati

grazie, anche oggi non promette nulla di buono il tempo per i test, infatti piove.....
0
voti
Evidentemente
GuidoB, hai frainteso quanto avevo scritto.
Le sigle ed i valori dei componenti vanno inseriti dentro lo schema e non sotto come didascalia.
In pratica invece di scrivere vicino al componente R1, C2, TR3 si deve mettere 100K e 10uF e BC237; in tal modo, chi legge, non deve andare a cercarsi i valori dei componenti altrove.
Spero di aver finalmente chiarito.

Le sigle ed i valori dei componenti vanno inseriti dentro lo schema e non sotto come didascalia.
In pratica invece di scrivere vicino al componente R1, C2, TR3 si deve mettere 100K e 10uF e BC237; in tal modo, chi legge, non deve andare a cercarsi i valori dei componenti altrove.
Spero di aver finalmente chiarito.

marco
0
voti
raunarde ha scritto:l'alimentatore è a 9M di cavo da 1,5mm2 dal motorino e dal circuito il motorino è a 30cm di distanza dal circuito.
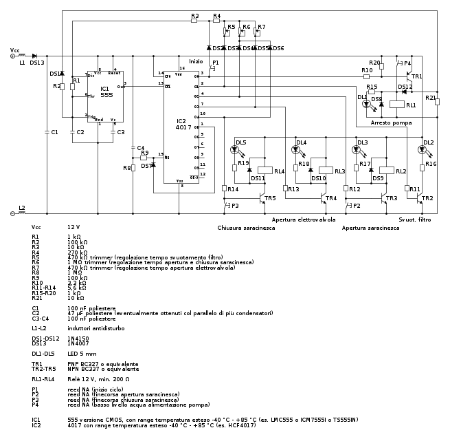
Quindi ci sono 9 m di filo di massa (0 V) in comune tra motorino e circuito. Questo potrebbe causare una buona parte del problema. Potresti provare (almeno provvisoriamente) a sdoppiare le masse (cioè far partire un altro filo di massa, anche fine, dallo stesso morsetto dell'alimentatore, e non far passare su quel filo altra corrente che non sia quella per alimentare i circuiti elettronici?
La resistenza del filo (andata + ritorno) è di circa 0,2 Ω, quindi aggiungendo in serie una resistenza da 0,22 Ω e almeno 3 W (o anche due resistenze 0,22 Ω, una su ogni filo che alimenta il motorino) dovresti avere la caduta di tensione necessaria quando il motorino è "stressato". In più le resistenze dovrebbero attenuare un po' i disturbi.
raunarde ha scritto:il diodo sull'alimentazione lo metto senza problemi.
Anche aumentare la capacità di C1 o aggiungerci qualche altro condensatore poliestere in parallelo dovrebbe aiutare.
raunarde ha scritto:devo anche prevedere un filtro LC sul motorino? boh qualche induttanza in giro ce l'ho devo vedere di che valori ma posso sempre provare ad inserirla.
Le induttanze dovrebbero attenuare i disturbi molto meglio delle resistenze. Potrebbero anche già avere una resistenza adeguata. Potresti usare anche il secondario di un trasformatore (di sezione sufficiente) e collegarlo in serie come induttanza. Se usi induttanze, metti un condensatore tra i fili di alimentazione sia prima delle induttanze che dopo (cioè sui morsetti del motore). Se vedi scintille sui contatti del relè quando stacca, aumenta il valore del condensatore prima delle induttanze.
raunarde ha scritto:Il condensatore da che capacità mi consigli di metterlo? ordine dei uF in poliestere o dei nF sempre poliestere?
Purtroppo per i valori non saprei dirti, segui quello che hai visto in internet... più il valore è alto più attenua i disturbi. Io metterei solo condensatori tra i fili di alimentazione, quelli che vanno alla carcassa non credo servano per il tuo uso.
Ci risentiamo stasera.

Big fan of ⋮ƎlectroYou! Ausili per disabili e anziani su ⋮ƎlectroYou
Caratteri utili: À È É Ì Ò Ó Ù α β γ δ ε η θ λ μ π ρ σ τ φ ω Ω º ª ² ³ √ ∛ ∜ ₀ ₁ ₂ ₃ ₄ ₅ ₆ ∃ ∄ ∆ ∈ ∉ ± ∓ ∾ ≃ ≈ ≠ ≤ ≥
Caratteri utili: À È É Ì Ò Ó Ù α β γ δ ε η θ λ μ π ρ σ τ φ ω Ω º ª ² ³ √ ∛ ∜ ₀ ₁ ₂ ₃ ₄ ₅ ₆ ∃ ∄ ∆ ∈ ∉ ± ∓ ∾ ≃ ≈ ≠ ≤ ≥
0
voti
ho provato con due condensatori in poliestere da 680nF e 2 induttanze da 7 e 9 spire su nucleo in ferrite da 4 e 6mm di diametro con filo smaltato da 1,3mm di diametro e la situazione è migliorata di 3 secondi... ho aggiunto anche il diodo 1n4007 sull'alimentazione.
purtroppo non sono riuscito a separare la massa al momento, questo weekend se è bel tempo ci provo.
purtroppo non sono riuscito a separare la massa al momento, questo weekend se è bel tempo ci provo.
0
voti
marco438 ha scritto:Le sigle ed i valori dei componenti vanno inseriti dentro lo schema e non sotto come didascalia.
In pratica invece di scrivere vicino al componente R1, C2, TR3 si deve mettere 100K e 10uF e BC237; in tal modo, chi legge, non deve andare a cercarsi i valori dei componenti altrove.
Marco, permettimi di dissentire. Le sigle dei componenti sono necessarie per potersi riferire ad essi nel testo, non si può dire "la resistenza da 1 k" quando ci sono molte resistenze con quel valore. Scrivere invece "R15" è conciso e non lascia spazio a dubbi.
Il valore effettivo lo metterei volentieri vicino al componente, se non fosse che lo schema è piuttosto complesso, non c'è spazio e dovrei usare caratteri piccolissimi e illeggibili.
La soluzione adottata anche dalle riviste di elettronica è quella di scrivere una lista dei componenti, dove oltretutto c'è spazio per aggiungere ulteriori informazioni sul componente, se necessario.

Big fan of ⋮ƎlectroYou! Ausili per disabili e anziani su ⋮ƎlectroYou
Caratteri utili: À È É Ì Ò Ó Ù α β γ δ ε η θ λ μ π ρ σ τ φ ω Ω º ª ² ³ √ ∛ ∜ ₀ ₁ ₂ ₃ ₄ ₅ ₆ ∃ ∄ ∆ ∈ ∉ ± ∓ ∾ ≃ ≈ ≠ ≤ ≥
Caratteri utili: À È É Ì Ò Ó Ù α β γ δ ε η θ λ μ π ρ σ τ φ ω Ω º ª ² ³ √ ∛ ∜ ₀ ₁ ₂ ₃ ₄ ₅ ₆ ∃ ∄ ∆ ∈ ∉ ± ∓ ∾ ≃ ≈ ≠ ≤ ≥
0
voti
raunarde ha scritto:ho provato con due condensatori in poliestere da 680nF e 2 induttanze da 7 e 9 spire su nucleo in ferrite da 4 e 6mm di diametro con filo smaltato da 1,3mm di diametro e la situazione è migliorata di 3 secondi... ho aggiunto anche il diodo 1n4007 sull'alimentazione.
Bene, vuol dire che siamo sulla strada giusta. Bisognerebbe capire quali modifiche sono più efficaci. Così a naso non so se quei due induttori fanno qualcosa, ci vorrebbe un oscilloscopio per vedere quanto influiscono sui disturbi.
Prima di tutto bisognerebbe confermare che non ci sono grossi abbassamenti di tensione sui 12 V quando il motorino è acceso.
Poi mi è venuto in mente che è più facile, date le minori correnti in gioco, evitare che i disturbi entrino nella scheda elettronica, piuttosto che cercare di confinarli al motorino. Anch'io avevo lavorato su centrali telefoniche, e ricordo che tutte le schede avevano uno o due induttori antidisturbo sul positivo e negativo di alimentazione, con nuclei in ferrite simili a quelli che hai descritto, e parecchie spire avvolte (forse una ventina). Se riuscissi a recuperarli oppure farli tu, avvolgendo molte spire con filo smaltato fine, visto che la corrente in gioco dovrebbe essere al massimo di poche centinaia di mA, potresti inserirli come indicato nello schema qui di seguito.
Io a naso lascerei un condensatore sui morsetti del motorino, e l'altro se necessario lo metterei in parallelo a C1.
Sarebbe ottimo disporre di un oscilloscopio per controllare l'ampiezza dei disturbi, ma in mancanza ti consiglio di provare a realizzare questo strumento "acustico" che rivela i disturbi presenti sui vari punti dell'alimentazione rendendoli udibili come suono più o meno potente. In questo modo puoi controllare facilmente quali sono le modifiche più efficaci, e quali barriere riescono meglio a fermare i disturbi.
Io avevo fatto fare un circuito simile per rilevare sulla linea telefonica la trasmissione del "CLIP" (identificazione del chiamante) tra il primo e il secondo squillo, senza dover leggere le informazioni decodificate sull'apposito display.

Big fan of ⋮ƎlectroYou! Ausili per disabili e anziani su ⋮ƎlectroYou
Caratteri utili: À È É Ì Ò Ó Ù α β γ δ ε η θ λ μ π ρ σ τ φ ω Ω º ª ² ³ √ ∛ ∜ ₀ ₁ ₂ ₃ ₄ ₅ ₆ ∃ ∄ ∆ ∈ ∉ ± ∓ ∾ ≃ ≈ ≠ ≤ ≥
Caratteri utili: À È É Ì Ò Ó Ù α β γ δ ε η θ λ μ π ρ σ τ φ ω Ω º ª ² ³ √ ∛ ∜ ₀ ₁ ₂ ₃ ₄ ₅ ₆ ∃ ∄ ∆ ∈ ∉ ± ∓ ∾ ≃ ≈ ≠ ≤ ≥
0
voti
grazie delle info, ieri scusami ma mi sono dimenticato di dirti che cali di tensione su sulla 12V non ce ne sono min imamente, sulla 5 V cala di 0,2V sotto carico.
questa mattina vedo se riesco prima di andare al lavoro a fare un test con la massa che parte dall'alimentatore.
per le bobine devo vedere se recupero del filo smaltato, ho in giro un nucleo di ferrite.
poi vediamo, stavo pensando anche di provare un altro alimentatore atx.
vediamo se ce la faccio con i tempi e con il "tempo", se non piove!!!!!!!!
per quanto riguarda ciò che scrive marco, posso dire che in tantissimi schemi sono sempre elencati dopo lo schema i valori dei componenti e non sul circuito, e sul circuito deve esserci sempre la dicitura DS1 R13 etce tc altrimenti non sai di cosa si parli e devi dare una descrizione lunga per nulla.
Poi infqatti anche sul lato componenti solitamente sono indicati i componenti c1 r3 etc etc
questa mattina vedo se riesco prima di andare al lavoro a fare un test con la massa che parte dall'alimentatore.
per le bobine devo vedere se recupero del filo smaltato, ho in giro un nucleo di ferrite.
poi vediamo, stavo pensando anche di provare un altro alimentatore atx.
vediamo se ce la faccio con i tempi e con il "tempo", se non piove!!!!!!!!
per quanto riguarda ciò che scrive marco, posso dire che in tantissimi schemi sono sempre elencati dopo lo schema i valori dei componenti e non sul circuito, e sul circuito deve esserci sempre la dicitura DS1 R13 etce tc altrimenti non sai di cosa si parli e devi dare una descrizione lunga per nulla.
Poi infqatti anche sul lato componenti solitamente sono indicati i componenti c1 r3 etc etc
Chi c’è in linea
Visitano il forum: Nessuno e 48 ospiti

Elettrotecnica e non solo (admin)
Un gatto tra gli elettroni (IsidoroKZ)
Esperienza e simulazioni (g.schgor)
Moleskine di un idraulico (RenzoDF)
Il Blog di ElectroYou (webmaster)
Idee microcontrollate (TardoFreak)
PICcoli grandi PICMicro (Paolino)
Il blog elettrico di carloc (carloc)
DirtEYblooog (dirtydeeds)
Di tutto... un po' (jordan20)
AK47 (lillo)
Esperienze elettroniche (marco438)
Telecomunicazioni musicali (clavicordo)
Automazione ed Elettronica (gustavo)
Direttive per la sicurezza (ErnestoCappelletti)
EYnfo dall'Alaska (mir)
Apriamo il quadro! (attilio)
H7-25 (asdf)
Passione Elettrica (massimob)
Elettroni a spasso (guidob)
Bloguerra (guerra)






