Che ne pensate ?
Funzionava, e le regolazioni erano discrete ricordo, non malaccio.
Che ne dite ?
Moderatore:
IsidoroKZ


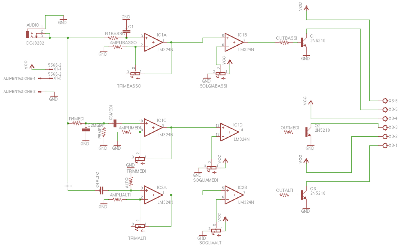
pierinter ha scritto:jmixmilano, lascia stare quello schema e prova a realizzare o almeno cercare di comprendere quest'ultimo
Torna a Elettronica e spettacolo
Visitano il forum: Nessuno e 18 ospiti