Salve, sono alla ricerca di un softstart per motore 12v cc 400mA...
Non ho mai usato un softstart. Mi chiedevo anche quanto potesse costare... (non troppo...)
Anche in kit magari...
SoftStart 12V cc
Moderatori:
sebago,
MASSIMO-G,
lillo,
Mike
10 messaggi
• Pagina 1 di 1
0
voti
candy ha scritto:ho sentore che sia da progettarsi e farsi.
E ciò è difficile?
-

Interested
90 4 - New entry

- Messaggi: 59
- Iscritto il: 12 apr 2012, 14:57
0
voti
Non sono proprio esperto, ma qualcosa so... direi 5 secondi.
In ogni caso ho anche un forum dove ciò potrebbe servire.
In ogni caso ho anche un forum dove ciò potrebbe servire.
-

Interested
90 4 - New entry

- Messaggi: 59
- Iscritto il: 12 apr 2012, 14:57
0
voti
Risveglio un po' questo topic...
Mi chiedevo: se tolgo la corrente, il motore si spegne di colpo come se non ci fosse questo circuito di mezzo, o rallenta fino a 0 rpm in 5 secondi?
Mi chiedevo: se tolgo la corrente, il motore si spegne di colpo come se non ci fosse questo circuito di mezzo, o rallenta fino a 0 rpm in 5 secondi?
-

Interested
90 4 - New entry

- Messaggi: 59
- Iscritto il: 12 apr 2012, 14:57
0
voti
Ah ecco, mi sembrava purtroppo.
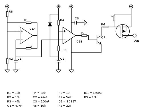
Quindi se volessi realizzare il circuito come descritto nel primo topic mi basta acquistare i vari componenti seguendo le indicazioni scritte sotto il disegno?
Se volessi in futuro cambiare Ampere, tipo al posto di 400mA usare 200mA (esempio), quali componenti devo sostituire?
Quindi se volessi realizzare il circuito come descritto nel primo topic mi basta acquistare i vari componenti seguendo le indicazioni scritte sotto il disegno?
Se volessi in futuro cambiare Ampere, tipo al posto di 400mA usare 200mA (esempio), quali componenti devo sostituire?
-

Interested
90 4 - New entry

- Messaggi: 59
- Iscritto il: 12 apr 2012, 14:57
10 messaggi
• Pagina 1 di 1
Torna a Impianti, sicurezza e quadristica
Chi c’è in linea
Visitano il forum: Nessuno e 134 ospiti

Elettrotecnica e non solo (admin)
Un gatto tra gli elettroni (IsidoroKZ)
Esperienza e simulazioni (g.schgor)
Moleskine di un idraulico (RenzoDF)
Il Blog di ElectroYou (webmaster)
Idee microcontrollate (TardoFreak)
PICcoli grandi PICMicro (Paolino)
Il blog elettrico di carloc (carloc)
DirtEYblooog (dirtydeeds)
Di tutto... un po' (jordan20)
AK47 (lillo)
Esperienze elettroniche (marco438)
Telecomunicazioni musicali (clavicordo)
Automazione ed Elettronica (gustavo)
Direttive per la sicurezza (ErnestoCappelletti)
EYnfo dall'Alaska (mir)
Apriamo il quadro! (attilio)
H7-25 (asdf)
Passione Elettrica (massimob)
Elettroni a spasso (guidob)
Bloguerra (guerra)
