Cos'è ElectroYou | Login Iscriviti

ElectroYou - la comunità dei professionisti del mondo elettrico

Spegnere led a fine carica

Elettronica lineare e digitale: didattica ed applicazioni

Moderatori: Foto Utentecarloc, Foto Utenteg.schgor, Foto UtenteBrunoValente, Foto UtenteIsidoroKZ

2
voti

[11] Re: Spegnere led a fine carica

Messaggioda Foto UtenteGuidoB » 25 mag 2012, 17:00

steve24 ha scritto:Se metto C2 devo necessariamente inserire entrambi i diodi D3 e D4?

Ciao,
devi controllare sul datasheet. Per esempio, se l'integrato LM317 è della National, il datasheet è questo (poi in realtà integrati così comuni di diversi costruttori si somigliano molto).

A pag. 9 del link che ti ho indicato, sotto gli "Application Hints" c'è un capitoletto chiamato "PROTECTION DIODES". Ma prima ancora di leggerlo, leggiti (sempre a pag. 9) il capitoletto "EXTERNAL CAPACITORS". Questo è il minimo, ma sarebbe meglio che leggessi tutto il datasheet. Abituarsi a leggere i datasheet è fondamentale se vuoi capire l'elettronica. Prova a leggere anche questo divertente articolo di Foto UtenteTardoFreak, soprattutto le ultime tre righe.

In quelle pagine del datasheet c'è la risposta a quello che chiedi. Io non avevo la risposta pronta, l'ho dovuta cercare lì. Prova a ricavarla anche tu.
Poi mi scrivi che cosa ne hai dedotto, e io ti dico che cosa farei io.

OK?
Big fan of ƎlectroYou!       Ausili per disabili e anziani su ƎlectroYou
Caratteri utili: À È É Ì Ò Ó Ù α β γ δ ε η θ λ μ π ρ σ τ φ ω Ω º ª ² ³ √ ∛ ∜ ₀ ₁ ₂ ₃ ₄ ₅ ₆ ∃ ∄ ∆ ∈ ∉ ± ∓ ∾ ≃ ≈ ≠ ≤ ≥
Avatar utente
Foto UtenteGuidoB
17,8k 7 12 13
G.Master EY
G.Master EY
 
Messaggi: 2809
Iscritto il: 3 mar 2011, 16:48
Località: Madrid

0
voti

[12] Re: Spegnere led a fine carica

Messaggioda Foto Utentesteve24 » 26 mag 2012, 0:37

GuidoB ha scritto:A pag. 9 del link che ti ho indicato, sotto gli "Application Hints" c'è un capitoletto chiamato "PROTECTION DIODES".


1) In the LM117, this discharge path is through a large junction that is able to sustain 15A surge with no problem. This is not true of other types of positive regulators. For output capacitors of 25 μF or less, there is no need to use diodes.
2) No protection is needed for output voltages of 25V or less and 10 μF capacitance.

GuidoB ha scritto:Ma prima ancora di leggerlo, leggiti (sempre a pag. 9) il capitoletto "EXTERNAL CAPACITORS".


1) An input bypass capacitor is recommended. A 0.1μF disc or 1μF solid tantalum on the input is suitable input bypassing for almost all applications. The device is more sensitive to the absence of input bypassing when adjustment or output capacitors are used but the above values will eliminate the possibility of problems.
2) If the bypass capacitor is used, it is sometimes necessary to include protection diodes to prevent the capacitor from discharging through internal low current paths and damaging the device.
3) In general, the best type of capacitors to use is solid tantalum.

GuidoB ha scritto:
Prova a leggere anche questo divertente articolo di Foto UtenteTardoFreak, soprattutto le ultime tre righe.

Onestamente non riesco a trovare qualcosa di più complesso dell' elettronica/elettrotecnica. =D>


GuidoB ha scritto:
In quelle pagine del datasheet c'è la risposta a quello che chiedi. Io non avevo la risposta pronta, l'ho dovuta cercare lì. Prova a ricavarla anche tu.
Poi mi scrivi che cosa ne hai dedotto, e io ti dico che cosa farei io.
OK?

Premetto che ho fatto un po' fatica ma spero di aver capito bene, ti scrivo cosa ho capito:
L'integrato ha già una sua alta resistenza interna tra ingresso e uscita e quindi picchi fino 15A nel pin di uscita li riesce a tenere senza rompersi.
Inserendo un condensatore in uscita più piccolo di 25uF non occorre mettere i diodi di protezione.
Con condensatore in uscita da 10uF e tensione meno di 25V non occorrono i diodi.

E' invece raccomandato un condensatore in ingresso soprattutto al tantalio.
Il condensatore in ingresso elimina possibili problemi derivati dalla sensibilità dell'integrato.

Ho letto anche tutto l'articolo di Foto UtenteTardoFreak, all'inizio non capivo bene se erano dei consigli giusti o no, ma poi ho capito che [-X

In conclusione
Inserendo il condensatore da 10uF in parallelo al trimmer non devo mettere i diodi di protezione perché la tensione sul condensatore non va oltre i 25V ed inoltre il condensatore non è superiore ai 25uF.
Nel mio caso la tensione sul 10uF dovrebbe essere 13,25V circa.

In ingresso sarebbe meglio sostituire il 100nF con uno al tantalio da 1uF.

Foto UtenteGuidoB, cosa faresti tu?
Avatar utente
Foto Utentesteve24
30 4
New entry
New entry
 
Messaggi: 65
Iscritto il: 13 mag 2012, 20:24

0
voti

[13] Re: Spegnere led a fine carica

Messaggioda Foto Utentemarco438 » 26 mag 2012, 0:55

Secondo me puoi toglierli entrambi.
marco
Avatar utente
Foto Utentemarco438
37,1k 7 11 13
-EY Legend-
-EY Legend-
 
Messaggi: 16323
Iscritto il: 24 mar 2010, 15:09
Località: Versilia

2
voti

[14] Re: Spegnere led a fine carica

Messaggioda Foto UtenteGuidoB » 26 mag 2012, 2:02

steve24 ha scritto:L'integrato ha già una sua alta resistenza interna tra ingresso e uscita e quindi picchi fino 15A nel pin di uscita li riesce a tenere senza rompersi.

Piccola precisazione: in realtà l'integrato non ha un'alta resistenza, ma un percorso capace di resistere ad alte correnti (fino a picchi di 15 A) tra uscita e ingresso.

Io farei così:
1) condensatore sull'ingresso: 100 nF ceramico a disco o (almeno) 1 μF al tantalio o (almeno) 25 μF all'alluminio.
2) condensatore in parallelo al trimmer (bypass capacitor): serve per ridurre il ripple (ondulazione residuo di alternata) sull'uscita. Visto che devi caricare una batteria, un po' di ripple in uscita non dà problemi. Quindi io non metterei un condensatore in parallelo al trimmer perché non è necessario. Oltretutto se entri con una tensione stabilizzata, il ripple è già eliminato a monte. Niente condensatore, quindi niente diodi.
Se comunque vuoi mettere il condensatore, se non superi i 10 μF e i 25 V di uscita, i diodi comunque si possono non mettere.
3) Condensatore in parallelo all'uscita (tra out dell'LM317 e il negativo in uscita) (output capacitor): non è necessario. Se però vuoi eliminare rischio di "ringing" eccessivo (oscillazioni intorno al valore della tensione d'uscita) puoi mettere un condensatore al tantalio da 1 μF o uno all'alluminio da 25 μF. Se non superi i 25 μF il diodo di protezione tra out e in dell'LM317 non serve.
Per un caricabatterie direi che non è necessario. Però se vuoi proprio mettere un condensatore, allora è più utile questo di quello di bypass.

Ricordati che siccome hai D1 in uscita perdi 0,6 - 0,7 V. Quindi dovrai regolare la tensione d'uscita dell'integrato tra 13,5 V e 13,8 V, più la caduta sul diodo alla corrente di mantenimento (0,6 V).
Quindi tra 14,1 e 14,4 V.

Non lasciare scollegato un capo dei trimmer, ma collegalo al cursore centrale. Così mentre muovi il trimmer, anche se il cursore strisciante non fa un buon contatto, la resistenza non salirà mai oltre il valore totale del trimmer.

Un'ultima "finezza" è collegare l'ingresso invrtente di IC2 (piedino 3) a monte di R3, cioè all'uscita negativa del caricabatterie. E' gratis e guadagni 15 millivolt (poca cosa, ma comunque qualcosa) sull'ingresso quando passa la corrente di mantenimento.
Big fan of ƎlectroYou!       Ausili per disabili e anziani su ƎlectroYou
Caratteri utili: À È É Ì Ò Ó Ù α β γ δ ε η θ λ μ π ρ σ τ φ ω Ω º ª ² ³ √ ∛ ∜ ₀ ₁ ₂ ₃ ₄ ₅ ₆ ∃ ∄ ∆ ∈ ∉ ± ∓ ∾ ≃ ≈ ≠ ≤ ≥
Avatar utente
Foto UtenteGuidoB
17,8k 7 12 13
G.Master EY
G.Master EY
 
Messaggi: 2809
Iscritto il: 3 mar 2011, 16:48
Località: Madrid

3
voti

[15] Re: Spegnere led a fine carica

Messaggioda Foto Utentesteve24 » 26 mag 2012, 10:38

GuidoB ha scritto:Io farei così:
1) condensatore sull'ingresso: 100 nF ceramico a disco o (almeno) 1 μF al tantalio o (almeno) 25 μF all'alluminio.


Lascio il 100 nF ceramico allora.

GuidoB ha scritto:2) condensatore in parallelo al trimmer (bypass capacitor): serve per ridurre il ripple (ondulazione residuo di alternata) sull'uscita. Visto che devi caricare una batteria, un po' di ripple in uscita non dà problemi. Quindi io non metterei un condensatore in parallelo al trimmer perché non è necessario. Oltretutto se entri con una tensione stabilizzata, il ripple è già eliminato a monte. Niente condensatore, quindi niente diodi.
Se comunque vuoi mettere il condensatore, se non superi i 10 μF e i 25 V di uscita, i diodi comunque si possono non mettere.
3) Condensatore in parallelo all'uscita (tra out dell'LM317 e il negativo in uscita) (output capacitor): non è necessario. Se però vuoi eliminare rischio di "ringing" eccessivo (oscillazioni intorno al valore della tensione d'uscita) puoi mettere un condensatore al tantalio da 1 μF o uno all'alluminio da 25 μF. Se non superi i 25 μF il diodo di protezione tra out e in dell'LM317 non serve.
Per un caricabatterie direi che non è necessario. Però se vuoi proprio mettere un condensatore, allora è più utile questo di quello di bypass.

Ok, perfetto non li metto.

GuidoB ha scritto:Ricordati che siccome hai D1 in uscita perdi 0,6 - 0,7 V. Quindi dovrai regolare la tensione d'uscita dell'integrato tra 13,5 V e 13,8 V, più la caduta sul diodo alla corrente di mantenimento (0,6 V).
Quindi tra 14,1 e 14,4 V.

Questo lo avevo già fatto. Per fare questo...
ho preso il diodo 1N4001 e l'ho collegato alla batteria 12V con una resistenza in serie da 2k4 per vedere quale sarebbe stata caduta di tensione sul diodo quando al suo interno scorrono 5mA.
La caduta era di 0,65V
Per cui ho regolato il trimmer per avere 13,8 + 0,65V= 14,45V io avevo tarato 14,5V.

GuidoB ha scritto:Non lasciare scollegato un capo dei trimmer, ma collegalo al cursore centrale. Così mentre muovi il trimmer, anche se il cursore strisciante non fa un buon contatto, la resistenza non salirà mai oltre il valore totale del trimmer.

Grazie del consiglio :ok:

GuidoB ha scritto:Un'ultima "finezza" è collegare l'ingresso invrtente di IC2 (piedino 3) a monte di R3, cioè all'uscita negativa del caricabatterie. E' gratis e guadagni 15 millivolt (poca cosa, ma comunque qualcosa) sull'ingresso quando passa la corrente di mantenimento.

Bella anche questa, ormai io mi ero concentrato sul leggere la tensione ai capi del diodo//resistenza e non pensavo più ad altro.

Grazie di tutto, sei stato cortese, gentile e soprattutto molto bravo nello spiegare.
Ciao

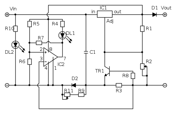
Lascio qui sotto il circuito completo allora, ho voluto aggiungere un led in ingresso per capire se c'è corrente di rete :-P



Posso permettermi di chiederti un ultima cosa? (promesso!)
La R7 la metto da 1 Mohm, 2M Mohm (come tanti consigliano), meglio un trimmer per regolarla una volta montato il circuito oppure sarebbe meglio calcolarsela a priori?
Io ho già trovato la Requivalente di R5 e R6 però non saprei come procedere oltre perché non conosco né il valore di R7 e neanche le tensioni di soglia.
Avatar utente
Foto Utentesteve24
30 4
New entry
New entry
 
Messaggi: 65
Iscritto il: 13 mag 2012, 20:24

1
voti

[16] Re: Spegnere led a fine carica

Messaggioda Foto UtenteGuidoB » 27 mag 2012, 0:57

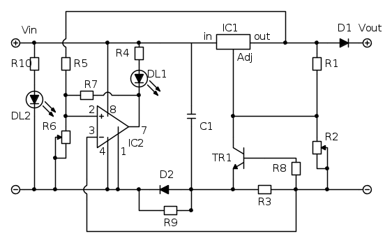
Io metterei:

R9: 22 Ω con in serie un trimmer da 22 Ω
R5: 10 kΩ
R6: 390 Ω (fissa, niente trimmer)
R7: 100 kΩ

e alimenterei anche l'LM311 (piedino 8) e la resistenza R4 dall'out di IC1.
Avrai un'isteresi del 10% circa sulla corrente impostata.
Big fan of ƎlectroYou!       Ausili per disabili e anziani su ƎlectroYou
Caratteri utili: À È É Ì Ò Ó Ù α β γ δ ε η θ λ μ π ρ σ τ φ ω Ω º ª ² ³ √ ∛ ∜ ₀ ₁ ₂ ₃ ₄ ₅ ₆ ∃ ∄ ∆ ∈ ∉ ± ∓ ∾ ≃ ≈ ≠ ≤ ≥
Avatar utente
Foto UtenteGuidoB
17,8k 7 12 13
G.Master EY
G.Master EY
 
Messaggi: 2809
Iscritto il: 3 mar 2011, 16:48
Località: Madrid

0
voti

[17] Re: Spegnere led a fine carica

Messaggioda Foto Utentesteve24 » 27 mag 2012, 1:09

Come posso calcolarmi la R7?
Tu come hai fatto?
Vedo addirittura che mi sai dire la percentuale precisa di isteresi
Avatar utente
Foto Utentesteve24
30 4
New entry
New entry
 
Messaggi: 65
Iscritto il: 13 mag 2012, 20:24

3
voti

[18] Re: Spegnere led a fine carica

Messaggioda Foto UtenteGuidoB » 27 mag 2012, 1:40

Uso la legge di Ohm.

Tensione all'ingresso positivo del comparatore: 14,4 V / (10 kΩ + (390 Ω // R7)) x (390 Ω // R7)
In realtà la R7 in parallelo a 390 Ω si può anche trascurare (perché avrà un valore molto maggiore).

Quindi: 14,4 V / (10 kΩ + 390 Ω) x 390 Ω = 0,54 V (siamo sopra il minimo di 0,5 V per il comparatore ma sotto la soglia di conduzione di 0,6 V del diodo).

Il massimo di isteresi che possiamo dare può far aumentare la tensione di riferimento fino a un massimo di 0,6 V.

Quindi: per avere 0,6 V su una resistenza da 390 Ω devo far scorrere una corrente di 0,6 V / 390 Ω = 0,001538 A.

La resistenza complessiva per far scorrere questa corrente a 14,4 V è: 14,4 V / 0,001538 A = 9360 Ω.

Tolgo i 390 Ω che ho già: 9360 Ω - 390 Ω = 8970 Ω.

Gli 8970 Ω sono fatti da una resistenza da 10 kΩ in parallelo a una resistenza incognita (R7).

R7 = 1 / (1 / 8970 Ω - 1 / 10000 Ω) = 87087 Ω (che arrotondo a 100 kΩ).

Se fai i conti vedrai che quando l'uscita del comparatore è alta, R7 aggiunge un 10% di corrente (e quindi fa aumentare un 10% la tensione) su R6. Quando invece l'uscita è bassa, R7 non ha praticamente influenza.
Big fan of ƎlectroYou!       Ausili per disabili e anziani su ƎlectroYou
Caratteri utili: À È É Ì Ò Ó Ù α β γ δ ε η θ λ μ π ρ σ τ φ ω Ω º ª ² ³ √ ∛ ∜ ₀ ₁ ₂ ₃ ₄ ₅ ₆ ∃ ∄ ∆ ∈ ∉ ± ∓ ∾ ≃ ≈ ≠ ≤ ≥
Avatar utente
Foto UtenteGuidoB
17,8k 7 12 13
G.Master EY
G.Master EY
 
Messaggi: 2809
Iscritto il: 3 mar 2011, 16:48
Località: Madrid

2
voti

[19] Re: Spegnere led a fine carica

Messaggioda Foto Utentesteve24 » 28 mag 2012, 0:10

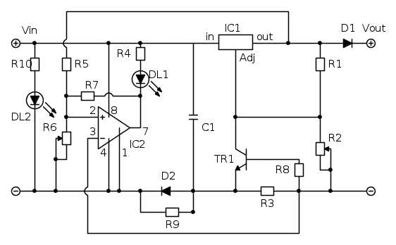
Ogni volta che mi viene consigliata una modifica al circuito preferisco ripubblicarlo anche per facilitare la visione del circuito completo ad altri interessati.
Il circuito finora è questo:



Ho provato a calcolare la R7 anche in questo altro modo trovando lo stesso risultato :-)
Sulla R6 ho una Vref di 14,4/10390*390=0,54V
La corrente sulla R6 è di 0,54/390=1,38mA
Trovato questo, stabilisco la massima tensione che ci deve essere sulla R6, in questo caso abbiamo detto 0,6V.
La corrente sulla R6 quando ha una ddp di 0,6V è di 0,6/390=1,54mA.
Adesso so che per avere 0,6V sulla R6 devo aggiungere una corrente di 1,54-1,38=0,16mA
Sapendo che il comparatore quando si trova a livello alto la tensione è di 14,4V calcolo la R7
14,4/0,16mA=90K

----------------------------------

Quando la batteria assorbe 5 mA su R9 e R11 ho 15,42 mA (10,42 mA dati da Vref del LM317/R1) circa che moltiplicato per il valore totale delle 2 R (esempio 33 ohm) ho una VPin3 di 0,51V circa.

Adesso faccio l'operazione inversa per capire quanto dovrebbe essere la corrente assorbita dalla batteria per riaccendere il led.

Il led si illumina quando Vpin3=>Vref.

0,6V/33=18,18mA
18,18-10,42=7,76mA

Se i calcoli sono giusti, il led si spegne quando la batteria arriva ad assorbire 5mA o meno e si riaccende quando la batteria assorbe 7,76mA o più.

A questo punto mi domando anche se forse immagino già la risposta,
la batteria quando arriva ad assorbire 5mA,
per non far lampeggiare il led non deve avere un oscillazione di corrente pari o superiore a 2,76mA.

perché se la corrente di assorbimento durante la carica oscillasse di 2,76mA o più,
l'isteresi del 10% sarebbe poca.

Secondo te basta il 10% di isteresi o sarebbe meglio montare il circuito e verificare con il tester? O_/
Avatar utente
Foto Utentesteve24
30 4
New entry
New entry
 
Messaggi: 65
Iscritto il: 13 mag 2012, 20:24

3
voti

[20] Re: Spegnere led a fine carica

Messaggioda Foto UtenteGuidoB » 28 mag 2012, 10:19

steve24 ha scritto:Ogni volta che mi viene consigliata una modifica al circuito preferisco ripubblicarlo anche per facilitare la visione del circuito completo ad altri interessati.

Ottima idea, sarebbe bene mettere anche la lista con i valori dei componenti.
steve24 ha scritto:Secondo te basta il 10% di isteresi o sarebbe meglio montare il circuito e verificare con il tester?

Secondo me dovrebbe bastare, però è sempre meglio controllare.

5 mA mi sembrano pochi per considerare la carica conclusa. Se lasci collegata la batteria per ulteriori 12 ore per esempio, aggiungi una carica di 60 mAh che è ridicola per qualunque accumulatore al piombo per piccolo che sia.

Misura prima qual è la corrente assorbita quando la carica è completa (per esempio 4 mA) e imposta con il trimmer una corrente più alta (per esempio il doppio o il triplo, cioè 8 o 12 mA). In questo modo non hai problemi con l'isteresi. La quantità di carica che perdi per l'indicazione anticipata di fine carica è trascurabile (se proprio vuoi vedere di quanto viene anticipata la segnalazione, verifica mantenendo sotto controllo la corrente di carica).

Considerando che staccherai la batteria con un certo ritardo rispetto alla segnalazione, un certo anticipo nello spegnimento del LED non guasta.
Big fan of ƎlectroYou!       Ausili per disabili e anziani su ƎlectroYou
Caratteri utili: À È É Ì Ò Ó Ù α β γ δ ε η θ λ μ π ρ σ τ φ ω Ω º ª ² ³ √ ∛ ∜ ₀ ₁ ₂ ₃ ₄ ₅ ₆ ∃ ∄ ∆ ∈ ∉ ± ∓ ∾ ≃ ≈ ≠ ≤ ≥
Avatar utente
Foto UtenteGuidoB
17,8k 7 12 13
G.Master EY
G.Master EY
 
Messaggi: 2809
Iscritto il: 3 mar 2011, 16:48
Località: Madrid

PrecedenteProssimo

Torna a Elettronica generale

Chi c’è in linea

Visitano il forum: Nessuno e 80 ospiti