GuidoB ha scritto:Secondo me dovrebbe bastare, però è sempre meglio controllare.
Certo. Penso di riuscirlo a fare stasera
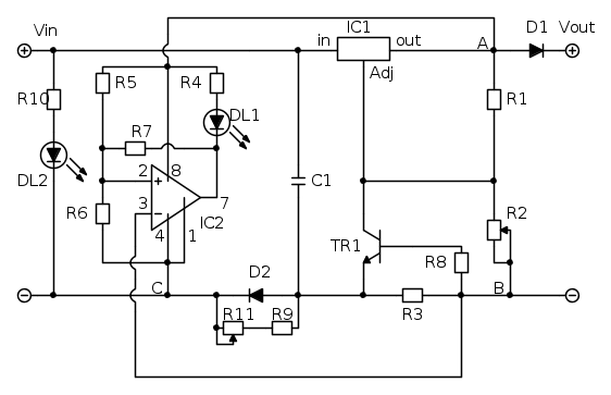
Mi dicevi di tarare il trimmer R11 per far spegnere il led quando la batteria assorbe 12mA e non 5mA?
Ho capito bene?
Moderatori:
carloc,
g.schgor,
BrunoValente,
IsidoroKZ
GuidoB ha scritto:Secondo me dovrebbe bastare, però è sempre meglio controllare.
steve24 ha scritto:DL1 = Led 5mm ROSSO 25mA 2,5 V
DL2 = Led 5mm VERDE 25mA 2,5 V
steve24 ha scritto:R1 = 120 ohm 1/4W
R2 = Trimmer da 2K 10%
steve24 ha scritto:R9 = 20 ohm
...
R11 = Trimmer da 20 ohm 10%
steve24 ha scritto:Verifica la tensione ai capi di R6.
Regola il trimmer R11 fino ad avere una tensione pari a quella di R6 - 0,01V sui punti C e B.
(esempio: se dopo 10 ore di ricarica, ai capi di R6 c'è una tensione di 0,54V, tara R11 per avere tra C e B 0,53V)

GuidoB ha scritto:Ciao, ho qualche osservazione:
Sarebbe più realistico:
DL1 = Led 5mm ROSSO 20 mA 1,8 V
DL2 = Led 5mm VERDE 20 mA 2,1 V
un led da 5 mm con 10 mA si accende già a sufficienza
GuidoB ha scritto:120 ohm potrebbero anche starci ma di solito si mette una resistenza da 220 ohm, così si riduce il consumo restando comunque nei limiti consigliati.
GuidoB ha scritto:Il trimmer invece andrebbe sostituito da una serie (resistenza fissa + trimmer). Col trimmer da solo l'intervallo di regolazione è troppo elevato (da 1,25 a 22 V teorici) e non si riesce a regolare finemente nell'intorno della tensione voluta.
Il valore indicato del trimmer non è standard.
GuidoB ha scritto:Magari una resistenza da 20 ohm della serie E24 riesci a trovarla, ma se usi la più comune serie E12 i valori standard piú vicini sono 18 e 22 ohm.
Per il trimmer il valore comune più vicino è 22 ohm.
GuidoB ha scritto:Io invece misurerei col tester la corrente di mantenimento che attraversa la batteria quando è carica.
Poi staccherei la batteria e collegherei all'uscita del caricabatteria una resistenza calcolata in modo da far passare una corrente doppia o tripla di quella di mantenimento.
Regolerei R11 fermandomi al punto in cui il led si spegne.

steve24 ha scritto:Sinceramente non sapevo che esistono serie diverse per le resistenze E12/E24.![]()
Mi puoi dire cosa vuol dire?
Io sono entrato nel sito di RS e sotto resistenze ho trovato la 20 ohm, non sapendo non mi sono posto il problema![]()
Visitano il forum: Nessuno e 44 ospiti