IsidoroKZ ha scritto:Hai chiesto i primi due punti, mentre quello da chiedere sarebbe stato il punto 3 o meglio ancora 4. E` saltato fuori un circuito che non mi piace (due sense di corrente e uno con un diodo in parallelo, sperando che non conduca a 0.55V e che non venga scaldato...)
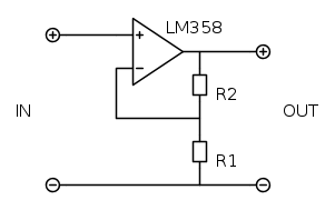
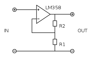
La soluzione te l'ho detta un paio di volte almeno: amplifica la caduta di tensione sulla resistenza da 1ohm, ad esempio di un centinaio di volte, e poi fai un comparatore che funzioni a livelli di tensione piu` tranquilli. Il 311 e` un po' critico da usare, visto che non hai dei problemi di velocita` come comparatore si puo` usare un operazionale, il secondo che c'e` in un 358.
Non ho fatto la richiesta del circuito perché ho sempre pensato che richiedere un circuito già pronto sia un male. Potrei non essere visto bene e criticato.
Quindi sto cercando con tutto il mio impegno di creare questo caricabatterie con indicatore di carica.
La soluzione che mi hai detto ci sta tutta, uso lm358, con il primo operazionale amplifico e col secondo comparo.
Fin qua ci sono?

Elettrotecnica e non solo (admin)
Un gatto tra gli elettroni (IsidoroKZ)
Esperienza e simulazioni (g.schgor)
Moleskine di un idraulico (RenzoDF)
Il Blog di ElectroYou (webmaster)
Idee microcontrollate (TardoFreak)
PICcoli grandi PICMicro (Paolino)
Il blog elettrico di carloc (carloc)
DirtEYblooog (dirtydeeds)
Di tutto... un po' (jordan20)
AK47 (lillo)
Esperienze elettroniche (marco438)
Telecomunicazioni musicali (clavicordo)
Automazione ed Elettronica (gustavo)
Direttive per la sicurezza (ErnestoCappelletti)
EYnfo dall'Alaska (mir)
Apriamo il quadro! (attilio)
H7-25 (asdf)
Passione Elettrica (massimob)
Elettroni a spasso (guidob)
Bloguerra (guerra)




che per questo caso farebbero 330kohm e 3.3kohm.

