Cos'è ElectroYou | Login Iscriviti

ElectroYou - la comunità dei professionisti del mondo elettrico

Setup di test

Elettronica lineare e digitale: didattica ed applicazioni

Moderatori: Foto Utentecarloc, Foto Utenteg.schgor, Foto UtenteBrunoValente, Foto UtenteIsidoroKZ

0
voti

[1] Setup di test

Messaggioda Foto Utentegiulia87 » 23 mag 2012, 11:12

Ciao a tutti! :) Eccomi con un devo nuovo quesito per chi di voi ha voglia di rispondere :roll:
Dunque, devo testare un PCB. Il setup di test è costituito da:
- un generatore di funzioni (http://www.testequity.com/products/999/)
- il circuito stampato
- l'alimentazione del circuito, costituita da due batterie da 9 V in serie (è una soluzione provvisoria, solo per
testare il circuito)
- una schedina di acquisizione della National Instruments (http://sine.ni.com/nips/cds/view/p/lang/en/nid/201987) che comunica col PC ed è alimentata tramite la USB.

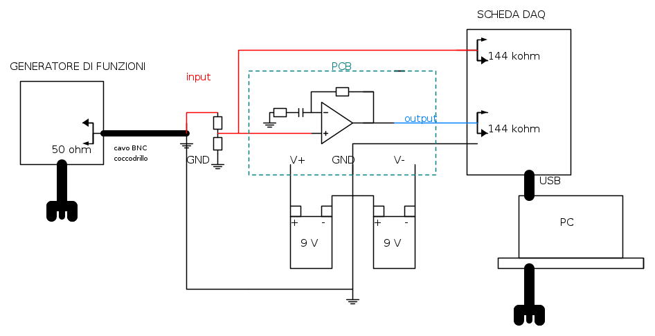
Questo è uno schema Fidocad del setup:


Il circuito in esame ha ingresso ed uscita single-ended.
Il generatore di funzioni è connesso al circuito con un cavo BNC-coccodrillo. Il coccodrillo rosso è connesso all'ingresso del circuito, quello nero porta il riferimento del segnale generato. A questo riferimento connetto il punto centrale delle due pile.
L'uscita del circuito ed il segnale di ingresso sono connessi alla scheda di acquisizione, alla quale passo anche il potenziale di riferimento.
La scheda può essere utilizzata in modalità differenziale oppure referenced single ended (RSE, secondo la nomenclatura tipica della National Instruments). E qui nasce il mio dubbio, che cerco di esporvi.

Anche se la mia uscita non è differenziale (nel senso che mi interessa la tensione tra l'uscita e il potenziale di riferimento, idealmente costante, e non la differenza tra due potenziali variabili nel tempo) io pensavo di utilizzare la modalità di acquisizione differenziale, poiché:
- questa permette di utilizzare il range minimo di segnale in ingresso alla schedina (-1/+1 V) e io ho segnali piccoli
- conseguentemente il rumore della schedina è il più piccolo possibile (da datasheet)
- ho 14 bit (e non 13 bit della modalità RSE)
- eventuali modi comuni sono reiettati
Per fare questo, collegherei ad uno degli ingressi "+" della scheda l'uscita del circuito ed al suo ingresso "-" il potenziale di riferimento (e lo stesso per il segnale che genero col generatore e che pure passo alla schedina).
In questo modo, "+" e "-" vanno connessi ad un amplificatore a guadagno variabile interno alla schedina che amplifica la loro differenza e la misura, rispetto alla massa della schedina (fornita, credo, dal PC).

Se utilizzassi la modalità RSE, invece, dovrei collegare il segnale di uscita sempre al "+" e il potenziale di riferimento ad un altro ingresso ("GND"), connesso alla massa della schedina. In questo caso però il range di ingresso e' +/- 10 V (sfrutterei solo una piccolissima parte della dinamica) e la risoluzione è 13 bit. Inoltre, dalla teoria so che single-ended è più rumoroso di differenziale. D'altra parte il segnale di mio interesse è per sua natura single-ended (intendo sempre il fatto che è un potenziale rispetto al potenziale di riferimento)..

Un documento dove sono illustrate le modalità di connessione alla schedina della NI è il seguente http://www.ni.com/white-paper/7113/en. IN FONDO al documento, c'è uno schema delle varie possibilità: ingresso alla schedina floating o ground-referenced e modalità differenziale, RSE o NRSE (nel caso della mia schedina posso usare solo le prime due).

Ora vi chiedo: voi cosa utilizzereste nel mio caso? modalità differenziale o RSE?
Spero di essere stata chiara nel mio dubbio. Probabilmente deriva da una non piena comprensione delle varie modalità di acquisizione.
Se qualcuno ha avuto la pazienza di leggere tutto ed è arrivato fino in fondo lo ringrazio! =D>
O_/
Avatar utente
Foto Utentegiulia87
125 1 2 7
Stabilizzato
Stabilizzato
 
Messaggi: 393
Iscritto il: 14 apr 2011, 21:47

0
voti

[2] Re: Setup di test

Messaggioda Foto Utentegiulia87 » 24 mag 2012, 17:26

Nessuno mi aiuta? :oops:
Sono stata poco chiara?
Avatar utente
Foto Utentegiulia87
125 1 2 7
Stabilizzato
Stabilizzato
 
Messaggi: 393
Iscritto il: 14 apr 2011, 21:47

0
voti

[3] Re: Setup di test

Messaggioda Foto Utentebelva87 » 29 mag 2012, 14:30

Io mi atterrei a ciò che indicano i produttori della scheda, utilizzando una tecnica di lettura da loro chiamata NRSE (fig.a 5 del documento da te linkato); la RSE per il single ended la sconsigliano, e dalla figura lasciano intendere anche perché.

Non puoi permetterti di perdere un bit?? :roll:

Diverso è per il rumore, single ended è per propria natura maggiormente rumoroso rispetto al differenziale, ma se il circuito sottoposto al test esce in single ended... devi misurare in single ended... :roll:
Ovviamente questo è ciò che so io e che mi sono sentito di dirti, non sono esperto in sistemi di misura di questo genere...

Per la dinamica purtroppo, se non hai modo di aggiustare tramite i PGA della scheda, sei "obbligata" a tenertela così... e ciò non è buona cosa ma devi considerare il fatto che stai impiegando un sistema single ended ed in più general pourpose... perciò devi accontentarti per quello che hai, diverso sarebbe stato se potevi usufruire di un sistema di misura "ad hoc" per le tue dinamiche/specifiche...

Un'altra cosa che mi preoccupa è il metodo di connesione del generatore di funzioni...che detto così sembrà chissà che cosa, mi riferisco al coccodrillo :mrgreen:
Non puoi usare un metodo migliore dal punto di vista di affidabilità del contatto ecc ecc?

O_/ Luca.
Avatar utente
Foto Utentebelva87
2.292 2 6 12
free expert
 
Messaggi: 1323
Iscritto il: 9 mag 2011, 15:01

0
voti

[4] Re: Setup di test

Messaggioda Foto Utentegiulia87 » 29 mag 2012, 19:01

belva87 ha scritto:Io mi atterrei a ciò che indicano i produttori della scheda, utilizzando una tecnica di lettura da loro chiamata NRSE (fig.a 5 del documento da te linkato); la RSE per il single ended la sconsigliano, e dalla figura lasciano intendere anche perché.

MMh, la mia schedina però permette di usare solo RSE (sconsigliato) o DIFFERENTIAL (non NRSE)...per questo optavo per il differenziale, anche se il mio circuito esce in single-ended..
farei il differenziale tra l'uscita del circuito ed il potenziale di riferimento..

belva87 ha scritto:Un'altra cosa che mi preoccupa è il metodo di connesione del generatore di funzioni...che detto così sembrà chissà che cosa, mi riferisco al coccodrillo
Non puoi usare un metodo migliore dal punto di vista di affidabilità del contatto ecc ecc?

uhm, dalle prime prove il contatto mi sembra buono...che altro tipo di contatto useresti? :D
Avatar utente
Foto Utentegiulia87
125 1 2 7
Stabilizzato
Stabilizzato
 
Messaggi: 393
Iscritto il: 14 apr 2011, 21:47

0
voti

[5] Re: Setup di test

Messaggioda Foto Utentebelva87 » 29 mag 2012, 19:12

giulia87 ha scritto:..la mia schedina però permette di usare solo RSE (sconsigliato) o DIFFERENTIAL (non NRSE)

perché la tua scheda non permette l'altro tipo di collegamento?? :roll:

giulia87 ha scritto:..farei il differenziale tra l'uscita del circuito ed il potenziale di riferimento..

Se ho ben interpretato, quello che farai è un single ended... :mrgreen:
Ho interpretato male? Fai uno schema in fido per quest'ultima questione, e postalo... magari se ho interpretato bene te ne rendi conto o lo vediamo qui insieme, se ho interpretato male.... sono un somaro e apprendo una cosa nuova.

Per il contatto, dipende da diverse cose, che soluzione hai adottato per l'ingresso e l'uscita dei segnali? connettore di che genere? terminali a saldare?
Avatar utente
Foto Utentebelva87
2.292 2 6 12
free expert
 
Messaggi: 1323
Iscritto il: 9 mag 2011, 15:01

0
voti

[6] Re: Setup di test

Messaggioda Foto Utentegiulia87 » 31 mag 2012, 20:06

giulia87 ha scritto:Se ho ben interpretato, quello che farai è un single ended..

Scusa per il ritardo nella risp ma sono incasinata..
Sì, l uscita del mio circuito è la differenza tra l uscita di un opamp e il gnd del circuito...lo schema fido non l'ho già messo sopra? :oops:
Quando la PCB verrà usata per processare segnali veri (non in questa fase di test) la sua uscita andrà ad uno stadio che ha ingresso sempre single-ended e poi il segnale andrà in una scheda di acquisizione..So quindi che usare la schedina DAQ di test in configurazione differenziale non rispetta quello che ci sarà realmente...Ma il mio scopo ATTUALE è ricavare il guadagno del circuito di per sè, cioè cercando di non avere troppo influenza del rumore ambientale o altro, per vedere se la configurazione circuitale che ho montato rispecchia il mio desiderato. Per questo pensavo di usare la schedina in modalità differenziale, cioè, ripeto, dando al morsetto + il segnale di uscita della mia PCB e al morsetto - il segnale di riferimento (GND). Poi, quando userò la PCB per segnali reali e nell'ambiente del mio laboratorio userò delle accortezze tipo schermatura per ridurre l'influenza dei disturbi di modo comune dannosi per una configurazione single-ended...
Non ti ho convinto? :oops: Non è che non sia disposta a cambiare idea..è che credo che il mio ragionamento non sia privissimo di senso... :oops:

belva87 ha scritto:Per il contatto, dipende da diverse cose, che soluzione hai adottato per l'ingresso e l'uscita dei segnali? connettore di che genere? terminali a saldare?

dunque, l'ingresso e l uscita sono sempre filetti infilati nella PCB. L ingresso arriva da un coccodrillo appunto, e l'uscita è un filo che entra nella schedina di acquisizione tramite uno di quei contatti in cui si gira una vitina che preme contro il filo (non so il nome :P)...Comunque dalle prove che faccio sembrano andare bene come tipo di contatti..
Avatar utente
Foto Utentegiulia87
125 1 2 7
Stabilizzato
Stabilizzato
 
Messaggi: 393
Iscritto il: 14 apr 2011, 21:47

0
voti

[7] Re: Setup di test

Messaggioda Foto Utentebelva87 » 31 mag 2012, 21:35

giulia87 ha scritto:Per questo pensavo di usare la schedina in modalità differenziale, cioè, ripeto, dando al morsetto + il segnale di uscita della mia PCB e al morsetto - il segnale di riferimento (GND).

Questo che descrivi è un single ended... composto da due fili, uno caldo con il segnale, e uno freddo...il riferimento, la massa volgarmente detta.
Il differenziale "vero" è composto da 3 fili, due caldi che portano il segnale ed uno freddo che è il riferimento.
Magari ti confondi con il ragionamento di "differenza" ... e di come viene prelevato / considerato il segnale, non saprei...

Nel caso di single ended la tensione di uscita del circuito è la differenza tra quella del filo caldo e quella del riferimento... se il riferimento è 0V la tua uscita vale in modulo il massimo valore che può assumere il segnale.
Nel differenziale il segnale di uscita "è considerato" tra i due fili caldi, non toccando il riferimento globale del circuito, la massa per intenderci...
Spero di essermi spiegato.. faccio uno schema in fidocad.



Rispiego... :mrgreen:
Caldo1 e Caldo2 compongono la coppia di condutori di cui sopra, il segnale "è portato" da quei due fili, entrambi sono riferiti al conduttore freddo, ma il segnale non è legato ad esso, perché appunto come detto sopra tale è individuato dalla coppia di conduttori caldi... questo fa si che il segnale abbia un riferimento locale, come lo chiamo io... cioè caldo1 è riferito a caldo2 e viceversa... e solo globalmente entrambi sono riferiti a freddo, che è al potenziale di riferimento dell'intera circuiteria...
Questo non toccare il potenziale di riferimento globale da parte dei dui fili caldi, cioè di un segnale differenziale, lo rende particolarmente robusto ai rumori e disturbi di modo comune...

Spero che hai capito, e io di essermi spiegato bene... non è questione di cambiare idea :roll: se presti attenzione spiegano anche nella documentazione tecnica della tua scheda...

Per il contatto non ho ben chiaro, puoi postare una foto?
Ad ogni modo il contatto deve essere funzionale, sicuro e semplice il più possibile... riesci a saldare? o qualche tipo di connettore?
Avatar utente
Foto Utentebelva87
2.292 2 6 12
free expert
 
Messaggi: 1323
Iscritto il: 9 mag 2011, 15:01

0
voti

[8] Re: Setup di test

Messaggioda Foto Utentegiulia87 » 31 mag 2012, 22:04

Uhm, dalla tua spiegazione mi accorgo che anche io ho capito così...
anche io quando intendo che il mio circuito ha uscita single-ended intendo come te :) Cioè dalla mia scheda PCB posso tirare fuori un filo "caldo" e uno "freddo"..

Tuttavia, questo secondo te mi impedisce di usare la scheda DAQ in modalità differenziale? quando dico che l'ingresso della schedina DAQ è in modalità differenziale intendo quello che dice il DS della mia schedina, cioè:
"Connect the positive lead of the signal to the AI+ terminal, and the negative lead to the AI– terminal."
Io connetto il mio "freddo" ad AI - ed il mio "caldo" ad AI+..
Il DS non dice di connettere un lead chiamato GND alla schedina...cioè credo che il GND della schedina DAQ sia al suo interno e non lo debba fornire io..Io mi riferisco all'immagine in fondo al link che ho messo..guardando la prima riga seconda colonna: Vedo che dalla sorgente partono un filo caldo ed un filo freddo (ques'ultimo connesso al simbolo di gnd della sorgente) e questi entrano nella scheda DAQ che fa un-ampli differenziale ed ha un gnd diverso da quello della sorgente..
Non so se è chiaro quello che intendo.. :(
Avatar utente
Foto Utentegiulia87
125 1 2 7
Stabilizzato
Stabilizzato
 
Messaggi: 393
Iscritto il: 14 apr 2011, 21:47

0
voti

[9] Re: Setup di test

Messaggioda Foto Utentebelva87 » 31 mag 2012, 22:08

giulia87 ha scritto:Tuttavia, questo secondo te mi impedisce di usare la scheda DAQ in modalità differenziale? quando dico che l'ingresso della schedina DAQ è in modalità differenziale intendo quello che dice il DS della mia schedina, cioè:
"Connect the positive lead of the signal to the AI+ terminal, and the negative lead to the AI– terminal."
Io connetto il mio "freddo" ad AI - ed il mio "caldo" ad AI+..


Scusate per il quote lungo...
Non ti impedisce nessuno di usare in quel modo la scheda, ma quello che farai così facendo non è una misura differenziale, è single ended... perché il tuo freddo è il riferimento generale del tuo sistema...
D'altronde, come potrebbe essere differenziale, se il tuo stadio amplificatore esce a single ended??? :mrgreen:
Avatar utente
Foto Utentebelva87
2.292 2 6 12
free expert
 
Messaggi: 1323
Iscritto il: 9 mag 2011, 15:01

0
voti

[10] Re: Setup di test

Messaggioda Foto Utentegiulia87 » 31 mag 2012, 22:13

belva87 ha scritto:Non ti impedisce nessuno di usare in quel modo la scheda, ma quello che farai così facendo non è una misura differenziale, è single ended... perché il tuo freddo è il riferimento generale del tuo sistema...

Ok! La chiamano connessione differenziale alla scheda ma in realtà io so che il segnale è single-ended...io pensavo di usare questa modalità in modo che da abbattere una eventuale tensione di modo comune tra il mio caldo e il mio freddo, dato che entrano in un ampli differenziale..
Volevo insomma solo la conferma che cosi facendo non misurassi una cosa del tutto sbagliata..
:oops:
Grazie mille belva!!!!
Avatar utente
Foto Utentegiulia87
125 1 2 7
Stabilizzato
Stabilizzato
 
Messaggi: 393
Iscritto il: 14 apr 2011, 21:47

Prossimo

Torna a Elettronica generale

Chi c’è in linea

Visitano il forum: Nessuno e 52 ospiti