Per controllare, puoi fare queste prove:
Alimentatore: credo sia sufficiente misurare la tensione in uscita, magari con un piccolo carico tanto per vedere che sia stabile.
Generatore di clock: una volta ultimato, puoi collegare all'uscita un led con una resistenza in serie da un centinaio di ohm e vedere se lampeggia al ritmo di un secondo.
Start/stop: una volta che il led lampeggia, inserisci lo start/stop dopo il generatore e prima del led; azionando i due pulsanti puoi vedere se la funzione viene svolta regolarmente.
P.S. Hai visto la mia nota circa il regolatore di tensione?
Orologio digitale
Moderatori:
carloc,
g.schgor,
BrunoValente,
IsidoroKZ
0
voti
marco438 ha scritto:Hai valutato l'idea di mettere un regolatore che supporti una corrente maggiore?
Quali sono i display che userai?
Ho idea che il 7805 non sara' sufficiente.
se è questa si...
se ho abbastanza liquidi oggi vado a prendere il ponte raddrizzatore e i display....
0
voti
ho fatto che mettere un led da 5mm a bassa luminosità e lo lascio li cosi ho anche la segnalazione luminosa del conteggio...
avrei alcune domande pratiche prima di andarea fare la spesa...
per l' oscillatore dato che uso un quarzo da 1MHz va bene un SN7404 TTL...?
nel caso non ce l' avessero quale potrebbe essere un equivalente...?
i due condensatori (sempre per l' oscillatore) sono ceramici vero..?
quali possono essere i display da usare avendo come LM7805...? con anodo comune per fini pratici
grazie
avrei alcune domande pratiche prima di andarea fare la spesa...
per l' oscillatore dato che uso un quarzo da 1MHz va bene un SN7404 TTL...?
nel caso non ce l' avessero quale potrebbe essere un equivalente...?
i due condensatori (sempre per l' oscillatore) sono ceramici vero..?
quali possono essere i display da usare avendo come LM7805...? con anodo comune per fini pratici
grazie

0
voti
Si si puo' usare un SN7404 TTL; certo e' che il 74HCU04 e' nato proprio per queste applicazioni.
I condensatori sono plastici o ceramici.
Non ti consiglio l'uso di display ad anodo comune perche' le relative decodifiche sono di difficile reperibilita'; prendili a catodo comune che e' meglio.
I condensatori sono plastici o ceramici.
Non ti consiglio l'uso di display ad anodo comune perche' le relative decodifiche sono di difficile reperibilita'; prendili a catodo comune che e' meglio.
marco
0
voti
Guarda se lo trovi da 1200uF; altrimenti metti quello da 470.
Per i ceramici, mettili tutti e due da 0.1uF.
Ma sei andato in un negozio di materiali elettronici o dal farmacista?
Per i ceramici, mettili tutti e due da 0.1uF.
Ma sei andato in un negozio di materiali elettronici o dal farmacista?
marco
1
voti
sono riuscito a trovare i display a catodo comune (spero di averli al piu presto
)
...allora.... avrei alcune domande da rivolgerti...
- l' alimentatore l' ho gia fatto su breadboard e per questo non ci sono problemi (comprende anche il pulsante di reset)
ecco lo schema:
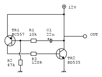
- per il generatore di clock volevo chiederti se era, diciamo affidabile usare questo oscillatore a transistor
- per il circuito di comando start/stop del conteggio, va bene qualsiasi integrato che abbia almeno due porte NAND giusto..?
-una volta stoppato il conteggio servirà poi un secondo clock da mandare all input dei 4518 e qui mi sorge un dubbio...
ragionando: bisognerebbe fare appunto un generatore di clock che, una volta stoppato il conteggio (presumo che in uscita dal 4011, nel caso del tuo orologio, non ci sia nessuna frequenza dato appunto che si è premuto stop) mi faccia proseguire piu veloce per arrivare ai minuti od ore desiderate giusto...?
se è cosi perché il pulsante NC se tanto non c ' è nessuna frequenza in uscita dal 4011 che possa andare in conflitto con quella del clock...?
(questa è una mia deduzione che magari puo anche essere sbagliata...
)
...beh direi che mi fermo qui ci sono gia un bel po di cose da fare...

...allora.... avrei alcune domande da rivolgerti...
- l' alimentatore l' ho gia fatto su breadboard e per questo non ci sono problemi (comprende anche il pulsante di reset)
ecco lo schema:
- per il generatore di clock volevo chiederti se era, diciamo affidabile usare questo oscillatore a transistor
- per il circuito di comando start/stop del conteggio, va bene qualsiasi integrato che abbia almeno due porte NAND giusto..?
-una volta stoppato il conteggio servirà poi un secondo clock da mandare all input dei 4518 e qui mi sorge un dubbio...
ragionando: bisognerebbe fare appunto un generatore di clock che, una volta stoppato il conteggio (presumo che in uscita dal 4011, nel caso del tuo orologio, non ci sia nessuna frequenza dato appunto che si è premuto stop) mi faccia proseguire piu veloce per arrivare ai minuti od ore desiderate giusto...?
se è cosi perché il pulsante NC se tanto non c ' è nessuna frequenza in uscita dal 4011 che possa andare in conflitto con quella del clock...?
(questa è una mia deduzione che magari puo anche essere sbagliata...
...beh direi che mi fermo qui ci sono gia un bel po di cose da fare...

1
voti
Per quanto riguarda il generatore di clock ho gia' illustrato nell'articolo i pregi e difetti delle varie soluzioni esaminate; l'oscillatore che hai postato (e che io non avevo considerato) non credo possa avere le caratteristiche necessarie. In pratica se vuoi che il tuo orologio mostri l'ora esatta, devi fare un oscillatore a quarzo.
Per la semplicita', ti consiglio la soluzione con quarzo da 32768Hz seguito dai divisori 4060 e 4013.
Lo start/stop richiede tre nand a due ingressi ( e non due); puoi adoperare un 7400 TTl o un 4011.
La terza domanda non e' chiara primo perche' non hai detto quale delle due alternative che ho proposto hai scelto e poi perche' non capisco di quale pulsante NC tu stia parlando.
Chiarisci il punto.
Per la semplicita', ti consiglio la soluzione con quarzo da 32768Hz seguito dai divisori 4060 e 4013.
Lo start/stop richiede tre nand a due ingressi ( e non due); puoi adoperare un 7400 TTl o un 4011.
La terza domanda non e' chiara primo perche' non hai detto quale delle due alternative che ho proposto hai scelto e poi perche' non capisco di quale pulsante NC tu stia parlando.
Chiarisci il punto.
marco
0
voti
grazie per le risposte innanzitutto...
per il clock lo farei volentieri con quel quarzo ma in negozio gli deve arrivare sia il quarzo che il 4013 quindi niente..
dato che io ho parecchi 4518 e un quarzo da 4MHz avevo pensato di incominciare a dividere 3 volte per 100 avendo così alla fine 4Hz e poi vedo...
lunedì vedo cosa hanno in negozio... speriamo che abbia almeno uno dei due
è vero non ho precisato...
sto parlando di questo schema relativo al tuo articolo OROLOGIO DIGITALE II:
per il clock lo farei volentieri con quel quarzo ma in negozio gli deve arrivare sia il quarzo che il 4013 quindi niente..
dato che io ho parecchi 4518 e un quarzo da 4MHz avevo pensato di incominciare a dividere 3 volte per 100 avendo così alla fine 4Hz e poi vedo...
marco438 ha scritto:Lo start/stop richiede tre nand a due ingressi ( e non due); puoi adoperare un 7400 TTl o un 4011
lunedì vedo cosa hanno in negozio... speriamo che abbia almeno uno dei due
marco438 ha scritto:La terza domanda non e' chiara primo perche' non hai detto quale delle due alternative che ho proposto hai scelto e poi perche' non capisco di quale pulsante NC tu stia parlando.
è vero non ho precisato...
sto parlando di questo schema relativo al tuo articolo OROLOGIO DIGITALE II:
Chi c’è in linea
Visitano il forum: Nessuno e 140 ospiti

Elettrotecnica e non solo (admin)
Un gatto tra gli elettroni (IsidoroKZ)
Esperienza e simulazioni (g.schgor)
Moleskine di un idraulico (RenzoDF)
Il Blog di ElectroYou (webmaster)
Idee microcontrollate (TardoFreak)
PICcoli grandi PICMicro (Paolino)
Il blog elettrico di carloc (carloc)
DirtEYblooog (dirtydeeds)
Di tutto... un po' (jordan20)
AK47 (lillo)
Esperienze elettroniche (marco438)
Telecomunicazioni musicali (clavicordo)
Automazione ed Elettronica (gustavo)
Direttive per la sicurezza (ErnestoCappelletti)
EYnfo dall'Alaska (mir)
Apriamo il quadro! (attilio)
H7-25 (asdf)
Passione Elettrica (massimob)
Elettroni a spasso (guidob)
Bloguerra (guerra)





