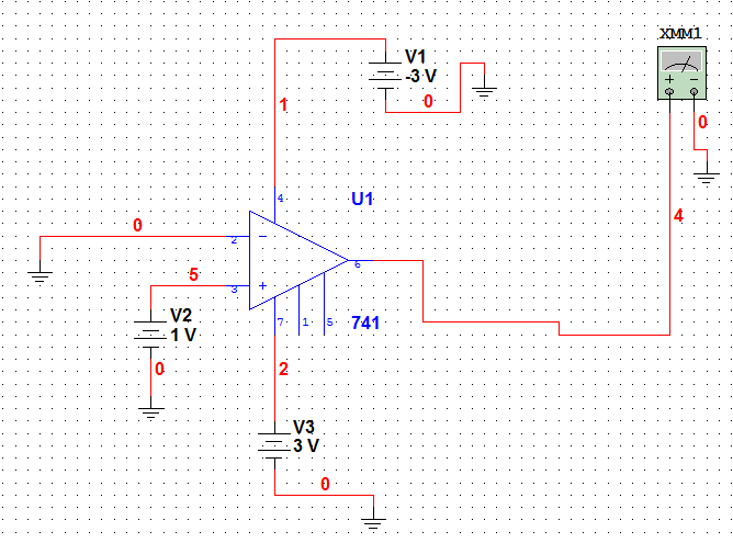
Sto realizzando un semplice circuito con un amplificatore operazionale. L'A.O. è questo: http://html.alldatasheet.com/html-pdf/2 ... TL071.html
Il mio problema è che non riesco a rilevare la tensione d'uscita (Pin 6). Collego il puntale rosso del multimetro al pin 6 e quello nero in un punto qualsiasi (libero) della breadboard, ma il multimetro segna 0.
Realizzando il tutto su PC funziona (allegato 1), ma quello reale no (allegato 2).
Cosa c'è che non va? Sbaglio io(probabilmente si!!
Grazie!

Elettrotecnica e non solo (admin)
Un gatto tra gli elettroni (IsidoroKZ)
Esperienza e simulazioni (g.schgor)
Moleskine di un idraulico (RenzoDF)
Il Blog di ElectroYou (webmaster)
Idee microcontrollate (TardoFreak)
PICcoli grandi PICMicro (Paolino)
Il blog elettrico di carloc (carloc)
DirtEYblooog (dirtydeeds)
Di tutto... un po' (jordan20)
AK47 (lillo)
Esperienze elettroniche (marco438)
Telecomunicazioni musicali (clavicordo)
Automazione ed Elettronica (gustavo)
Direttive per la sicurezza (ErnestoCappelletti)
EYnfo dall'Alaska (mir)
Apriamo il quadro! (attilio)
H7-25 (asdf)
Passione Elettrica (massimob)
Elettroni a spasso (guidob)
Bloguerra (guerra)




