Ciao a tutti sto utilizzando 1/2 LT1013 come amplificatore e 1/2 come comparatore.
La tensione di alimentazione è di 14,5V.
E' normale che quando il comparatore si trova a livello alto in uscita pin 7 misuro 13,9V e a livello basso misuro 1,15V?
Non dovrei avere in uscita 14,5V oppure 0V?
Tensione di uscita LT1013
Moderatori:
carloc,
g.schgor,
BrunoValente,
IsidoroKZ
11 messaggi
• Pagina 1 di 2 • 1, 2
0
voti
0
voti
14.5V a livello alto sicuramente no. Per il livello basso, la tensione dipende dalla corrente che sta assorbendo dall'uscita.
Per usare proficuamente un simulatore, bisogna sapere molta più elettronica di lui
Plug it in - it works better!
Il 555 sta all'elettronica come Arduino all'informatica! (entrambi loro malgrado)
Se volete risposte rispondete a tutte le mie domande
Plug it in - it works better!
Il 555 sta all'elettronica come Arduino all'informatica! (entrambi loro malgrado)
Se volete risposte rispondete a tutte le mie domande
0
voti
In uscita ho una resistenza da 1K2 + led collegati tra pin 7 (uscita) e pin 8 (alimentazione 14,5V)
I valori che ho misurato sono quindi del tutto normali?
I valori che ho misurato sono quindi del tutto normali?
2
voti
Si`, sono normali.
Per usare proficuamente un simulatore, bisogna sapere molta più elettronica di lui
Plug it in - it works better!
Il 555 sta all'elettronica come Arduino all'informatica! (entrambi loro malgrado)
Se volete risposte rispondete a tutte le mie domande
Plug it in - it works better!
Il 555 sta all'elettronica come Arduino all'informatica! (entrambi loro malgrado)
Se volete risposte rispondete a tutte le mie domande
0
voti
Per avere una tensione a livello alto il più vicino possibile a V+ bisogna usare OP-AMP rail-to-rail, (tipo i TLV271 ecc..), anche a V- se si usa una alimentazione duale... per il resto bisognerebbe correggere l'offset....
I valori che intendi tu sono quelli dell'op-amp ideale...
Anche io le prime volte che realizzavo circuiti del genere mi chiedevo se era corretto o no, ma poi mi sono ricordato le lezioni del prof di elettronica (ma gli op-amp rail-to-rail li ho conosciuti solo nel mondo del lavoro
).
I valori che intendi tu sono quelli dell'op-amp ideale...
Anche io le prime volte che realizzavo circuiti del genere mi chiedevo se era corretto o no, ma poi mi sono ricordato le lezioni del prof di elettronica (ma gli op-amp rail-to-rail li ho conosciuti solo nel mondo del lavoro
0
voti
solderman ha scritto:(ma gli op-amp rail-to-rail li ho conosciuti solo nel mondo del lavoro ).
Non è molto che uso operazionali ed infatti i rail to rail non li conosco.
Appena ho un attimo di tempo cercherò di approfondire.
Per il resto nel mio circuito questa cosa non fa la differenza, devo solo spegnere un led a fine ricarica batteria.
Dopo parecchio tempo ho appena concluso il circuito su millefori, testato e tutto funziona correttamente.
Sono molto contento
0
voti
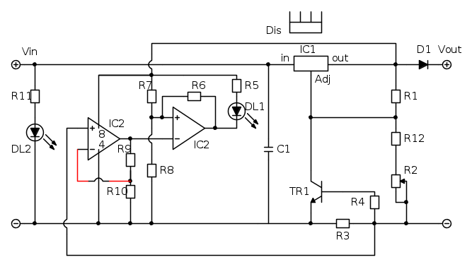
Che strano!?!
Toccando con il dito la parte del circuito disegnata in rosso, il led DL1 si accende...
In un primo momento pensavo che toccando con il dito il punto tra R9 ed R10 che sarebbe anche il pin 2,
al pin 1 (uscita) dovrei aver avuto una tensione maggiore di quella sulla R8, invece non è così!
tensione in uscita (pin 1) 0,44V
sfiorando col dito la parte rossa, la tensione in uscita al pin 1 dall'amplificatore sale a 1,25V.
La tensione sulla R8 è di 4,10V.
Come mai si illumina il led DL1 anche se la tensione nell'ingresso invertente del comparatore continua comunque ad essere inferiore a 4,10V di riferimento nell'ingresso non invertente?
Toccando con il dito la parte del circuito disegnata in rosso, il led DL1 si accende...
In un primo momento pensavo che toccando con il dito il punto tra R9 ed R10 che sarebbe anche il pin 2,
al pin 1 (uscita) dovrei aver avuto una tensione maggiore di quella sulla R8, invece non è così!
tensione in uscita (pin 1) 0,44V
sfiorando col dito la parte rossa, la tensione in uscita al pin 1 dall'amplificatore sale a 1,25V.
La tensione sulla R8 è di 4,10V.
Come mai si illumina il led DL1 anche se la tensione nell'ingresso invertente del comparatore continua comunque ad essere inferiore a 4,10V di riferimento nell'ingresso non invertente?

2
voti
Quello e` un punto a relativamente alta impedenza, inietti di sicuro un disturbo a 50Hz captato dal tuo corpo dalla rete. Poi, a seconda di dove hai messo le altre dita, di come e` collegata a terra la parte di uscita, potresti anche iniettare una componenten continua.
Per usare proficuamente un simulatore, bisogna sapere molta più elettronica di lui
Plug it in - it works better!
Il 555 sta all'elettronica come Arduino all'informatica! (entrambi loro malgrado)
Se volete risposte rispondete a tutte le mie domande
Plug it in - it works better!
Il 555 sta all'elettronica come Arduino all'informatica! (entrambi loro malgrado)
Se volete risposte rispondete a tutte le mie domande
0
voti
Ma il led perché si illumina?
La tensione sull'ingresso invertente è minore di quella sull'ingresso non invertente.
Non dovrebbe restare spento?
Il led non dovrebbe accendersi solo nel caso in cui la tensione sull'ingresso non invertente sorpassa l'altra?
La tensione sull'ingresso invertente è minore di quella sull'ingresso non invertente.
Non dovrebbe restare spento?
Il led non dovrebbe accendersi solo nel caso in cui la tensione sull'ingresso non invertente sorpassa l'altra?
11 messaggi
• Pagina 1 di 2 • 1, 2
Chi c’è in linea
Visitano il forum: Nessuno e 206 ospiti

Elettrotecnica e non solo (admin)
Un gatto tra gli elettroni (IsidoroKZ)
Esperienza e simulazioni (g.schgor)
Moleskine di un idraulico (RenzoDF)
Il Blog di ElectroYou (webmaster)
Idee microcontrollate (TardoFreak)
PICcoli grandi PICMicro (Paolino)
Il blog elettrico di carloc (carloc)
DirtEYblooog (dirtydeeds)
Di tutto... un po' (jordan20)
AK47 (lillo)
Esperienze elettroniche (marco438)
Telecomunicazioni musicali (clavicordo)
Automazione ed Elettronica (gustavo)
Direttive per la sicurezza (ErnestoCappelletti)
EYnfo dall'Alaska (mir)
Apriamo il quadro! (attilio)
H7-25 (asdf)
Passione Elettrica (massimob)
Elettroni a spasso (guidob)
Bloguerra (guerra)





