Beh, ci sono diverse cose che lasciano perplessi.
Per esempio il collegamento al pin 7; l'uso di due transistor in darlington per pilotare un massimo di 240mA; le due resistenze in parallelo tra positivo di alimentazione e led......
PWM ne555
Moderatori:
carloc,
g.schgor,
BrunoValente,
IsidoroKZ
34 messaggi
• Pagina 2 di 4 • 1, 2, 3, 4
0
voti
[13] Re: PWM ne555
Ho messo due transistor (so benissimo che uno basti) perché avendo collegato la resistenza da 10 k tra vcc e il pin 7, questa non portava in saturazione il 2n1711. Allora ho collegato un altro transistor (bc108) che riesce ad andare in saturazione con la 10k e che porti alla saturazione del 2n1711.
Le due resistenze sono messe in parallelo in modo da dimezzare la corrente che scorre e quindi la potenza che devono dissipare.
Comunque riuscite a spiegarmi perché nel singolo led leggo 8 mA, invece in totale 300 mA?
Le due resistenze sono messe in parallelo in modo da dimezzare la corrente che scorre e quindi la potenza che devono dissipare.
Comunque riuscite a spiegarmi perché nel singolo led leggo 8 mA, invece in totale 300 mA?
1
voti
[14] Re: PWM ne555
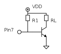
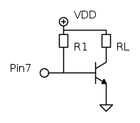
Il discorso dei transistori non si capisce molto, due transistori sono inutili, te ne bastava uno, così:
Di quali resistenze parli? Due resistenze in parallelo non dimezzano la corrente.
kristian ha scritto:Le due resistenze sono messe in parallelo in modo da dimezzare la corrente.
Di quali resistenze parli? Due resistenze in parallelo non dimezzano la corrente.
0
voti
[15] Re: PWM ne555
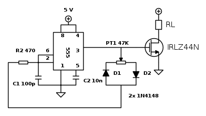
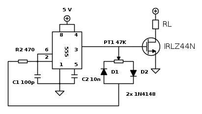
kristian ha scritto:Ecco qui lo schema:
Prova con un solo transistor, a collettore comune però, tipo come è descritto qui:
http://pcbheaven.com/circuitpages/LED_PWM_Dimmer/
0
voti
[16] Re: PWM ne555
gohan ha scritto:Di quali resistenze parli? Due resistenze in parallelo non dimezzano la corrente.
Dimezzano la corrente che scorre nelle resistenze da 3,9 ohm (e quindi la potenza che devono dissipare visto che sono dei resistori da 1/4 W), ma alla fine la corrente è sempre la stessa.
franx ha scritto:Prova con un solo transistor, a collettore comune però, tipo come è descritto qui:
http://pcbheaven.com/circuitpages/LED_PWM_Dimmer/
In quello schema viene posta una resistenza da 4,7k e questa non porta ad una completa saturazione del transistor. Ho risolto ponendo un resistenza da 470 ohm.
Per quanto riguarda la corrente totale e quella nei led, ho notato che i 12 led non assorbono tutti la stessa corrente. Qualcuno assorbe di meno, qualcuno di più. Sapreste spiegarmi il perché?
0
voti
[17] Re: PWM ne555
kristian ha scritto:Per quanto riguarda la corrente totale e quella nei led, ho notato che i 12 led non assorbono tutti la stessa corrente. Qualcuno assorbe di meno, qualcuno di più. Sapreste spiegarmi il perché?
riguardando meglio il tuo schema: ma i 12 LED li hai messi tutti in parallelo?
perché ogni LED dovrebbe avere la sua resistenza di limitazione, almeno così c'è scritto dappertutto :)
0
voti
[18] Re: PWM ne555
franx ha scritto:perché ogni LED dovrebbe avere la sua resistenza di limitazione, almeno così c'è scritto dappertutto :)
Dovrei mettere 12 resistenze??!?!!!
Io ho seguito questo ragionamento: Tensione sul singolo led =3V, Corrente nel singolo led = 25 mA, quindi corrente totale = 25mA*12 led= 300 mA
Tensione di alimentazione= 4,6V --> Resistenza = (4,6-3)/300mA
Dato che i carichi sono gli stessi (sono tutti led), la corrente vedrà la stessa resistenza e si distribuirà in maniera uguale in tutti i led, come fossero resistenze in parallelo. Ma vedo che la corrente non la pensa come me.
0
voti
[19] Re: PWM ne555
kristian ha scritto:Dovrei mettere 12 resistenze??!?!!!
Se vuoi che il circuito funzioni correttamente, si.
Il tuo ragionamento forse potrebbe essere valido se i led fossero "ideali" e tutti uguali; ma questo difficilmente accade.
Ultimo consiglio; segui la schema postato da [user]gohan[/user] al post [12], eventualmente sostituendo il mosfet con il tuo transistor ed una resistenza di base.
marco
0
voti
[20] Re: PWM ne555
kristian ha scritto:Dato che i carichi sono gli stessi
I 12 LED non sono 12 resistenze, attenzione
I LED sono lineari ma solo per piccoli tratti e comunque hanno sempre una differenza di caratteristiche.
Potresti creare 6 gruppi da 2 LED in serie, con una singola resistenza limitazione
e quindi mettere in parallelo fra loro questi due gruppi
Così risparmi 6 resistori di limitazione
34 messaggi
• Pagina 2 di 4 • 1, 2, 3, 4
Chi c’è in linea
Visitano il forum: Nessuno e 120 ospiti

Elettrotecnica e non solo (admin)
Un gatto tra gli elettroni (IsidoroKZ)
Esperienza e simulazioni (g.schgor)
Moleskine di un idraulico (RenzoDF)
Il Blog di ElectroYou (webmaster)
Idee microcontrollate (TardoFreak)
PICcoli grandi PICMicro (Paolino)
Il blog elettrico di carloc (carloc)
DirtEYblooog (dirtydeeds)
Di tutto... un po' (jordan20)
AK47 (lillo)
Esperienze elettroniche (marco438)
Telecomunicazioni musicali (clavicordo)
Automazione ed Elettronica (gustavo)
Direttive per la sicurezza (ErnestoCappelletti)
EYnfo dall'Alaska (mir)
Apriamo il quadro! (attilio)
H7-25 (asdf)
Passione Elettrica (massimob)
Elettroni a spasso (guidob)
Bloguerra (guerra)






