Buongiorno,
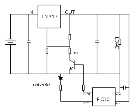
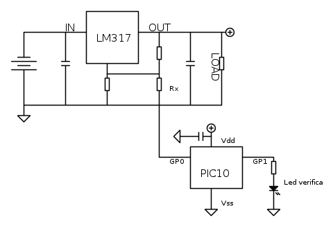
Vorrei variare l' OUT di un LM317 variando una resistenza dell ADJ.
Viniziale= 3 V
Vfinale= 3,5 V
Userei un Transistor pilotato da un uscita del PIC10.
la stessa uscita del LM317 alimenta il PIC, quindi quando questa varia, varia anche l' alimentazione del PIC.
Ci sono problemi ad avere una tensione variabile sul PIC ? ed in comune ?
Inoltre vorrei inserire un led che mi confermi l' avvenuta variazione a 3,5V.
Attualmente ho utilizzato una uscita del PIC, ma vorrei una conferma sull' effettiva variazione in uscita dal LM317, come posso fare ? ( avevo pensato in parallelo in uscita, ma la variazione di 0,5V...mi sembra poca ... )
Grazie
regolazione out LM317 con PIC
Moderatori:
carloc,
g.schgor,
BrunoValente,
IsidoroKZ
9 messaggi
• Pagina 1 di 1
0
voti
0
voti
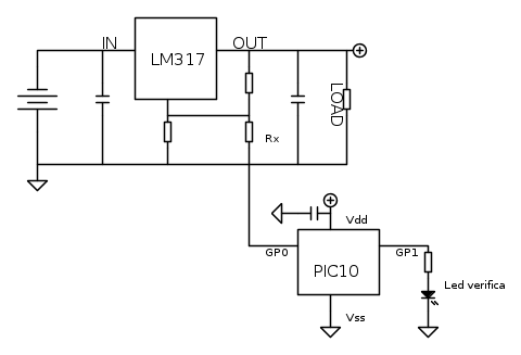
Scusa, passi il resto dello schema che sommariamente potrebbe funzionare, anche se invece del BJT io tenterei di usare direttamente l'uscita del PIC: o come uscita a 0V, o come ingresso.
Ma il LED come lo gestresti? Chi gli dice i valori di tensione per accendersi/spegnersi?
Ma il LED come lo gestresti? Chi gli dice i valori di tensione per accendersi/spegnersi?
-

Candy
32,5k 7 10 13 - CRU - Account cancellato su Richiesta utente
- Messaggi: 10123
- Iscritto il: 14 giu 2010, 22:54
0
voti
Perdonami questo dovrebbe essere corretto: ( in sostanza un era lo 0, l' altro era l' alimentazione positiva. )
1) la prima idea era che quando andavo a mettere "High" GP0, mettevo in "HIGH" anche GP1...quindi il led si accendeva....ma non mi sembra il massimo, perché non ho un controllo diretto se effettivamente ho in uscita un 3,5V....quindi stavo cercando il modo di inserire il led in parallelo al carico....e si illuminasse solo quando ho raggiunto i 3,5.
2) riporti che il circuito "sommariamente" potrebbe funzionare.....scusami, sono chiaramente all inizio, potresti indicarmi come migliorare quanto ho riportato ?... grazie
Veramente grazie per l' aiuto.
1) la prima idea era che quando andavo a mettere "High" GP0, mettevo in "HIGH" anche GP1...quindi il led si accendeva....ma non mi sembra il massimo, perché non ho un controllo diretto se effettivamente ho in uscita un 3,5V....quindi stavo cercando il modo di inserire il led in parallelo al carico....e si illuminasse solo quando ho raggiunto i 3,5.
2) riporti che il circuito "sommariamente" potrebbe funzionare.....scusami, sono chiaramente all inizio, potresti indicarmi come migliorare quanto ho riportato ?... grazie
Veramente grazie per l' aiuto.
0
voti
Non ho esperienza diretta col PIC10. Magari altri utenti.
Sicuramente c'è da controllare che il PIC alla tensione minima di 3 V lavori bene e regga parimenti 3,5 V per tempo indefinito... Immaginando il comportamento di un telecomando, potrebbe funzionare. Ma togli il BJT e risparmia energia. Possono gli I/O del PIC10 essere configurati al volo tramite software? Se si, usa direttamente il pin del PIC per il cambio tensione.
A meno di non fare un circuito esterno complesso, per il LED accontentati di accenderlo ON/OFF secondo i comandi dati. Se è tutto ben progettato e provato, funzionerà senza troppi controlli.
Sicuramente c'è da controllare che il PIC alla tensione minima di 3 V lavori bene e regga parimenti 3,5 V per tempo indefinito... Immaginando il comportamento di un telecomando, potrebbe funzionare. Ma togli il BJT e risparmia energia. Possono gli I/O del PIC10 essere configurati al volo tramite software? Se si, usa direttamente il pin del PIC per il cambio tensione.
A meno di non fare un circuito esterno complesso, per il LED accontentati di accenderlo ON/OFF secondo i comandi dati. Se è tutto ben progettato e provato, funzionerà senza troppi controlli.
-

Candy
32,5k 7 10 13 - CRU - Account cancellato su Richiesta utente
- Messaggi: 10123
- Iscritto il: 14 giu 2010, 22:54
0
voti
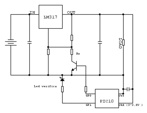
Grazie, ho capito....solo una conferma:
con il tuo schema devo tenere GP0 in HIGH....per avere la tensione 3.....per aumentare la tensione in uscita devo mettere GP0 in low ?...in modo che la Rx va a gnd
Grazie
con il tuo schema devo tenere GP0 in HIGH....per avere la tensione 3.....per aumentare la tensione in uscita devo mettere GP0 in low ?...in modo che la Rx va a gnd
Grazie
0
voti
Si, GP0 andra commutato tra uscita ed ingresso, badando, prima di commutarlo come uscita, che il relativo bit di comando sia già a zero.
Per GP1 on, inoltre, falla magari blinkare ad alta velocità, con basso periodo... Ti risparmierai parecchio la batteria.
Per GP1 on, inoltre, falla magari blinkare ad alta velocità, con basso periodo... Ti risparmierai parecchio la batteria.
-

Candy
32,5k 7 10 13 - CRU - Account cancellato su Richiesta utente
- Messaggi: 10123
- Iscritto il: 14 giu 2010, 22:54
0
voti
E' molto complesso usare il led direttamente per valutare la tensione in uscita ?
Io avevo pensato che se la differenza di tensione era più marcata....potevo metterlo in parallelo con una resistenza... ma 0,5....sembrano pochi.
grazie
Io avevo pensato che se la differenza di tensione era più marcata....potevo metterlo in parallelo con una resistenza... ma 0,5....sembrano pochi.
grazie
9 messaggi
• Pagina 1 di 1
Chi c’è in linea
Visitano il forum: Nessuno e 228 ospiti

Elettrotecnica e non solo (admin)
Un gatto tra gli elettroni (IsidoroKZ)
Esperienza e simulazioni (g.schgor)
Moleskine di un idraulico (RenzoDF)
Il Blog di ElectroYou (webmaster)
Idee microcontrollate (TardoFreak)
PICcoli grandi PICMicro (Paolino)
Il blog elettrico di carloc (carloc)
DirtEYblooog (dirtydeeds)
Di tutto... un po' (jordan20)
AK47 (lillo)
Esperienze elettroniche (marco438)
Telecomunicazioni musicali (clavicordo)
Automazione ed Elettronica (gustavo)
Direttive per la sicurezza (ErnestoCappelletti)
EYnfo dall'Alaska (mir)
Apriamo il quadro! (attilio)
H7-25 (asdf)
Passione Elettrica (massimob)
Elettroni a spasso (guidob)
Bloguerra (guerra)




