Cos'è ElectroYou | Login Iscriviti

ElectroYou - la comunità dei professionisti del mondo elettrico

Condensatore in serie alla Rf di retroazione: H-P o L-P ?

Elettronica lineare e digitale: didattica ed applicazioni

Moderatori: Foto Utentecarloc, Foto Utenteg.schgor, Foto UtenteBrunoValente, Foto UtenteIsidoroKZ

0
voti

[1] Condensatore in serie alla Rf di retroazione: H-P o L-P ?

Messaggioda Foto Utentestrato » 24 giu 2012, 15:31

Buon pomeriggio.
Come sempre ho un grosso problema nel riuscire compattare nel titolo la mia richiesta e spero sia riuscito nell'intento :mrgreen:
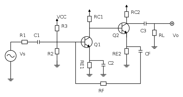
Ho il seguente circuito:

che sembrerebbe avere una retroazione di tipo parallelo-serie.
Il mio dubbio nasce dal fatto che dal quaderno del mio amico c'è questo appunto
Io direi che C1,C2 E C3 sono dei passa alto mentre Cf un passa basso,quindi la retroazione ci sarebbe soltanto quando Cf è intervenuto (alle alte frequenze).Alle medie frequenze non c'è retroazione.)


Ora io cercavo di dare una giustificazione a questo appunto..effettivamente C1 C2 E C3 sono passa alto.A primo acchitto pensavo che anche Cf lo fosse però seguendo questo ragionamento,forse sbagliato, ho trovato che:

per \omega=0 ho che la corrente di collettore di Q2 qualitativamente è \beta_2(i_{RC1}-\beta_1i_{b1})
mentre per \omega=\infty ho che la corrente di collettore di Q2 qualitativamente è \beta_2(i_{RC1}-\beta_1(i_{b1}+i_f)) dove i_f è la corrente di feedback.
Quindi avrei per frequenze basse l'uscita massima e per le alte frequenze uscita minima.Sembrerebbe il comportamente di un passa basso..Sto sbagliando?
Avatar utente
Foto Utentestrato
978 4 7
Expert
Expert
 
Messaggi: 358
Iscritto il: 12 dic 2011, 22:41

0
voti

[2] Re: Condensatore in serie alla Rf di retroazione: H-P o L-P

Messaggioda Foto Utentesimo85 » 25 giu 2012, 6:30

strato ha scritto:effettivamente C1 C2 E C3 sono passa alto

Non mi è chiaro cosa intendi. Non sono filtri, basta che analizzi il loro comportamento in relazione alla frequenza.
sembrerebbe avere una retroazione di tipo parallelo-serie.

Riguardo al feedback, vedi questo PDF pag. 24 ed anche questo PDF, a partire da pag. 11.
Avatar utente
Foto Utentesimo85
30,9k 7 12 13
Disattivato su sua richiesta
 
Messaggi: 9927
Iscritto il: 30 ago 2010, 4:59

0
voti

[3] Re: Condensatore in serie alla Rf di retroazione: H-P o L-P

Messaggioda Foto Utentestrato » 25 giu 2012, 20:18

Allora si sono stato poco chiaro a riguardo.Inter nos a lezione,in maniera terra terra,con passa basso o passa alto in riferimento ad un condensatore non intendo il filtro ma semplicemente come il condensatore,al variare della frequenza,influenza l'uscita.
Tipo il condensatore di accoppiamento C1 è un "passa alto" perché per frequenze basse tendenti a zero ho uscita nulla mentre per frequenze alte ho un uscita che aumenta sempre (comportamento di un ipotetico filtro passa alto) oppure (come ho gia trattato in precedenti post) i condensatori di giunzione del BJT tra base e collettore e tra base ed emettitore sono dei "passa basso" perché limitano il guadagno dell'amplificatore ad alte frequenze.-
Per quanto riguarda la retroazione devo aggiungere che purtroppo(o per fortuna) quest'anno il mio professore ha deciso di usare un metodo tutto suo,penso lo debba pure pubblicare,e questo i rende difficile il confronto con la letteratura disponibile.
Devo dire che alla domanda "come si vede il tipo di retroazione?" lui ha risposto dicendo "fate thevenin o Norton in ingresso e vedete che succede"..In seguito a questa grandissima spiegazione ho deciso di crearmi una mia teoria a riguardo che è al 50% tra il corretto e sbagliato.Avevo pensato infatti di chiedere conferma a voi :mrgreen:
Avatar utente
Foto Utentestrato
978 4 7
Expert
Expert
 
Messaggi: 358
Iscritto il: 12 dic 2011, 22:41

0
voti

[4] Re: Condensatore in serie alla Rf di retroazione: H-P o L-P

Messaggioda Foto Utentestrato » 26 giu 2012, 13:32

Riconosco di essere molto contorto..Cioè tutto sto papiello per capire in quale range di frequenze intervengono i condensatori,se alle alte o se alle basse..Eh lo so che spiego una schifezza.Mannagg st'esame mi sta rincoglionendo
Avatar utente
Foto Utentestrato
978 4 7
Expert
Expert
 
Messaggi: 358
Iscritto il: 12 dic 2011, 22:41

7
voti

[5] Re: Condensatore in serie alla Rf di retroazione: H-P o L-P

Messaggioda Foto UtenteIsidoroKZ » 26 giu 2012, 13:51

Un po' di punti a ruota libera.

Il confronto e` in parallelo, in corrente. Lo si vede facilmente dal fatto che la retroazione e il segnale arrivano sullo stesso morsetto del dispositivo di ingresso.

I tre condensatori sono effettivamente di tipo passa alto: due danno uno zero nell'origine e un polo da qualche parte. Quello di emettitore da` uno zero al finito e un polo a frequenza piu` alta, quindi classificabile anche lui come passa alto.

Il condensatore Cf invece "attiva" o "disattiva" la retroazione. A frequenze molto basse puo` essere considerato un circuito aperto e quindi non c'e` retroazione. A frequenze molto alte puo` essere approssimato con un cortocircuito, e quindi c'e` retroazione negativa. La retroazione negativa abbassa il guadagno complessivo, e quindi al salire della frequenza il guadagno scende, il che vuol dire comportamento tipo filtro passa basso.

Il prelievo del segnale in questo circuito non e` facile da stabilire: dipende da dove e` l'uscita e qual e` la grandezza di uscita (V o I).

Il trucco per vedere se e` un prelievo di tensione (in parallelo) e` di cortocircuitare l'uscita: se non torna piu` indietro nulla il prelievo e` di tensione. Oppure si rimuove il carico (lo si apre): se non torna piu` indietro nulla il prelievo e` di corrente.

In questo caso sia che si tolga RL che la si cortocircuiti c'e` sempre segnale che torna attraverso la retroazione, e quindi e` un prelievo misto.

Pero` se al posto di considerare RL come carico si va a vedere che cosa c'e` sul collettore di Q2, e si considera tutto come carico (cioe` una Z formata da RC2, RL e C3) allora le cose vanno meglio.

Se si cortocircuita la Z torna segnale di retroazione: il prelievo non e` di tensione. Se si toglie la Z, il collettore del transistore penzola nel vuoto il transistore non funziona piu`, non c'e` corrente di ritorno: il prelievo e` di corrente, in serie.

Un prelievo di corrente alza l'impedenza di uscita (guardando dentro il collettore) a un valore LEGATO A (ma non e` giusto, bisogna fare tutti i conti) ro(1+T) dove ro e` la resistenza di uscita del transistore e T il guadagno di anello.

In pratica la retroazione trasforma il transistore reale, anche con la ro, in un ottimo generatore di corrente, e il carico RL vede come impedenza di uscita RC2.

Sono disponibili in rete appunti/lucidi/dispense del metodo del tuo prof?
Per usare proficuamente un simulatore, bisogna sapere molta più elettronica di lui
Plug it in - it works better!
Il 555 sta all'elettronica come Arduino all'informatica! (entrambi loro malgrado)
Se volete risposte rispondete a tutte le mie domande
Avatar utente
Foto UtenteIsidoroKZ
121,2k 1 3 8
G.Master EY
G.Master EY
 
Messaggi: 21059
Iscritto il: 17 ott 2009, 0:00

0
voti

[6] Re: Condensatore in serie alla Rf di retroazione: H-P o L-P

Messaggioda Foto Utentestrato » 26 giu 2012, 15:14

Foto UtenteIsidoroKZ grazie infinite per aver tolto i miei dubbi,devo imparare a pensare facilmente come fai tu.
Sono felice di aver detto qualcosa di giusto :mrgreen:
Avatar utente
Foto Utentestrato
978 4 7
Expert
Expert
 
Messaggi: 358
Iscritto il: 12 dic 2011, 22:41

0
voti

[7] Re: Condensatore in serie alla Rf di retroazione: H-P o L-P

Messaggioda Foto Utenteelectrosasa » 24 feb 2013, 7:50

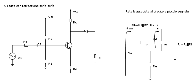
Ciao strato,ho letto il tuo intervento sul forum..e sono contento a non essere l'unico a essermi fatti in questi mesi tutte le queste pippe mentali sulla retroazione ,a quanto ho capito abbiamo seguito il corso insieme(visto che hai detto che il prof ha usato un metodo ancora non pubblicato sulla retroazione.quello con i parametri di immittanza credo) ma non ho capito chi sei,in ogni caso non voglio ammorbarti e vengo al dunque,spero riesci a levarmi questa spina dal fianco :

Nel circuito che segue ho una retroazione serie-serie,il blocco b associatoV al circuito l'ho postato in figura,quello che mi chiedo per quale motivo il prof ha piazzato la V2 sulla r0?Sugli appunti tengo scritto quacosa del tipo che li c'era gmVpi(nel disegno non c'è perché il metodo spiegato al corso prevede che debba essere spento).

Cerco di riformulare la domanda,con quali criteri capisco sul blocco b dove piazzare lA V2 e la I2?Per la i1 e V1 più o meno me ne vado per un'idea e penso che stanno all'ingresso..spero la tarda ora..non mi stia traendo in inganno

Grazie anticipatamente per l'aiuto,Spero inoltre possa servire ad altri colleghi che hanno lo stesso problema.Ciao


Avatar utente
Foto Utenteelectrosasa
3 2
 
Messaggi: 28
Iscritto il: 30 giu 2012, 17:07

0
voti

[8] Re: Condensatore in serie alla Rf di retroazione: H-P o L-P

Messaggioda Foto Utentestrato » 24 feb 2013, 13:28

Semplicemente l'approccio del prof consiste nel considerare come rete di feedback tutto tranne il pilotato d'uscita che invece identifica il mio guadagno a ciclo aperto,il blocco A
Scusami se ti sto arronzando ma domani ho comunicazioni elettroniche,prometto che appena mi libero cercherò di essere piu esaustivo.
Sei per caso sebastiano?io sono peppe.
Avatar utente
Foto Utentestrato
978 4 7
Expert
Expert
 
Messaggi: 358
Iscritto il: 12 dic 2011, 22:41

2
voti

[9] Re: Condensatore in serie alla Rf di retroazione: H-P o L-P

Messaggioda Foto UtenteDirtyDeeds » 24 feb 2013, 14:16

strato ha scritto:Semplicemente l'approccio del prof consiste nel considerare come rete di feedback tutto tranne il pilotato d'uscita che invece identifica il mio guadagno a ciclo aperto,il blocco A


Scritta così, assomiglia molto a Rosenstark...
It's a sin to write sin instead of \sin (Anonimo).
...'cos you know that cos ain't \cos, right?
You won't get a sexy tan if you write tan in lieu of \tan.
Take a log for a fireplace, but don't take log for \logarithm.
Avatar utente
Foto UtenteDirtyDeeds
55,9k 7 11 13
G.Master EY
G.Master EY
 
Messaggi: 7012
Iscritto il: 13 apr 2010, 16:13
Località: Somewhere in nowhere

0
voti

[10] Re: Condensatore in serie alla Rf di retroazione: H-P o L-P

Messaggioda Foto Utentestrato » 24 feb 2013, 15:40

manifesto la mia ignoranza nel campo,perché purtroppo ho peccato di svogliatezza e mi sono limitato a studiare la retroazione come la voleva lui(il carico di studio è enorme credetemi).Mi ripropongo una volta finiti gli esami piu difficili di studiarmi gli altri metodi per completare le conoscenze.
A detta del prof questo metodo consente uno studio a tutte le frequenze anche per gli oscillatori.
Avatar utente
Foto Utentestrato
978 4 7
Expert
Expert
 
Messaggi: 358
Iscritto il: 12 dic 2011, 22:41

Prossimo

Torna a Elettronica generale

Chi c’è in linea

Visitano il forum: Nessuno e 216 ospiti