"alimentare a 17V il solo transistor finale"
Penso che farò così.
"risultato con un oscilloscopio"
Tra venti gg avrò qualcosa.
Domanda: se invece di 0-5V in pilotaggio ne arrivano 0-7 (dove ho raggiunto i migliori risultati) ci sono problemi?
Segnale 0V - 5V per variare i giri del ventilatore
Moderatori:
carloc,
g.schgor,
BrunoValente,
IsidoroKZ
23 messaggi
• Pagina 2 di 3 • 1, 2, 3
0
voti
MX22 ha scritto:invece di 0-5V in pilotaggio ne arrivano 0-7...
Non ci dovrebbero essere problemi (ma è meglio verificare con lì'oscilloscopio)
0
voti
Sono stato dall’amico “esperto” per misurare il circuito con l’oscilloscopio: la frequenza del primo stadio era bassissima poco più di un lampeggio; l’onda non era quadra ma un ghirigoro informe. L’amico mi ha detto che così com’è il circuito non funziona quindi l’ho ringraziato e salutato. A casa ho fatto alcuni tentativi cambiando le capacità, non avendo + l’oscilloscopio per verificare se veniva generata una frequenza ho collegato con un transistor un piccolo altoparlante al piedino tre del primo stadio. All’inizio sentivo gracchiare lentamente ma poi variando i condensatori ho ottenuto un suono, segno che finalmente avevo una frequenza abbastanza alta. In particolare ho cambiato C1 0.01uF (era da 1uF) e quello che dal piedino 5 va a massa Cx 0.1uF (era da 0.01uF). Ricollegando il secondo stadio non vi è più la regolazione ovvero: se metto l’altoparlante sul finale cambia la frequenza del suono ma collegando la ventola e dando 0V di pilotaggio rimane ferma, dando 0.1V di pilotaggio parte subito al massimo; forse la frequenza ora è troppo alta? Premesso che è impossibile valutare a distanza questi risultati soprattutto senza i riscontri strumentali volevo chieder Le se sono corretti i valori dei componenti previsti nel progetto?
1
voti
MX22 ha scritto: l’onda non era quadra ma un ghirigoro informe
Non è possibile che il 555 generi un'onda non "quadra".
Dove hai misurato quest'onda?
MX22 ha scritto: variando i condensatori ho ottenuto un suono, segno che finalmente avevo una frequenza abbastanza alta
L'oscillatore doveva essere progettato per 200Hz (come detto).
Per un controllo, dovresti inviare lo schema realizzato.
0
voti
La misura è stata fatta, prima della modifica, in U1 che è l'uscita del primo stadio, dove mi è stato detto che così com'era non vi era frequenza.
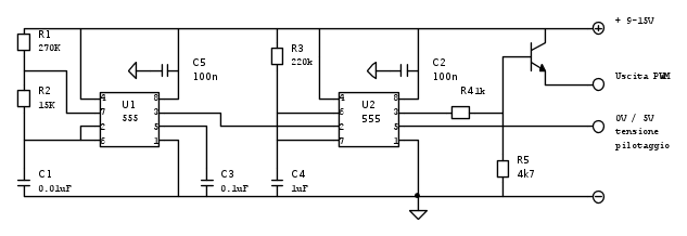
Ecco lo lo schema dove ho indicato i valori modificati dei due condensatori.
Ecco lo lo schema dove ho indicato i valori modificati dei due condensatori.
0
voti
Intendete in questo modo?
1
voti
Si, esatto. Senza polemizzare sulla belleità, è cosa serve perché uno schema sia leggibile.
Una domanda, io non ho seguito il thread: da dove arriva questo schema? Chi ha detto che l'uscita sarà di tipo PWM? Per quale regola?
In ogni caso vedo delle inutili resistenza di pull-up, e pochi condensatori di filtro. I 555 sono terribili da questo punto di vista.
Una domanda, io non ho seguito il thread: da dove arriva questo schema? Chi ha detto che l'uscita sarà di tipo PWM? Per quale regola?
In ogni caso vedo delle inutili resistenza di pull-up, e pochi condensatori di filtro. I 555 sono terribili da questo punto di vista.
-

Candy
32,5k 7 10 13 - CRU - Account cancellato su Richiesta utente
- Messaggi: 10123
- Iscritto il: 14 giu 2010, 22:54
0
voti
da dove arriva questo schema?
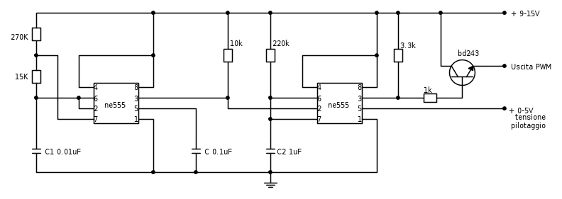
http://www.electroyou.it/g.schgor/wiki/articolo27
Volevo usare l'uscita 0-10V di un piccolo PLC per regolare i giri di una ventola 12V 0.3A, lo scopo era di termoregolare l'acqua in acquario. I giri del motore dovrebbero essere proporzionali alla temperatura dell'acqua.
http://www.electroyou.it/g.schgor/wiki/articolo27
Volevo usare l'uscita 0-10V di un piccolo PLC per regolare i giri di una ventola 12V 0.3A, lo scopo era di termoregolare l'acqua in acquario. I giri del motore dovrebbero essere proporzionali alla temperatura dell'acqua.
2
voti
Il fatto è che tu hai copiato uno schema senza sapere bene perché funziona e stai cercando di ottenere qualcosa, senza sapere bene cosa. Non è affatto facile.
Quando ti ho questo da dove arrivava lo schema, mi riferivo al progetto nella sia interezza, e non alla parte grafica.
Intanto, tu non hai siglato i vari componenti dello schema, ed ora è difficile discuterne.
La rete RC del secondo 555, un monostabile con tensione di controllo "controllata", deve essere ben accordata con la frequenza di oscillazione del primo 555, un astabile. Perché funzioni decentemente tutti i componenti passivi attorno a quei due componentio attivi devono essere a bassa tolleranza, anche i condensatori, possibilmente anche di buona qualità ed uguali tra loro.
Ipotizziamo che la tensione di controlla debba variare tra
e
.
Il primo dimensionamento da fare a questo punto sarà calcolare la rete RC del monostabile affinchè la tensione sulla capacità raggiunga, appunto,
nell'esatto periodo di oscillazione del primo astabile. Se non si fa questo dimensionamento corretto, si avrà un PWM che, o satura prima che il controllo raggiunga
, o non raggiungerà mai il 100% di modulazione.
Il periodo di oscillazione dell'astabile può essere scelto il relazione a che tipo di modulante si vuole ottenere: bassa frequenza, media frequenza, alta frequenza (nei limiti del 555).
Le resistenze di pull-up non servono. Il 555 ha una uscita bipolare e non c'è alcun rischio che resti flottante.
Anche per questa ragione, e per l'alta corrente disponibile sul pin di uscita, le commutazioni dei transitor di uscita sono un disastro energetico, una breve ma importante richiesta di corrente. (
IsidoroKZ,
DirtyDeeds o
carloc ti potranno dire il termine inglese del fenomeno, che va tanto di moda). Questo spike di corrente disturba molto i circuiti vicini, e deve sempre essere filtrato.
Il tuo schema ha parecchie lacune quindi.
Il dimensionamento lo lascio a te.
PEr fare funzionare il circuito non serve un oscilloscopio. Serve invece buona pratica nel montaggio.
Quando ti ho questo da dove arrivava lo schema, mi riferivo al progetto nella sia interezza, e non alla parte grafica.
Intanto, tu non hai siglato i vari componenti dello schema, ed ora è difficile discuterne.
La rete RC del secondo 555, un monostabile con tensione di controllo "controllata", deve essere ben accordata con la frequenza di oscillazione del primo 555, un astabile. Perché funzioni decentemente tutti i componenti passivi attorno a quei due componentio attivi devono essere a bassa tolleranza, anche i condensatori, possibilmente anche di buona qualità ed uguali tra loro.
Ipotizziamo che la tensione di controlla debba variare tra
e
.Il primo dimensionamento da fare a questo punto sarà calcolare la rete RC del monostabile affinchè la tensione sulla capacità raggiunga, appunto,
nell'esatto periodo di oscillazione del primo astabile. Se non si fa questo dimensionamento corretto, si avrà un PWM che, o satura prima che il controllo raggiunga
, o non raggiungerà mai il 100% di modulazione.Il periodo di oscillazione dell'astabile può essere scelto il relazione a che tipo di modulante si vuole ottenere: bassa frequenza, media frequenza, alta frequenza (nei limiti del 555).
Le resistenze di pull-up non servono. Il 555 ha una uscita bipolare e non c'è alcun rischio che resti flottante.
Anche per questa ragione, e per l'alta corrente disponibile sul pin di uscita, le commutazioni dei transitor di uscita sono un disastro energetico, una breve ma importante richiesta di corrente. (
Il tuo schema ha parecchie lacune quindi.
Il dimensionamento lo lascio a te.
PEr fare funzionare il circuito non serve un oscilloscopio. Serve invece buona pratica nel montaggio.
-

Candy
32,5k 7 10 13 - CRU - Account cancellato su Richiesta utente
- Messaggi: 10123
- Iscritto il: 14 giu 2010, 22:54
23 messaggi
• Pagina 2 di 3 • 1, 2, 3
Chi c’è in linea
Visitano il forum: Nessuno e 57 ospiti

Elettrotecnica e non solo (admin)
Un gatto tra gli elettroni (IsidoroKZ)
Esperienza e simulazioni (g.schgor)
Moleskine di un idraulico (RenzoDF)
Il Blog di ElectroYou (webmaster)
Idee microcontrollate (TardoFreak)
PICcoli grandi PICMicro (Paolino)
Il blog elettrico di carloc (carloc)
DirtEYblooog (dirtydeeds)
Di tutto... un po' (jordan20)
AK47 (lillo)
Esperienze elettroniche (marco438)
Telecomunicazioni musicali (clavicordo)
Automazione ed Elettronica (gustavo)
Direttive per la sicurezza (ErnestoCappelletti)
EYnfo dall'Alaska (mir)
Apriamo il quadro! (attilio)
H7-25 (asdf)
Passione Elettrica (massimob)
Elettroni a spasso (guidob)
Bloguerra (guerra)




