Regolazione della tensione ventola 5 V
Moderatori:
carloc,
g.schgor,
BrunoValente,
IsidoroKZ
26 messaggi
• Pagina 2 di 3 • 1, 2, 3
0
voti
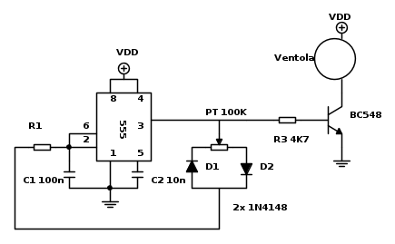
un bc548 va benissimo, che resistenza metto tra l'uscita del 555 e la base del transistor?
-

Claudiozeta
0 2 - Messaggi: 16
- Iscritto il: 19 apr 2009, 13:19
0
voti
Avevo sbagliato i conti nel messaggio che ho cancellato.
Lo riscrivo così c'è la notifica. Usa una R da 4k7.
Ricordati il diodo in antiparallelo alla ventola, sul collettore.
Lo riscrivo così c'è la notifica. Usa una R da 4k7.
Ricordati il diodo in antiparallelo alla ventola, sul collettore.
0
voti
Grazie! Perfetto funziona bene, adesso sto provando il circuito alimentando a 12 volt perché sto utilizzando una ventola da PC fisso. Sto notando però che la ventola collegata direttamente all'alimentazione assorbe 18mA, viceversa pilotata dal bc548, assorbe solo 9mA e i giri delle ventola sembrano essere inferiori.
-

Claudiozeta
0 2 - Messaggi: 16
- Iscritto il: 19 apr 2009, 13:19
0
voti
si, inoltre ho lo stesso risultato anche escludendo il circuito e comandando il bc548 manualmente
-

Claudiozeta
0 2 - Messaggi: 16
- Iscritto il: 19 apr 2009, 13:19
1
voti
Quanto vale la tensione tra Collettore ed Emettitore?
Sei sicuro di aver collegato bene il transistore?
Succede solo con la ventola collegata a 12V?
Con il circuito che volevi montare a 5V, funziona bene vero?
EDIT: eventualmente posta uno schema con Fidocad di quello che hai montato.
Sei sicuro di aver collegato bene il transistore?
Succede solo con la ventola collegata a 12V?
Con il circuito che volevi montare a 5V, funziona bene vero?
EDIT: eventualmente posta uno schema con Fidocad di quello che hai montato.
0
voti
non so perché ma adesso la ventola alimentata dal transistor assorbe 88 mA (con alimentazione diretta 92). Credo che il problema sia il tester, ma adesso funziona bene.
Ho misurato la tensione tra collettore ed emettitore con la ventola in funzione, ho 0,8V con il potenziometro allo 0% (ventola al massimo) e 12v con il potenziometro al 100% (ventola ferma)
Ho misurato la tensione tra collettore ed emettitore con la ventola in funzione, ho 0,8V con il potenziometro allo 0% (ventola al massimo) e 12v con il potenziometro al 100% (ventola ferma)
-

Claudiozeta
0 2 - Messaggi: 16
- Iscritto il: 19 apr 2009, 13:19
0
voti
Grazie veramente
, con il vostro aiuto ho ottenuto quello che mi ero prefissato.
Mi piacerebbe adesso fare in modo che alla ventola non arrivi corrente sotto un valore soglia di tensione, ad esempio 3V, regolabile tramite trimmer. Che tipo di soluzione dovrei cercare?
, con il vostro aiuto ho ottenuto quello che mi ero prefissato. Mi piacerebbe adesso fare in modo che alla ventola non arrivi corrente sotto un valore soglia di tensione, ad esempio 3V, regolabile tramite trimmer. Che tipo di soluzione dovrei cercare?
-

Claudiozeta
0 2 - Messaggi: 16
- Iscritto il: 19 apr 2009, 13:19
1
voti
Per limitare il duty cycle devi aggiungere una resistenza di taratura al potenziometro.
Ora però è tardi, ed io stasera posso dormire di notte.. :)
Ora però è tardi, ed io stasera posso dormire di notte.. :)
26 messaggi
• Pagina 2 di 3 • 1, 2, 3
Chi c’è in linea
Visitano il forum: Nessuno e 178 ospiti

Elettrotecnica e non solo (admin)
Un gatto tra gli elettroni (IsidoroKZ)
Esperienza e simulazioni (g.schgor)
Moleskine di un idraulico (RenzoDF)
Il Blog di ElectroYou (webmaster)
Idee microcontrollate (TardoFreak)
PICcoli grandi PICMicro (Paolino)
Il blog elettrico di carloc (carloc)
DirtEYblooog (dirtydeeds)
Di tutto... un po' (jordan20)
AK47 (lillo)
Esperienze elettroniche (marco438)
Telecomunicazioni musicali (clavicordo)
Automazione ed Elettronica (gustavo)
Direttive per la sicurezza (ErnestoCappelletti)
EYnfo dall'Alaska (mir)
Apriamo il quadro! (attilio)
H7-25 (asdf)
Passione Elettrica (massimob)
Elettroni a spasso (guidob)
Bloguerra (guerra)
