Led a ritmo di musica
Moderatore:
IsidoroKZ
16 messaggi
• Pagina 2 di 2 • 1, 2
2
voti
Invece vale.
Bisogna sempre ascoltare e fare tesoro delle conoscenze di chi ne sa di più.
Io l' ho sempre fatto ed ho avuto sempre e solo vantaggi.
Quindi se
IsidoroKZ ed altri guru parlano e spiegano di elettronica io registro tutto, fino all' ultima parola e metto in pratica. 
Bisogna sempre ascoltare e fare tesoro delle conoscenze di chi ne sa di più.
Io l' ho sempre fatto ed ho avuto sempre e solo vantaggi.
Quindi se

"La follia sta nel fare sempre la stessa cosa aspettandosi risultati diversi".
"Parla soltanto quando sei sicuro che quello che dirai è più bello del silenzio".
Rispondere è cortesia, ma lasciare l'ultima parola ai cretini è arte.
"Parla soltanto quando sei sicuro che quello che dirai è più bello del silenzio".
Rispondere è cortesia, ma lasciare l'ultima parola ai cretini è arte.
-

TardoFreak
73,9k 8 12 13 - -EY Legend-

- Messaggi: 15754
- Iscritto il: 16 dic 2009, 11:10
- Località: Torino - 3° pianeta del Sistema Solare
1
voti
"Lungi da noi comuni mortali l'intraprendere obbiezione al grande maestro
IsidoroKZ".
TardoFreak, io dicevo che non vale perché a te ti avevano già corretto!

-

carlomariamanenti
60,1k 6 11 13 - G.Master EY

- Messaggi: 4324
- Iscritto il: 18 gen 2012, 10:44
0
voti
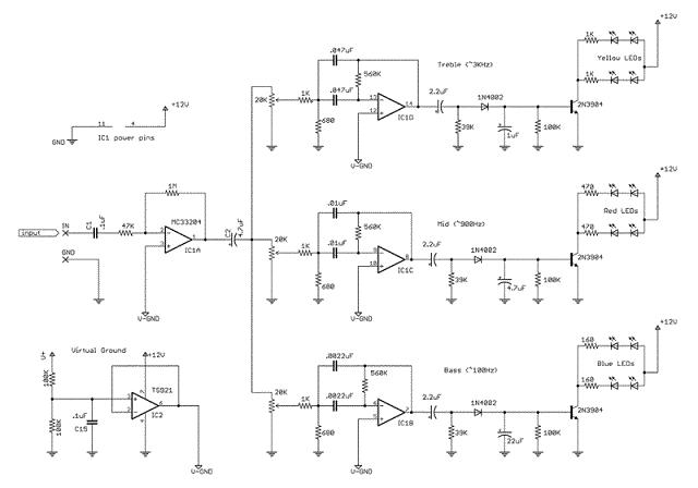
Questo è ottimo.
Tramite filtri "separa" le frequenze alte - medie - basse e accende differenti LED.
Tramite filtri "separa" le frequenze alte - medie - basse e accende differenti LED.
-

elektorplus
15 3 - Messaggi: 17
- Iscritto il: 25 feb 2012, 15:19
0
voti
elektorplus ha scritto:Questo è ottimo.
Tramite filtri "separa" le frequenze alte - medie - basse e accende differenti LED.
E' rimasta tagliata l'immagine:
-

elektorplus
15 3 - Messaggi: 17
- Iscritto il: 25 feb 2012, 15:19
0
voti
Le immagini caricale su questo portale e poi inseriscile nel testo (bottone Invia Allegato in basso sotto la finestra di composizione messaggi).
Le scritte treble e bass sono invertite, le frequenze non mi sembrano proprio quelle indicate, i bassi sembrano centrati a 200Hz circa, gli acuti a 5kHz e il Q e` decisamente molto elevato (oltre 15) e gli operazionali possono avere problemi se non sono un po' veloci, specie il treble.
Le scritte treble e bass sono invertite, le frequenze non mi sembrano proprio quelle indicate, i bassi sembrano centrati a 200Hz circa, gli acuti a 5kHz e il Q e` decisamente molto elevato (oltre 15) e gli operazionali possono avere problemi se non sono un po' veloci, specie il treble.
Per usare proficuamente un simulatore, bisogna sapere molta più elettronica di lui
Plug it in - it works better!
Il 555 sta all'elettronica come Arduino all'informatica! (entrambi loro malgrado)
Se volete risposte rispondete a tutte le mie domande
Plug it in - it works better!
Il 555 sta all'elettronica come Arduino all'informatica! (entrambi loro malgrado)
Se volete risposte rispondete a tutte le mie domande
16 messaggi
• Pagina 2 di 2 • 1, 2
Torna a Elettronica e spettacolo
Chi c’è in linea
Visitano il forum: Nessuno e 15 ospiti

Elettrotecnica e non solo (admin)
Un gatto tra gli elettroni (IsidoroKZ)
Esperienza e simulazioni (g.schgor)
Moleskine di un idraulico (RenzoDF)
Il Blog di ElectroYou (webmaster)
Idee microcontrollate (TardoFreak)
PICcoli grandi PICMicro (Paolino)
Il blog elettrico di carloc (carloc)
DirtEYblooog (dirtydeeds)
Di tutto... un po' (jordan20)
AK47 (lillo)
Esperienze elettroniche (marco438)
Telecomunicazioni musicali (clavicordo)
Automazione ed Elettronica (gustavo)
Direttive per la sicurezza (ErnestoCappelletti)
EYnfo dall'Alaska (mir)
Apriamo il quadro! (attilio)
H7-25 (asdf)
Passione Elettrica (massimob)
Elettroni a spasso (guidob)
Bloguerra (guerra)