Cos'è ElectroYou | Login Iscriviti

ElectroYou - la comunità dei professionisti del mondo elettrico

NE555 in configurazione astabile

hi-fi, luci, suoni, effetti speciali, palcoscenici...

Moderatore: Foto UtenteIsidoroKZ

0
voti

[1] NE555 in configurazione astabile

Messaggioda Foto Utentestevenitro » 4 ago 2012, 20:09

ciao a tutti, sono nuovo del forum quindi se sbaglio qualcosa non vi arrabbiate [-X
Vorrei realizzare un circuitino in grado di far lampeggiare un led, quindi ho subito pensato a un 555 in configurazione astabile ma ho subito riscontrato un problema.
innanzi tutto ho calcolato le frequenza con i seguenti calcoli(Penso che i ragionamenti siano giusti).
volevo che il led lampeggiasse come minimo 22 volte al minuto e come massimo 94,quindi facendo 60/94 e 60/22 mi sono calcolato il periodo ,in secondi, di ogni singolo impulso.Conoscendo il periodo mi sono calcolato la frequenza con la formula f=1/T.Facendo questi calcoli la fMax=1,60hz e la fMIN=0.30hz...
Rovistando qua e là, ho trovato un condensatore da 470uf e un potenziometro da 2,2k.
il problema è...
Quanto deve valere la R1 affinché ruotando il potenziometro di 2,2 k,ottengo delle frequenze che vanno da 1,60hz a 0.30hz?
Grazie per l'attenzione
PS: l'alimentazione proviene da una pila a 9v e il led me lo sono procurato da un vecchio mouse,quindi è uno di quelli ad alta luminosità ma non credo che richieda un transistor per essere alimentato correttamente senza bruciare il 555.
Per quanto riguarda lo schema sto utilizzando per la prima volta fidocadj quindi devo ancora prenderci la mano(per esempio come cancello delle linee sbagliate :twisted: ) più tardi lo posto ma è comunque un circuito molto semplice che penso voi tutti conoscete. :D
Avatar utente
Foto Utentestevenitro
25 3
 
Messaggi: 48
Iscritto il: 4 ago 2012, 18:19

1
voti

[2] Re: NE555 in configurazione astabile

Messaggioda Foto Utentesimo85 » 4 ago 2012, 20:23

stevenitro ha scritto:Quanto deve valere la R1 affinché ruotando il potenziometro di 2,2 k,ottengo delle frequenze che vanno da 1,60hz a 0.30hz?

Fissi un valore per R1 ed anche R2, e la resistenza variabile del potenziometro determina la variazione di frequenza.

PS: senza uno schema (se lo fai usa Fidocad) può essere comunque difficile capire quale è R1 e R2...
Avatar utente
Foto Utentesimo85
30,9k 7 12 13
Disattivato su sua richiesta
 
Messaggi: 9927
Iscritto il: 30 ago 2010, 4:59

1
voti

[3] Re: NE555 in configurazione astabile

Messaggioda Foto Utentemarco438 » 4 ago 2012, 20:46

A prima vista direi comunque che sara' molto difficile ottenere le due frequenze con quei valori da te imposti; forse dovrai spendere qualche euro e comprare o un condensatore o un potenziometro piu' appropriati.
marco
Avatar utente
Foto Utentemarco438
37,1k 7 11 13
-EY Legend-
-EY Legend-
 
Messaggi: 16323
Iscritto il: 24 mar 2010, 15:09
Località: Versilia

1
voti

[4] Re: NE555 in configurazione astabile

Messaggioda Foto Utentestevenitro » 4 ago 2012, 23:20

Edit gohan: non quotare tutto. Usa il tasto rispondi.

gohan ha scritto:Fissi un valore per R1 ed anche R2 [...]


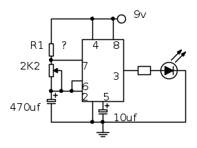
ecco lo schema(è il mio primo schema con fidocadj non siate crudeli [-X )

dici che dovrei fissare anche un'altra resistenza in serie al potenziometro?

A prima vista direi [...]


Cosa mi consiglieresti utilizzare per ottenere quelle frequenze?
in ogni modo quali sono le formule per determinare i valori dei componenti?
Avatar utente
Foto Utentestevenitro
25 3
 
Messaggi: 48
Iscritto il: 4 ago 2012, 18:19

2
voti

[5] Re: NE555 in configurazione astabile

Messaggioda Foto Utentesimo85 » 4 ago 2012, 23:28

stevenitro ha scritto:non siate crudeli

Non si tratta di essere crudeli. Si tratta di essere corretti. Fa piacere comunque vedere che c'è qualcuno che si attiene alle richieste di chi si offre di aiutare. :ok:

dici che dovrei fissare anche un'altra resistenza in serie al potenziometro?

Si, per evitare la condizione di 0Ω per la scarica del condensatore attraverso il collettore interno sul pin 7.

in ogni modo quali sono le formule per determinare i valori dei componenti?

http://www.electronics-tutorials.ws/wav ... lator.html
Avatar utente
Foto Utentesimo85
30,9k 7 12 13
Disattivato su sua richiesta
 
Messaggi: 9927
Iscritto il: 30 ago 2010, 4:59

0
voti

[6] Re: NE555 in configurazione astabile

Messaggioda Foto Utentestevenitro » 4 ago 2012, 23:34

grazie mille, faccio 2 calcoli e vi faccio sapere :D
Avatar utente
Foto Utentestevenitro
25 3
 
Messaggi: 48
Iscritto il: 4 ago 2012, 18:19

2
voti

[7] Re: NE555 in configurazione astabile

Messaggioda Foto Utentemarco438 » 5 ago 2012, 9:21

Mi sono permesso di "ritoccare" un po' il tuo schema eliminando i punti di connessione inutili (il punto si mette solo su due linee che si intersecano quando tra loro c'e' connessione) e variando C2 che dovra' essere un ceramico del valore indicato.


P.S. microFarad si scrive con la F maiuscola.
marco
Avatar utente
Foto Utentemarco438
37,1k 7 11 13
-EY Legend-
-EY Legend-
 
Messaggi: 16323
Iscritto il: 24 mar 2010, 15:09
Località: Versilia

1
voti

[8] Re: NE555 in configurazione astabile

Messaggioda Foto Utentestevenitro » 5 ago 2012, 10:33

Grazie per i consigli Foto Utentemarco438.
Comunque utilizzando questa formula

f = \frac{1}{\text{T}} = \frac{1,44}{(R_1 + 2R_2) \cdot C}

per calcolarmi (R1+2R2) o riscontrato che:
-nel caso minimo a f=0.30hz, (R1+2R2)=920 ohm
-nel caso massimo a f=1,60, (R1+2R2)=4920 ohm
quindi pur fissando la R1 e la R2 opportunamente(come consigliato da gohan) a 920 ohm, non ce la farei con un potenziometro da 2,2kohm a coprire il range di 4komh.
Controllate se i calcoli sono giusti in modo tale che posso continuare su questa strada per calcolarmi resistenze e condensatori adatti al mio caso. :-)
Ultima modifica di Foto Utentemarco438 il 6 ago 2012, 10:33, modificato 2 volte in totale.
Motivazione: Tolta immagine e scritta formula in LaTex
Avatar utente
Foto Utentestevenitro
25 3
 
Messaggi: 48
Iscritto il: 4 ago 2012, 18:19

0
voti

[9] Re: NE555 in configurazione astabile

Messaggioda Foto Utentemarco438 » 5 ago 2012, 10:36

Questo lo avevo anticipato al post [3].
Il mio consiglio e' di fissare (se vuoi mantenere quel condensatore) R1 a 1/1.2K e poi calcolarti R2 di conseguenza.
marco
Avatar utente
Foto Utentemarco438
37,1k 7 11 13
-EY Legend-
-EY Legend-
 
Messaggi: 16323
Iscritto il: 24 mar 2010, 15:09
Località: Versilia

0
voti

[10] Re: NE555 in configurazione astabile

Messaggioda Foto Utentestevenitro » 5 ago 2012, 10:57

si ho capito cosa intendi ma per ottenere una f=0.30hz con quel condensatore ho bisogno che (R1+2R2)=920ohm quindi la R1 non può essere di 1K, comunque preferisco cambiare condensatore piuttosto che il potenziometro anche se so che cambiando il condensatore complico i calcoli #-o

PS: Questo pomeriggio posto la lista di tutti i condensatori che ho a disposizione,ora devo uscire O_/
Ultima modifica di Foto Utenteasdf il 7 ago 2012, 6:50, modificato 1 volta in totale.
Motivazione: Eliminata citazione integrale della risposta precedente.
Avatar utente
Foto Utentestevenitro
25 3
 
Messaggi: 48
Iscritto il: 4 ago 2012, 18:19

Prossimo

Torna a Elettronica e spettacolo

Chi c’è in linea

Visitano il forum: Nessuno e 8 ospiti