In una tastiera di un sintetizzatore(Roland SH-09 nel caso specifico), alla pressione di un tasto vengono chiusi due contatti. La chiusura dei due contatti non avviene simultaneamente: uno si chiude prima e uno dopo. Vorrei misurare la differenza d tempo nella chiusura dei due contatti e utilizzarla per controllare il volume della nota prodotta. (la velocità di chiusura dei contatti è direttamente proporzionale all'intensità con cui è stato premuto il tasto)-
Volendo lasciare intatta l'elettronica esistene, vorrei quindi realizzare un circuito che , dati t1 e t2 il tempo di un primo e un secondo impulso positivo(provenienti da due circuiti diversi), dia in uscita una tensione proporzionale a t2-t1 . t2-t1 può variare all'incirca tra 0 e 30 ms. Il condensatore dovrà avere una capacità quanto più grande possibile per permettere alla tensione di non subire variazioni apprezzabili per almeno 10s . La tensione ai capi del condensatore deve essere azzerata alla pressione del tasto, prima di iniziarne la carica.
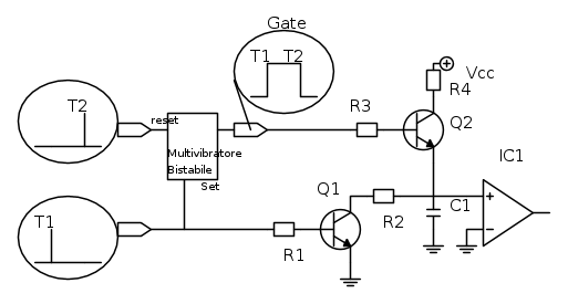
Ho pensato allo schema sottostante, realizzando il multivibratore bistabile con un NE555(non riporto lo schema completo). Q1 scarica C1 alla ricezione dell'impulso T1. L'uscita del bistabile è una tensione di gate, che resta alta da quando riceve T1 a quando riceve T2. Fintanto che la tensione di gate è a livello alto, "accende" il transistor Q2, che, attraverso R4, carica C1.
Le tensioni di alimentazione disponibili per il circuito sono -15V,gnd,+15V.
Avrei bisogno di sapere se il circuito può funzionare, e quali transistor e valori consigliate per i componenti indicati, considerando che si lavora con tempi inferiori a 30ms(ovvero si può fare in modo che dopo 30ms , Vc1 raggiunga il valore massimo, che se non sbaglio è Vcc-0.7V). Ovviamente se ci sono soluzioni più semplici o migliori di questa, sono le benvenute!
ho principalmente un dubbio:
Quanto tempo dopo T1 il gate raggiunge il livello alto? cosa succede se il gate raggiunge il livello alto mentre Q1 è ancora "on"? Conviene forse far giungere l'impulso al pin "set" solo dopo che Q1 è stato spento?
Tempo tra due impulsi -> tensione
Moderatori:
carloc,
g.schgor,
BrunoValente,
IsidoroKZ
3 messaggi
• Pagina 1 di 1
0
voti
0
voti
potresti spiegarmi meglio il circuito? non sono pratico dei PLL.
Comunque, uno dei due interruttori chiude verso massa, e l'altro verso una tensione compresa tra 1.41 e 4V circa, a seconda del tasto premuto.
Comunque, uno dei due interruttori chiude verso massa, e l'altro verso una tensione compresa tra 1.41 e 4V circa, a seconda del tasto premuto.
-

oromoiluig
25 1 2 6 - Frequentatore

- Messaggi: 280
- Iscritto il: 17 ott 2009, 16:35
3 messaggi
• Pagina 1 di 1
Chi c’è in linea
Visitano il forum: Nessuno e 266 ospiti

Elettrotecnica e non solo (admin)
Un gatto tra gli elettroni (IsidoroKZ)
Esperienza e simulazioni (g.schgor)
Moleskine di un idraulico (RenzoDF)
Il Blog di ElectroYou (webmaster)
Idee microcontrollate (TardoFreak)
PICcoli grandi PICMicro (Paolino)
Il blog elettrico di carloc (carloc)
DirtEYblooog (dirtydeeds)
Di tutto... un po' (jordan20)
AK47 (lillo)
Esperienze elettroniche (marco438)
Telecomunicazioni musicali (clavicordo)
Automazione ed Elettronica (gustavo)
Direttive per la sicurezza (ErnestoCappelletti)
EYnfo dall'Alaska (mir)
Apriamo il quadro! (attilio)
H7-25 (asdf)
Passione Elettrica (massimob)
Elettroni a spasso (guidob)
Bloguerra (guerra)
