Premetto che ho realizzato il circuito per un sistema antifurto e ora sto progettando anche il suo circuito di alimentazione (costituito da un alimentatore 14V e da una batteria al piombo 12V 7Ah) in modo da fornire alimentazione al sistema anche in assenza della tensione di rete per un periodo temporaneo.
A riguardo della carica della batteria, all'inizio ho pensato di utilizzarla come "tampone" (batteria che rimane sempre in carica), ma essendomi informato meglio a riguardo, ho scartato l'ipotesi dato che una batteria mantenuta carica in questo modo ha una vita breve
Perciò la mia intenzione è utilizzare la batteria in modo ciclico, in modo da metterla in carica solo quando sta per scaricarsi, ma non del tutto, dato che se serve alimentazione all'antifurto dalla batteria proprio in quel momento che è quasi scarica...azz
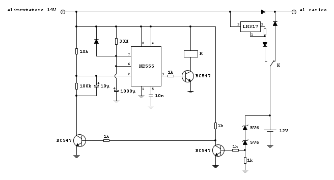
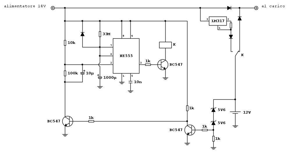
Per questo ho progettato il circuito sottostante, che rileva quando la tensione della batteria si abbassa oltre la soglia di circa 11,9V (valore impostatasto dai 2 diodi zener in serie: 2*5,6V = 11,2V, che sommato alla tensione di soglia del BJT di circa 0,7V, viene fuori circa 11,9V).
Ciò manda in conduzione il BJT che collega il condensatore del timer a massa (quello collegato al piedino 2 dell'integrato 555), portando per un breve intervallo di tempo tale piedino a livello basso, consentendo l'attivazione del timer.
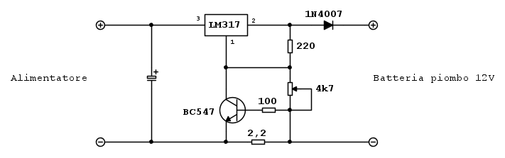
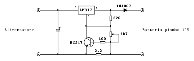
Questo comporta l'eccitazione del relè che collega la batteria all'uscita dell'integrato LM317 usato come regolatore di corrente, caricandola per di 10h alla corrente pari a 1/10 della capacità della batteria (quindi 7Ah/10h = 0,7A).
Ditemi voi che ne pensate
Per il momento (non avendo a disposizione la batteria al piombo da 12V), ho testato questo circuito sperimentale collegandoci una batteria Ni-Cd 9V con una soglia impostata a circa 8,7V e sembra funzionare correttamente.

Elettrotecnica e non solo (admin)
Un gatto tra gli elettroni (IsidoroKZ)
Esperienza e simulazioni (g.schgor)
Moleskine di un idraulico (RenzoDF)
Il Blog di ElectroYou (webmaster)
Idee microcontrollate (TardoFreak)
PICcoli grandi PICMicro (Paolino)
Il blog elettrico di carloc (carloc)
DirtEYblooog (dirtydeeds)
Di tutto... un po' (jordan20)
AK47 (lillo)
Esperienze elettroniche (marco438)
Telecomunicazioni musicali (clavicordo)
Automazione ed Elettronica (gustavo)
Direttive per la sicurezza (ErnestoCappelletti)
EYnfo dall'Alaska (mir)
Apriamo il quadro! (attilio)
H7-25 (asdf)
Passione Elettrica (massimob)
Elettroni a spasso (guidob)
Bloguerra (guerra)







!